4OM-1003-007 - 第97页
Ball Screw 1M22 Every Month Cleaning Clean the ball screw with an oiled rag Ball Screw 3M1 1 Every 3 Months Lubrication (DAPHNE EPONEX GREASE No. 1) Wipe off the old grease with a rag and inject new one from the grease n…

0305-001 1-33 AIL01ETRP
(17) P.C.B. Transfer Section
Fig. 4A38
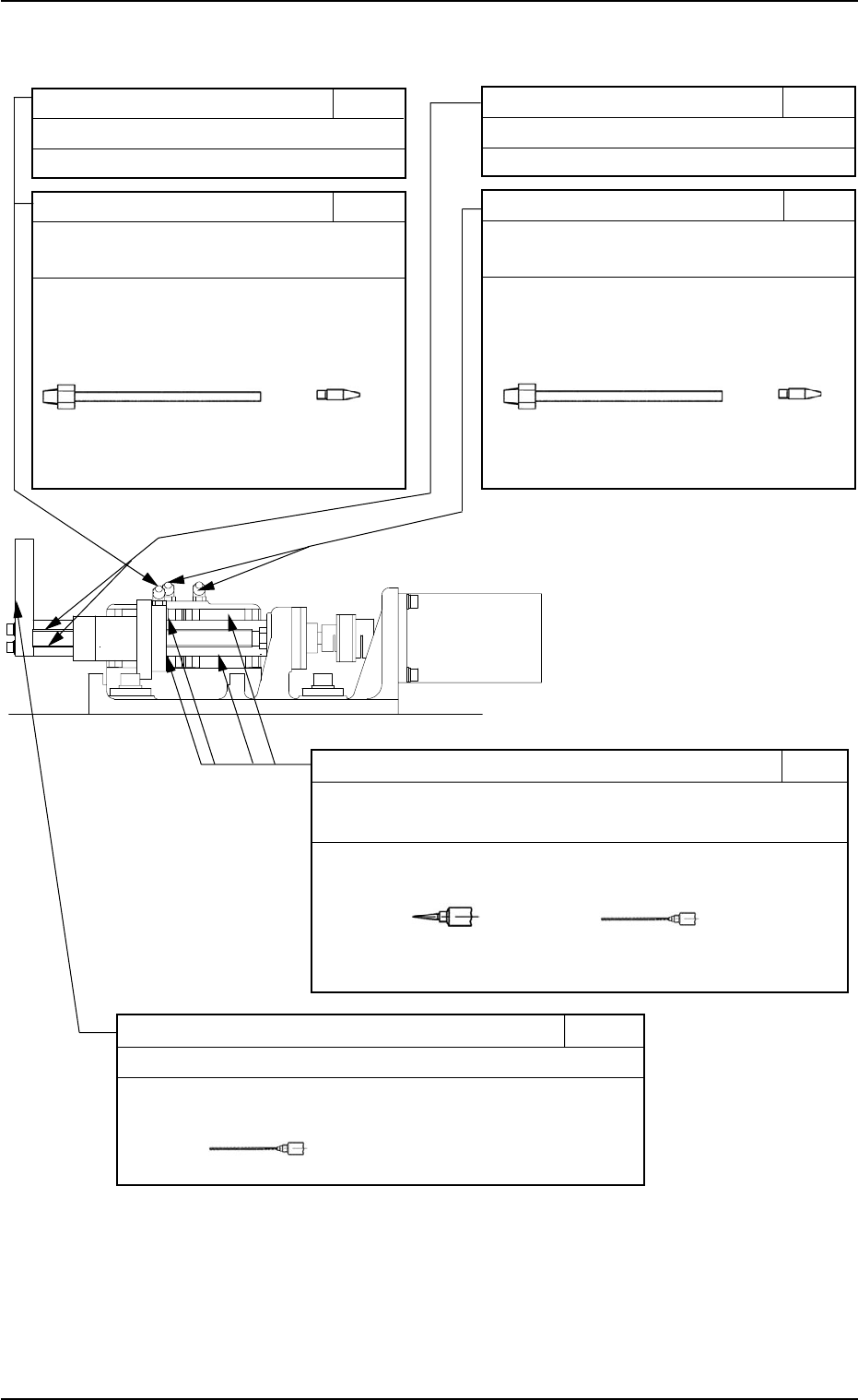
1.3 Maintenance Spots

Ball Screw 1M22
Every Month Cleaning
Clean the ball screw with an oiled rag
Ball Screw 3M11
Every 3 Months Lubrication
(DAPHNE EPONEX GREASE No. 1)
Wipe off the old grease with a rag and inject
new one from the grease nipple with a
grease gun.
* Use U- and P-type attachments.
Grease should be applied every 3 months
after the initial month.
Linear Guides 3M12
Every 3 Months Lubrication
(DAPHNE EPONEX GREASE No. 1)
Wipe off the old grease with a rag and inject
new one from the grease nipple with a
grease gun.
* Use U- and P-type attachments.
Grease should be applied every 3 months
after the initial month.
U Type
No.18
No.19
No.19
P Type
U Type
P Type
Linear Guides 1M23
Every Month Cleaning
Clean the guide with an oiled rag
Ball Surfaces of Linear Guide Slide Block 3M13
Every 3 Months Lubrication
(DAPHNE EPONEX GREASE No. 1)
Apply grease with a dispense gun.
* Use No. 18 (green) or No. 19 (brown) nozzle.
Grease should be applied every 3 months after the initial month.
Bearing Guide Plane 1M24
Every Month Lubrication (MOLYNOC GREASE AP1)
Apply grease with a dispense gun.
* Use No. 19 (brown) nozzle.
(18) Pick-Up Height Correction Section
1.3 Maintenance Spots
0511-002 1-34 AIL01ETRP
Fig. 4A39 Rear View of Machine

(19) Pick-Up Up/Down Section
1.3 Maintenance Spots
0511-002 1-35 AIL01ETRP
Clutch Surface/Spring Section 1M29
Every Month Lubrication
(MOLYNOC GREASE AP1)
Apply the grease by hand or using a brush.
Lever Surface 1M28
Every Month Lubrication
(MOLYNOC GREASE AP1)
Apply grease with a dispense gun.
* Use No. 19 (brown) nozzle.
No.19
Cylinder Fulcrum 1M30
Every Month Lubrication (MOLYNOC GREASE AP1)
Apply grease with a grease gun.
* Use the U- and S-type attachments.
U-Type S-Type
Every Month Lubrication (MOLYNOC GREASE AP1)
Apply the grease by hand or using a brush.
Outer Circumference of Bearing 1M27
Every Month Lubrication (MOLYNOC GREASE AP1)
Apply grease with a dispense gun.
* Use No. 19 (brown) nozzle.
No.19
Outer Circumference of Cam Follower 1M26
Fig. 4A40 Rear View of Machine