5OM-1348-002_w - 第136页
4-47 0606-001 -(M829WM---0021) ᅞ㺚༉偁䖓⬊䏄 % ᅞ㺚༉偁䖓⬊䏄 % Head Axis (B) Main Circuit Power Supply Control Circuit Power Supply From -U25 (UB19) Head Rotation Nozzle Selection Nozzle U/D Head U/D Red White Black Green Oran…

4-460606-001 -(M829WM---0013)
8%, ᵔ ᅞ㺚༉ৄࡽ䚽 $
8%, ᵔ ᅞ㺚༉ৄࡽ䚽 $
M (A) ch1-2
-U37 Slip Ring
-X10422
Black
Red
Head Movable Section
M (A) ch1-2
-U37 Slip Ring
-X10421
Pink
White
Yellow
Vacuum
Changeover
Valve 9
Vacuum Changeover
Valve 10
Vacuum
Changeover
Valve 11
Vacuum
Changeover
Valve 12
Linear Measure
Light Emission
Vacuum Changeover
Valve 1
Vacuum Changeover
Valve 2
Vacuum Changeover
Valve 3
Vacuum Changeover
Valve 4
Vacuum Changeover
Valve 5
Vacuum Changeover
Valve 6
Vacuum Changeover
Valve 7
Vacuum Changeover
Valve 8

4-470606-001 -(M829WM---0021)
ᅞ㺚༉偁䖓⬊䏄 %
ᅞ㺚༉偁䖓⬊䏄 %
Head Axis (B)
Main Circuit
Power Supply
Control Circuit
Power Supply
From -U25 (UB19)
Head Rotation
Nozzle Selection
Nozzle U/D
Head U/D
Red
White
Black
Green
Orange
Blue
Yellow
Brown
Gray
White
Black
Black
Red
White
Black
Green
Orange
Yellow
Brown
Gray
White
Black
Black
Red
White
Black
Green
Orange
Yellow
Brown
Gray
White
Red
White
Black
Green/Orange
Yellow
Brown
Black
Red
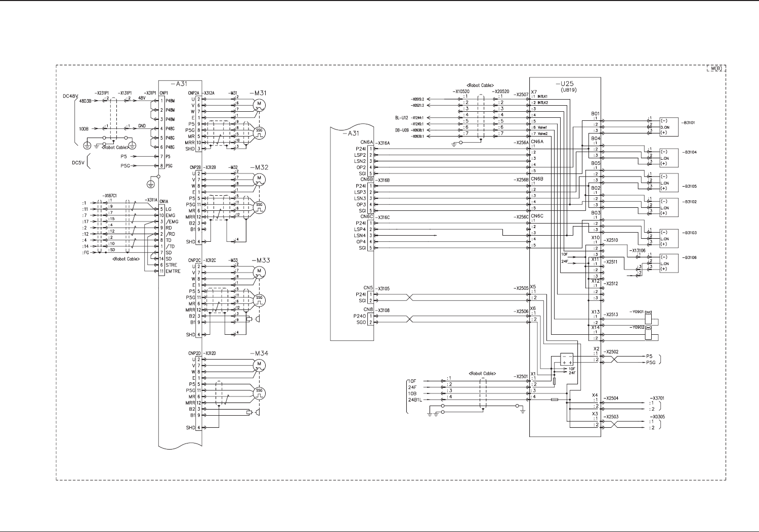
To BL-U05
UA54 (ILB)
-X13106: To 2
Nozzle U/D (+) Limit
Nozzle U/D Interlock
Head U/D (-) Limit
Air Blowing
To -U03
Linear Measure Amplifier
(CN5)
To -U37
Slip Ring (J1)
To -A31
Multiaxis Controller
(CNP1)
-X316C: From 3
Head U/D (+) Limit
Air Vacuum Switchover
BRN
Nozzle Selection Position Detection
Blue
White
Brown
Blue
Brown
Black
Blue
Brown
Black
Blue
Brown
Black
Blue
Brown
Black
Blue
Brown
Black
Nozzle U/D (-) Limit
Red
Black
Red
Black
CPU2-L
SSCNET Distribution
Board (-U87)
From -X87C2

4-480606-001 A(M829WM---0022)
㒔ӵᛴఽ⬊䏄 %
㒔ӵᛴఽ⬊䏄 %
Connector Case
Linear Measure
Light Reception
Slip Ring
F (L) ch2-2
-U01 (UB31) Operation Panel (Front)
-X0102 (CN2)
To M (B) -U25
UB19 (X4)
To M (B) -U25
UB19 (X3)
Orange
Yellow
Blue
Green
Red
Black
M (B) ch2-2
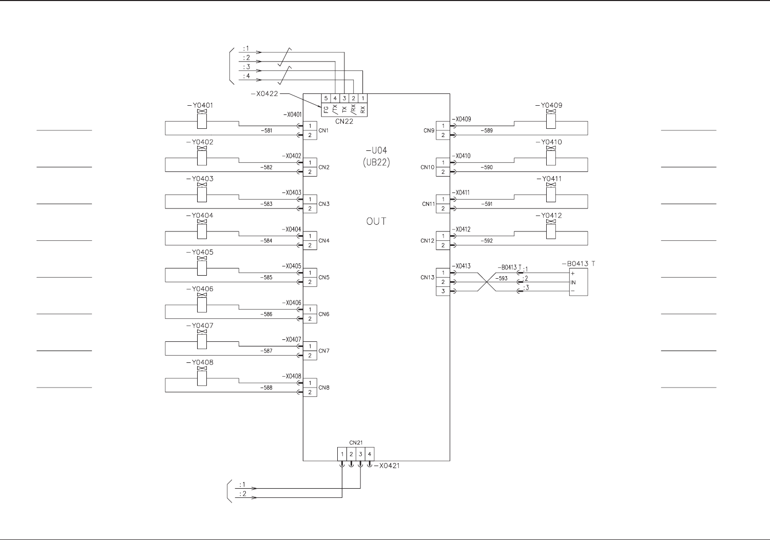
-U04 (UB22)
Head Movable Section
-X0422 (CN22)
M (B) ch2-2
-U04 (UB22)
Head Movable Section
-X0421 (CN21)
Linear Measure Sensor
Connector Case