5OM-1348-002_w - 第154页
4-65 0606-001 -(M829WR---0003) 䆛ࠀ䖳 䆛ࠀ䖳 Recognition Box Recognition Board 2 (UB06) -U93 Connector Case Connector Case Connector Case Lighting Control Board (UB08) -U95 Capture Trigger B2 Electronic Flashing NG…

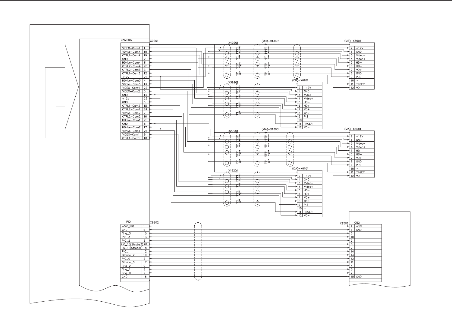
4-640606-001 -(M829WR---0002)
䆛ࠀ䖳
䆛ࠀ䖳
Recognition Box
Recognition Board 1 (UB06)
-U92
Bus
Connector Case
Connector Case
Shell
Shell
Connector Case
Connector Case
DB-B61
Component Recognition Camera
(Beam B)
DA-B61
Component Recognition Camera
(Beam A)
Connector Case
Connector Case
MB-B36
PCB Recognition Camera
(Beam B)
MA-B36
PCB Recognition Camera
(Beam A)
Lighting Control Board (UB08)
-U95
Capture Trigger B2
Electronic Flashing NG Signal B
Electronic Flashing NG Signal A
PCB Recognition Lighting ON Signal B
PCB Recognition Lighting ON Signal A
Reserved B
Electronic Flash Signal B
Reserved A
Electronic Flash Signal A
Capture Trigger B1
Capture Trigger A2
Capture Trigger A1
Connector Case
Shell
Shell
Shell
Shell

4-650606-001 -(M829WR---0003)
䆛ࠀ䖳
䆛ࠀ䖳
Recognition Box
Recognition Board 2 (UB06)
-U93
Connector Case
Connector Case
Connector Case
Lighting Control Board (UB08)
-U95
Capture Trigger B2
Electronic Flashing NG Signal B
Electronic Flashing NG Signal A
PCB Recognition Lighting ON Signal B
PCB Recognition Lighting ON Signal A
Reserved B
Electronic Flash Signal B
Reserved A
Electronic Flash Signal A
Capture Trigger B1
Capture Trigger A2
Capture Trigger A1
Bus

4-660606-001 -(M829WR---0004)
䆛ࠀ䖳
䆛ࠀ䖳
Counter Board (UB07)
-U94
Bus
Recognition Box
Connector Case
CH0 Single Shot Output
CH1 Single Shot Output
CH2 Single Shot Output
CH3 Single Shot Output
CH0 Actuation A Phase Input +
CH0 Actuation A Phase Input -
CH0 Actuation B Phase Input +
CH0 Actuation B Phase Input -
CH0 Actuation Z Phase Input +
CH0 Actuation Z Phase Input +
CH1 Actuation A Phase Input +
CH1 Actuation A Phase Input -
CH1 Actuation B Phase Input +
CH1 Actuation B Phase Input -
CH1 Actuation Z Phase Input +
CH1 Actuation Z Phase Input +
CH2 Actuation A Phase Input +
CH2 Actuation A Phase Input -
CH2 Actuation B Phase Input +
CH2 Actuation B Phase Input -
CH2 Actuation Z Phase Input +
CH2 Actuation Z Phase Input +
CH3 Actuation A Phase Input +
CH3 Actuation A Phase Input -
CH3 Actuation B Phase Input +
CH3 Actuation B Phase Input -
CH3 Actuation Z Phase Input +
CH3 Actuation Z Phase Input +
(MA)-E39
PCB Recognition Lighting (Beam A)
(MB)-E39
PCB Recognition Lighting (Beam B)
PCB Recognition Lighting (Ring)
PCB Recognition Lighting (Coaxial)
PCB Recognition Lighting (OP)
(Reserved)
(Reserved)
PCB Recognition Lighting (Ring)
PCB Recognition Lighting (Coaxial)
PCB Recognition Lighting (OP)
Shell
Shell
Shell
Shell
A Phase
/A Phase
B Phase
/B Phase
A Phase
/A Phase
B Phase
/B Phase
To YA Axis -U24
To YB Axis -U24
Lighting Control Board (UB08)
-U95