YS24X(SL_DL)_KKT_cwd_je - 第8页
Confidential & P roprietary P A G E PREVIOUS IN TERFACE NEXT INTERF ACE N01004 46 N01004 45 N01004 F0 N01004 F1 N01004F2 N01004F3 N01004F4 N01004F5 N0100406 N0100452 BA IN :N0100421 / UR IN :N 0100422 BUSY IN:N0 1004…

Confidential & Proprietary
PAGE
EXIT STOPPER UP
SUB STOPPER 2 UP
SUB STOPPER 1 UP
PCB CLAMP 2
PCB CLAMP 1
MAIN STOPPER 2 UP(OPTION)
MAIN STOPPER 1 UP
CONVEYOR MOTOR 30W
CONVEYOR
N0100671
N0100670
MULTI CAMERA(OPTION)
See Page 9
MULTI CAMERA POWER
CAMERA UNIT SEL.
J0043CN28
+24VC2,+24VC3 CN28
See Page 11-13
LED IN
LED IN
PITCH LED BOARD ASSY
PITCH LED BOARD ASSY
P110
P108
FDR ST BOARD ASSY P109
FDR ST BOARD ASSY P107
FRONT FEEDER SET STATION(OPTION)
REAR FEEDER SET STATION(OPTION)
DIP SW(S1)
21
OFF
ON
DIP SW(S1)
21
OFF
ON
SB56
SB54
SB52
J0912
J0910
J0908
J0906
J0904
J0902R.FDR ST
CN5
CN4
CN3
SS FEEDER
LED OUTCN2
CN1 CN2
CN1
+24V
FDR
PITCH SET
PITCH DWN
PITCH UP
CN6
CN5
CN4
PITCH SET SW
PITCH DOWN SW
PITCH UP SW
CN3CN1
CN1FDR ST
J0911
J0909
J0907
J0905
CN5
CN4
CN3
SS FEEDER
LED OUTCN2
J0903CN1 CN2
CN1
+24V
FDR
PITCH SET
PITCH DWN
PITCH UP
CN6
CN5
CN4
PITCH SET SW
SB55
SB53
PITCH DOWN SW
PITCH UP SW
SB51CN3CN1
CN1J0901FDR STF.FDR ST
SS FEEDER R1 CART POWER
SS FEEDER R2 CART POWER
J0754
J0753
+24VD3
+24VD4 CN31
CN30
CN31
CN30
CN29SS FEEDER
J0045CN29
J0083
See Page 16
CV1
M38
□60 MAX 300rpm
P11 CN2 P11 CN3 J0052
J0036
CONVEYOR MOTOR DRIVER 1
P011
KM11A
POWER CIRCUIT
DCN1
CN1
CN3CN2
J0051
C/V MOTOR 2 CN33
C/V MOTOR 1 CN32
CN32
See Page 14
IONIZER ASSY(OPTION)
ION I/F BOARD ASSY
ION CN3R
ION CN3FJ0701
CN34+24E
CN34
J0103
See Page 2
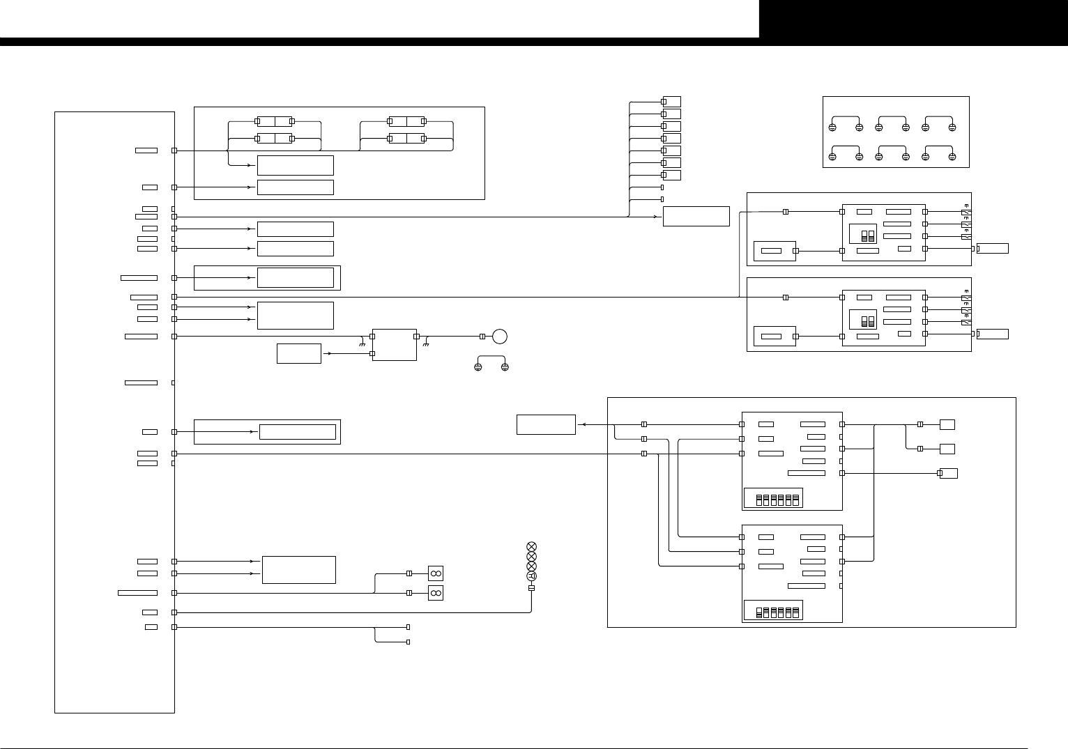
CONTROL BOX
INTERFACE BOARD
I/O A
J0044
+24VF7 CN36
+24VF6 CN35
CN35 J0047
I/O ANC
J0118
J0116
J0117
I/O ANC
ANC2 CN5A
ANC2 CN3A
ANC1 CN5A
J0197
J0220
ANC1 CN3A
ANC CL.
ANC OP.
6543
DIP SW(S1)
21
OFF
ON
6543
ANC CTRL BOARD ASSY 2 P016
ANC2 CN1
ANC2 CN2
CN8
CN11
CN10
CN3
CN2
CN1
DC24V IN
COM1
COM2
DBG/4A5
DI01/ANC
H-UDI
DI00/ANC
DO00,DO01/ANC
CN5
CN4
CN11A
ANC1 CN1
ANC1 CN2
ANC1 CN10
ANC+24V
ANC CTRL BOARD ASSY 1 P015
CN8
CN11
CN10
CN3
CN2
CN1
DC24V IN
COM1
COM2
DBG/4A5
DI01/ANC
H-UDI
DI00/ANC
DO00,DO01/ANC
CN5
CN4
DIP SW(S1)
21
OFF
ON
ANC UNIT(OPTION)
T0100280
NOZZLE STATION OPENANC OPEN
YV022
NOZZLE STATION CLOSE
SQ062
NOZZLE STATION OPEN
SQ061
J0091
J0090J0089J0088
J0087J0086
USBFRONT RIGHTFRONT CENTER
COVER EARTH
REAR RIGHT(R1)REAR CENTERREAR LEFT(R2)
FRONT COVER SW
REAR COVER SW
See Page 3
FES24 DO
See Page 13
See Page 10
UP DOWN
UP DOWN
UP DOWN
UP DOWN
F1 UP
T0100000
F2 UP
T0100002
F1 DOWN
T0100001
F2 DOWN
T0100003
FRONT-1
FRONT-2
YV043
YV044
YV041
YV042
R1 UP
T0100004
R2 UP
T0100006
R1 DOWN
T0100005
R2 DOWN
T0100007
REAR-1
REAR-2
FES24 FEEDER STRUCTURE(OPTION)
See Page 2
CONTROL BOX
EXT.PWR
INTERFACE CONNECTOR
See Page 6
EX
J0041
+24VF5 CN27
CN27
CN26+24VS2
J0189
J0201CN24
J0755
J0759
CN25
GATE CN25
T0100021
T0100022
T0100023
T0100025
T0100026
CAM2 UP
CAM1 UP
EXIT ST L1
SUB ST2 L1
SUB ST1 L1
CLAMP2 L1
CLAMP1 L1
MST2 L1
MST1 L1
YV007
YV006
YV005
YV004
YV003
YV002
ACTIVE CHANGE(T0100027)
OPERATION PANEL SEL.
T0100024
T0100020
YV001
DO2,DO3 CN24
DO12 CN23
CN22
CN21
DO11
DO0,DO1
CN22
CN21
FAN6
FAN4
See Page 11-13
SS FEEDER F2 CART POWER
SS FEEDER F1 CART POWER
HL11
RUN(GREEN)
ERROR(YELLOW/BLUE)
T01000D2
T01000D0
ALARM(RED/WHITE)
T01000D1
T01000D6
BUZZER
HL11
AMF2
AMF1
N01008B5
N01008B4
UNDER RELAY PANEL
FAN6
REAR BOTTOM COVER
FAN4
T0100035
T0100034
J0203
AMF CN41
CN41
J0202
DO13 CN40
CN40
J0752
J0751
J0190
FAN LOCK ALARM CN39
CN39
CN37
CN38+24VD2
+24VD1
CN38
CN37
I/O CONVEYOR BOARD ASSY P025
CC.V2
5
I/O CONVEYOR -3-
YS24(SL)

Confidential & Proprietary
PAGE
PREVIOUS INTERFACE
NEXT INTERFACE
N0100446
N0100445
N01004F0
N01004F1
N01004F2
N01004F3
N01004F4
N01004F5
N0100406
N0100452
BA IN :N0100421 / UR IN :N0100422
BUSY IN:N0100420 / LR IN :N0100423
LE IN :N0100424
FAN XB
FAN XA
FAN YA2
FAN YA1 FAN YB1
FAN YB2
FAN1
FAN2
FAN T1
FAN T2
PREVIOUS
J0205
NEXT
J0204
LE OUT :T01000F3
BA OUT :T01000E5 / UR OUT:T01000E6
BUSY OUT:T01000E4 / LR OUT:T01000E7
J0163
A-GATE2
PREVJ0193
J0192
INTERFACE PANEL
NEXT
INTERFACE PANEL
J0189
See Page 5
I/O CONVEYOR BOARD
CN25
FAN T2
FAN T1
J0200
J0232
J0231
LEFT OF TOP COVER
RIGHT OF TOP COVER
FAN T2
FAN T1
CN51
CN51GATE
XB MOTOR
XA MOTOR
FAN XB
FAN XA
J0179CN50
CN50FAN LOCK ALARM
CN46
C/V MOTOR 3
BRAKE
CN47
See Page 8
YB SAFE
YB ORG
YB OT
HEAD B SENSOR UNIT
CN45
EMG3 CN48
YB2 MOTOR
YB1 MOTOR
YA2 MOTOR
YA1 MOTOR
FAN YB2
FAN YB1
FAN YA2
FAN YA1
SIDE PANEL
SIDE PANEL
FAN2
FAN1
J0191CN49
FAN LOCK ALARM CN49
See Page 8
I/O HEAD B
I/O HEAD B POWER
CN45 J0023
+24VF4,+24VB6 CN45
+24VS1 CN44
See Page 7
I/O HEAD A
I/O HEAD A POWER
J0022
+24VC1,+24VF3 CN43
CN43
I/O CONVEYOR BOARD ASSY P025
PREV C
NEXT A
NEXT B
PREV A
PREV B
CC.V2
6
I/O CONVEYOR -4-
YS24(SL)

Confidential & Proprietary
PAGE
I/O CONVEYOR BOARD CN11
See Page 3
J0161
*S-ATS II SPEC.
S-ATS II(OPTION)
See S-ATS II
CONTROL BOX ASSY A1
M07
M09
M08
M10
M06
M05
M02
M03
M04
M01
INTERCONNECTION DIAGRAM
MULTI CAMERA UNIT SEL.
See Page 9
R.MULTI CAMERA
F.MULTI CAMERA
HEAD B CAM SEL BOARD(STANDARD)
CO.PLA CAM SEL BOARD(OPTION)
HEAD A I/O BOARD
HEAD B I/O BOARD
See Page 8
See Page 9
See Page 8
See Page 7
I/O CONVEYOR BOARD
See Page 3
ANC STATION(OPTION)
See Page 5
SS FEEDER R1&R2
See Page 11-14
SS FEEDER F1&F2
See Page 11-13
CN5
SRVB B2
SRVB B1
SRVB A2
SRVB A1
CN5
J0105
J0104
J0103
J0102
CN14
J0534
J0531
SRV CMN1
SRV CMN2
SRV CMN3
SRV CMN4
BCR-R SYM
A44
REAR
BARCODE
READER
BCR-F SYM
A43
FRONT
BARCODE
READER
+5V
DC5V
+5V
DC5V
SIO2
SIO1
J0853
J0852
SI01
SI02
SI03
SI04
E.COM BOARD
IT OPTION(OPTION)
SERVO3
I/O A
I/O AI/O A TF
(AZ1,AH1,-,-)
(AZ1,AH1,-,-)
SRV4 BRAKE
PI4
MO4
SRV4 GOOD
I/F2 SRVB J0522
J0521
IF1 I/O
I/F1 SRVB
J0550
I/F1 GOOD
I/F2 GOOD
J0551I/F2 SRVA
J0256
J0267
J0251
KEY
SERIAL1
USB MEMORY
USB4
J0120USB4
LAN
USB4
USB3
USB2
USB1
MOUSE
KEY
SERIAL2
SERIAL1
VGA
J0101
I/F1 SRVA
CAM3
CAM1
CAM4
CAM2
J0504
J0503
J0517
J0498
V1 TRG3
V1 TRG1
J0502
J0501
GOOD
TRG1
TRG2
MO
SRV CMN
ENC
BRAKE
SERVO4
SYSTEM
INTERFACE 1
INTERFACE 2
I/O
GOOD
SRVB
SRVA
I/O
GOOD
SRVB
SRVA
TRG4
TRG3
TRG2
TRG1
CAM4(FULL)
CAM3(HALF)
CAM2(FULL)
CAM1(HALF)
VISION
(XA,XB,-,-)
(XA,XB,-,-)
J0548
W2P
□42 MAX 500rpm
W2M
W2P
W2-AXIS 60W
DUCT YB
DUCT YA
FLEXIBLE
FLEXIBLE
YB2-AXIS 1020W
MAX 1.8m/s
MAX 1.8m/s
YB1-AXIS 1020W
J0543
J0544
□86 MAX 5000rpm
XB-AXIS 1000W
J0146
J0154
J0153
YB2M
YB1M
J0152
J0151
YA2M
YA1M
J0533
W1-AXIS 60W
W1M
W1P
J0546
W1P
PU1P
J0545
PU1P
PU1M
PU1 BK
YA1P
YA2P
J0539
YA2P
YA1P
J0145
J0532
J0542
J0541
YA1-AXIS 1020W
NAX 1.8m/s
NAX 1.8m/s
YA2-AXIS 1020W
□86 MAX 5000rpm
XA-AXIS 1000W
XM
XP
J0540
J0547
□42 MAX 500rpm
□54 MAX 1500rpm
PU1-AXIS 200W
PU2 BK
PU2P
PU2-AXIS 200W
PU2P
PU2M
□54 MAX 1500rpm
YB2P
YB1P
YB2P
YB1P
YM
YP
YM
YP
XBM
XBPXBP
XM
XP
XAM
XAPXAP
YM
YP
YM
YP
J0527
PI3
J0141MO3
SRV3 GOOD
S3 TRG2
S3 TRG1
GOOD
TRG1
TRG2
MO
SRV CMN
ENC
BRAKE
J0530PI2
SRV2 BK J0059
J0144
E07
E08
M0
M1
M2
M3
(YB1,YB2,PU2,W2)
(YB1,YB2,PU2,W2)
SRV2 GOOD
GOOD
SERVO2
M3
M2
M1
M0
SRV CMN
ENC
BRAKE
J0119
CN27
See Page 17
J0723 POWER CIRCUIT
(OPTION)
UPS
EXT.PWR
See Page 17
See Page 17
J0030
J0006
E04
POWER CIRCUIT
E03
AC230V
AC230V
AC230V
AIR REGULATOR PANEL
J0851
J0041
BUZZER
WIN BUZZER
HA01
EXT POWER
POWER CIRCUIT
I/O CONVEYOR BOARD
See Page 5
AC100V
AC100V
AC100V
J0081PE
C/R GOOD
J0529PI1
SRV1 BK J0058
J0143
E05
E06
M3
M2
M1
M0
(YA1,YA2,PU1,W1)
(YA1,YA2,PU1,W1)
J0160SRV1 GOOD
BRAKE
ENC
SRV CMN
M0
M1
M2
M3
GOOD
SERVO1
I/O A TFI/O A
I/O C
I/O B
OPERATION PANEL SEL.
See Page 10
HEAD A CAM SEL BOARD
See Page 7
LCD PWR
DC12V
S/M
VGA
PCS/M
CABLE HOST(OPTION)
CC.V3
7
CONTROL BOX
YS24X(DL)