KMX-000-2102YSM20接线图 - 第19页
Confidential & P roprietary P A G E L > R PCB's tr ansportati on Item nam e R > L CV STOP PER1 UP CV STOP PER2 UP CV STOP PER3 UP CV STOP PER4 UP CV STOP PER5 UP CV STOP PER6 UP Unuesd Unuesd SUB ST OPPER …

Confidential & Proprietary
PAGE
I/O CONVEYOR -2-
CN14
J0313
J0325
J0326
CN27
CN28
I/O CONVEYOR -3-
J0327
J0328
CN29
CN30
I/O CONVEYOR -4-
I/O CONVEYOR -4-
CN36
CN38
J0255
J0257
See Page 11
See Page 12
See Page 13
See Page 13
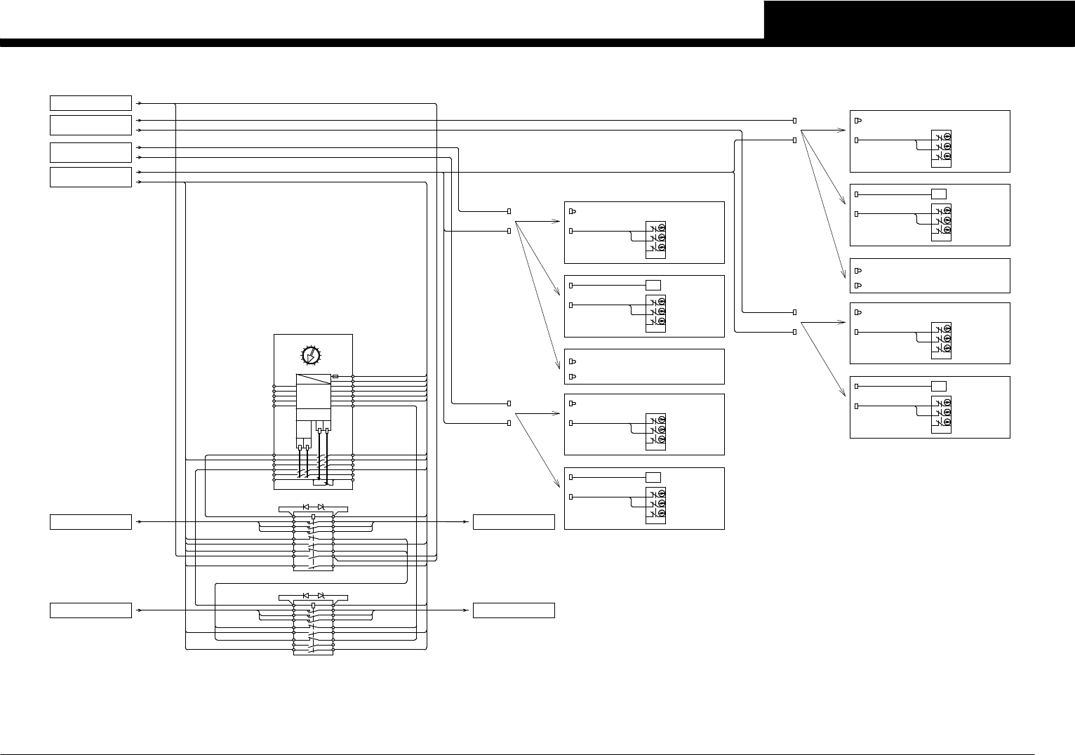
R1 COVER CHK
R1 MAINT COVER
MAINT COVER
COVER CHK
MAINT COVER
MAINT COVER
MAINT COVER
COVER CHK
MAINT COVER
POWER CIRCUIT -1-
See Page 2
GS31
POWER CIRCUIT -1- J0071
See Page 2
J0005
QF31
Control
Circuit
13
23
33
43
53
61
14
24
34
44
54
Off
Delay
Timer
K1K2
K3K4
62
*OFF-delay time setting switch
Set time 0.5sec
DC
LOGIC
AC
A1
A2
T11
T12
KM10
B
PE
A
T21
T22
T23
T31
T32
1
2
3
4
5
6
7
KM10 24 SRVON
KM10T23 SAFE1
KM10T12 SAFE1
KM10T11 SAFE0
KM10 A2 0V
KM10 A1+24V
KM10 13+24V
KM10 23+24V
KM10 43+24V
KM11 A2 0V
KM11 21 FB1 KM11 22 FB2
KM11 53+24V KM11 54 KMON1
KM11 61 FB1 KM11 62 FB2
KM11 73+24V
A2A1
S11
KM11 74+24E1
KM10T31 FB0
KM10T32 FB3
KM11 A1+24A
KM10 14+24A
KM10 44+24B
POWER CIRCUIT -1-
J0258
J0259
See Page 2
J0261
KM11 83+24V
61 62
21 22
3/L2
5/L3
4/T2
6/T3
A1 A2
1/L1 2/T1
53 54
73 74
83 84
KM11/KM11A
+48V +48VB
KM12 A2 0V
+48V +48VB
+48V +48VB
KM12 21 FB2 KM12 22 FB3
KM12 53+24V KM12 54 KMON2
KM12 61 FB2 KM12 62 FB3
S12
61 62
21 22
3/L2
5/L3
4/T2
6/T3
A1 A2
1/L1 2/T1
53 54
73 74
83 84
A2A1
KM12/KM12A
KM12 A1+24B
KM11 84 KMON1
KM12 83+24V KM12 84 KMON2
POWER CIRCUIT -1-
QF51,52,53
J0260
J0072
See Page 2
KM11 74+24E1
U51
V51
W51
U53
V53
W53
J0006
NF11
DI : N01004B1
DI : N01004B2
DI : N01004B0
J0294
J0294
SQ284
SQ284
MAINTENANCE COVER SW
F1 MAINT COVER
F1 COVER CHK
F2 COVER CHK
F2 MAINT COVER
SQ254
J0291MAINT COVER
N0100441
SQ255
COVER CHK
MAINT COVER
J0831
SQ254
J0291MAINT COVER
MAINT COVER
SQ255
COVER CHK
MAINT COVER
REAR-1 FDR.COVER(YS FIX32 Spec.)
REAR-1 FDR.COVER(YS FES32 Spec.)
REAR-2 FDR.COVER(YS FIX32 Spec.)
REAR-2 FDR.COVER(YS FES32 Spec.)
MAINTENANCE COVER SW
FRONT-1 FDR.COVER(YS FIX32 Spec.)
FRONT-1 FDR.COVER(YS FES32 Spec.)
N0100484
N0100484
F1 COVER SET CHECK
N0100466
R2 COVER SET CHECK
MAINTENANCE COVER SW
MAINTENANCE COVER SW
MAINTENANCE COVER SW
MAINTENANCE COVER SW
MAINTENANCE COVER SW
MAINTENANCE COVER SW
SQ285
FRONT-2 FDR.COVER(YS FIX32 Spec.)
FRONT-2 FDR.COVER(YS FES32 Spec.)
R2 COVER CHK
R2 MAINT COVER
N0100487
N0100487
J0832
N0100486
N0100486
SQ274
SQ274
N0100457
R1 COVER SET CHECK
SQ275
J0293
J0293
N0100485
N0100485
N0100450
F2 COVER SET CHECK
SQ264
SQ264
J0292
J0292
FRONT-1 FDR Less or ATS Spec.
REAR-1 FDR Less or ATS Spec.
J0325 Accessory
J0325 Accessory
J0326 Accessory
J0327 Accessory
J0327 Accessory
J0328 Accessory
V3
15
SAFETY UNIT(STD Spec.)
YRM20-2

Confidential & Proprietary
PAGE
L > R
PCB's transportation
Item name R > L
CV STOPPER1 UP
CV STOPPER2 UP
CV STOPPER3 UP
CV STOPPER4 UP
CV STOPPER5 UP
CV STOPPER6 UP
Unuesd
Unuesd
SUB STOPPER
STAGE-1 MAIN STOPPER
STAGE-2 MAIN STOPPER 1
EXIT STOPPER
EXIT STOPPER
STAGE-2 MAIN STOPPER 2
STAGE-1 MAIN STOPPER 2
STAGE-1 MAIN STOPPER 1
STAGE-2 MAIN STOPPER
SUB STOPPER
JUNCTION BOX
IN 1
JCN1
2
JCN2 PUB ORG
PUA ORGR PU JCN
PUA ORG
PUB ORG
SQ007
SQ008
PUB-AXIS ORIGIN
PUA-AXIS ORIGIN
N0100322
N0100323
J0351
J0352
CV PUSH R
CV2 PUSH R
CV2 PUSH L
PUSH R
PUSH L
SQ063
PUSH SAFETY 3
SQ064
PUSH SAFETY 4
N0100337
N0100340
J0677
J0381J0303
J0302
CN3
CN4
JUNCTION BOX
1
JCN1 CV ST1
IN
2
JCN2 CV ST2
3
JCN3 CV ST3
CV R SEN JCN J0377
JCN1 CV ST1
SQ046
CV STOPPER1 UP
N0100341
(L>R only)
SQ047
CV STOPPER2 UP
SQ048
CV STOPPER3 UP
N0100342
N0100343
(L>R Ext.Conv.Option)
I/O CONVEYOR -1-
See Page 10
FLEXIBLE
DUCT W1
J0678 W1 FRAME
4 Dummy Connecter
5 Dummy Connecter
6
7
8
XT71
Dummy Connecter
Dummy Connecter
Dummy Connecter
3 Dummy Connecter
4 Dummy Connecter
5
6
7
8
XT86
Dummy Connecter
Dummy Connecter
Dummy Connecter
Dummy Connecter
UB ORG
SQ006
UB-AXIS ORIGIN
N0100353
J0304
CN5
YV003
T0100054
CV STOPPER3 UP
YV011
T0100055
CV CLAMP 1CLAMP1
CV ST3
PCB's transportation L>R
YV003
T0100054
CV STOPPER3 UP
YV011
T0100055
CV CLAMP 1CLAMP1
CV ST3
JUNCTION BOX
IN 1
2
3
4
JCN1 CV R
PCB's transportation R>L
T0100053
YV002
CV STOPPER2 UPCV ST2
JUNCTION BOX
IN 1
2
3
4
CV R VAL JCN JCN1 CV R
CN19
J0318
I/O CONVEYOR -2-
See Page 11
CV ST2
CV ST1
T0100052
T0100053
YV002
YV001
CV STOPPER2 UP
CV STOPPER1 UP
55 Dummy ConnecterDummy Connecter
66 Dummy ConnecterDummy Connecter
YV006
T0100063
CV STOPPER6 UP
T0100064
YV012
CV CLAMP 2
CV ST6
CLAMP2
YV004
CV STOPPER4 UP
T0100061
CV ST4
YV006
T0100063
CV STOPPER6 UP
T0100064
YV012
CV CLAMP 2
CV ST6
CLAMP2
JUNCTION BOX
IN 1
2
3
4
7
8
XT72
Dummy Connecter
Dummy Connecter
JCN1 CV L
JUNCTION BOX
IN 1
JCN1
2
3
4
CV LCV L VAL JCN
7
8
XT72
Dummy Connecter
Dummy Connecter
CV ST5
CV ST4
CV STOPPER5 UP
CV STOPPER4 UP
T0100062
T0100061
YV005
YV004
55 Dummy Connecter Dummy Connecter
6
7
8
XT77
Dummy Connecter
Dummy Connecter
Dummy Connecter
6
7
8
XT77
Dummy Connecter
Dummy Connecter
Dummy Connecter
JUNCTION BOX
1IN
CV L XT76 JCN1
2
3
4
CV SEN
FLEXIBLE
DUCT UB
J0383
J0676
CV ST4CV ST4
PUSH R
PUSH L
CV3 PUSH FR
CV3 PUSH FL
SQ065
SQ066
PUSH SAFETY 5
PUSH SAFETY 6
SQ049
CV STOPPER4 UP
N01003E5
N01003E4
N01003F0
FLEXIBLE
DUCT W4
J0680
DUCT W3
J0679
J0382 CV3 PUSH RR
CV3 PUSH RL
PUSH R
PUSH L
SQ067
SQ068
PUSH SAFETY 7
PUSH SAFETY 8
N01003E7
N01003E6
CV PUSH L
FLEXIBLE
CV ST5CV ST5
SQ050
CV ST6
5
JCN5 J0376
JCN5 CV ST6
SQ051
(R>L Ext.Conv.Option)
N01003F1
(R>L only)
CV STOPPER6 UP
N01003F2
CV STOPPER5 UP
J0320
CN22
6 Dummy Connecter
7 Dummy Connecter
8
XT76
Dummy Connecter
V3
16
CONVEYOR UNIT(DS1 Spec.)
YRM20-2

Confidential & Proprietary
PAGE
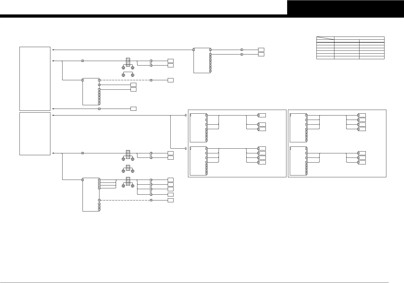
CONTROL BOX -1-
SCAP SCP
SCP
SCM
J0135
J0175
SCM
J0174
J0134
SCAM
DUCT YA
FLEXIBLE
DUCT XA
FLEXIBLE
SCAN+24V
SCAN+24VJ0091
CONTROL BOX -3- J0192
SRV M.LAN5
CN42
HA+24V
J0063
QF51
HA+48V
J0193 J0194
H PWR
VIS CAM3
J0701CONTROL BOX -2-
HEAD A
J0076 J0081 J0082 PWR/GOOD
J0111
J0151
POWER CIRCUIT -1-
H GOOD
J0306
CN7
XA DI1
SQ003
XA-AXIS ORIGINJ0331
N0100363
PNP CHANGER BRD ASSY
X FAN
PNPCN2 CN1NPN
PNP CHANGER BRD ASSY
XA MOTOR
FAN 41
P032
PNPCN2 CN1NPN
PNP CHANGER BRD ASSY
Y1 FAN
FAN 42
P033
PNPCN2 CN1NPN
Y2 FAN
FAN 43
P034
FAN X MOTOR
FAN Y1 MOTOR
FAN Y2 MOTOR
N0100365
N0100364
N0100362
XA DI2
J0332
HA CAM
J0702 CAM1
CAMOUTCN5
DC24VCN11
HEAD A CAMERA SELECTOR P031
CAM1 CN4
CAMOUT J0722
CSEL+24V
J0672
CSEL+24V
J0092
X ORG
LIGHT1
LIGHT1 CN7
J0732
CAM2
CAM2 CN6
J0721
LIGHT2 CN9
LIGHT2 J0731
CN10
CN8
LIGHT3
CAM3
CN12FEEDER_IF
FIDUCIAL CAMERA
FIDUCIAL CAMERA2
FID.LIGHT BRD.ASSY P037
D.CAM2
FID.CAM2
CN1
FIDUCIAL CAMERA
FIDUCIAL CAMERA1
D.CAM1
FID.LIGHT BRD.ASSY P036
FID.CAM1
CN1
FID.LIGHT2
FID.LIGHT1
CONTROL BOX -1-
DUCT XBDUCT YB
SCM
SCP
SCBP
SCBM SCM
SCP
J0179 J0180
J0139 J0140
SCAN+24V
SCAN+24V
CONTROL BOX -3-
CN42
J0063
J0195 J0196 J0197
HB+48V
HB+24V
H PWR
CONTROL BOX -2-
VIS1 CAM6
J0703
HEAD B
J0086 J0087
SRV M.LAN7
J0077
QF52
PWR/GOOD
J0096
J0112
J0152
FLEXIBLE FLEXIBLE
H GOOD
Y1M
Y1P
M01
YA1-AXIS
Y2M
M02
YA2-AXIS
Y2P
M05
□80 750W
XA-AXIS
XM
J0181
J0131
J0171
J0132
J0172
J0133
J0173
YA1M
YA1P
YA2M
YA2P
XAM
XAP
J0671
Y1M
Y1P
YB1-AXIS
M03
Y2M
Y2P
YB2-AXIS
M04
□80 750W
XM
XB-AXIS
M06
J0182
YB1P
YB1M
YB2P
YB2M
XBP
XBM
J0673
J0138
J0178
J0137
J0177
J0136
J0176
X ORG
SQ004
XB-AXIS ORIGIN
N0100373
PNP CHANGER BRD ASSY
X FAN
PNPCN2 CN1NPN
PNP CHANGER BRD ASSY
P042
PNPCN2 CN1NPN
PNP CHANGER BRD ASSY
Y1 FAN
P043
PNPCN2 CN1NPN
Y2 FAN
P044
FAN 46
FAN 47
FAN 48
XB MOTOR
YB1 MOTOR
YB2 MOTOR
FAN Y2 MOTOR
FAN Y1 MOTOR
FAN X MOTOR
N0100375
N0100374
N0100372
XB DI2
J0334
CONTROL BOX -1-
J0117
J0157
J0118
J0158
J0114
J0154
S2 M3
S2 ENC3P
S2 M2
S2 ENC2P
CAM1
CAMOUTCN5
DC24VCN11
CAM1 CN4
J0704
HB CAM
HEAD B CAMERA SELECTOR P041
J0727
J0674
CSEL+24V
J0097
CAM2
CAM2 CN6
J0726
LIGHT2
LIGHT2 CN9
J0736
LIGHT1
LIGHT1 CN7
J0737
FIDUCIAL CAMERA
FIDUCIAL CAMERA2
FID.LIGHT BRD.ASSY P047
D.CAM4
FID.CAM2
FIDUCIAL CAMERA
FIDUCIAL CAMERA1
FID.LIGHT BRD.ASSY P046
D.CAM3
FID.CAM1
CN1
CN1
FID.LIGHT2
FID.LIGHT1
CN10
CN8
LIGHT3
CAM3
CN12FEEDER_IF
CAMOUT
CSEL+24V
CONTROL BOX -1-
S1 M2
S1 ENC2P
J0121
J0161
J0122
J0162
J0113
J0153
S1 M3
S1 ENC3P
S3 ENC2P
S3 M2
S3 ENC3P
S3 M3
S1 M0
S1 ENC0P
S1 ENC1P
S1 M1
XB DI1
CN8
J0307 J0333
YA1 MOTOR
XA PANEL
XB PANEL
See Page 2
I/O CONVEYOR -5-
I/O CONVEYOR -2-
I/O CONVEYOR -2-
I/O CONVEYOR -5-
POWER CIRCUIT -1-
See Page 2
YA2 MOTOR
HEAD SELECT
HM HEAD
See Page 6
See Page 11
See Page 7
See Page 14
See Page 8
See Page 6
See Page 6
See Page 11
See Page 7
See Page 14
See Page 8
See Page 6
See Page 18
See Page 19
RM HEAD
See Page 20FM HEAD
V3
17
Y/X UNIT
YRM20-2