KMX-000-2102YSM20接线图 - 第22页
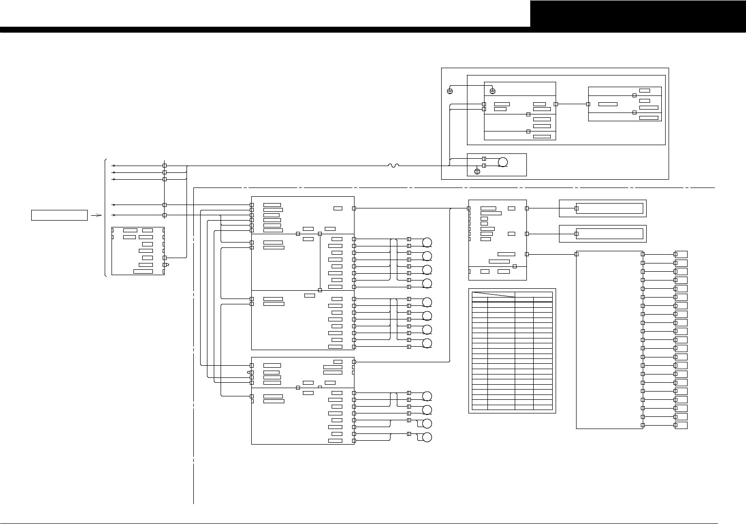
Confidential & P roprietary P A G E LAN J2035 J2036 J2038 J2039 J2040 J2041 J2042 J2043 J2044 J2045 J2064 J2063 J2072 J2071 HD1 CN 1 HC1 CN 4 Z3M Z1M Z2M Z8M Z7M Z6M Z5M Z4M M34 M32 M31 M33 M35 Z5-AXIS Z4-AXIS Z3-AXI…

Confidential & Proprietary
PAGE
SCAN+24V
SCP
SCM
SCP
SCM
SCAN+24V
X PANEL
LAN
CAMOUTCN5
DC24VCN11
HEAD CAMERA SELECTOR
CAM1 CN4
LIGHT1 CN7
CAM2 CN6
LIGHT2 CN9
CN10
CN8
LIGHT3
CAM3
CN12FEEDER_IF
J2253
LIGHT
CAM3
CSEL CN12
PWR/GOOD PWR/GOODY/X UNIT
J2202
RM HEAD ASSY
N-AXIS ORIGIN
R-AXIS ORIGIN
SQ246
SQ247
CN1 SHM I/O
H.IO BRD ASSY
OP SHM I/OCN2
HEAD SERVO UNIT ASSY P091
J2243
CN3 SHM I/O
OP SHM I/OCN4
CN5 +24V
CN9DI/DO2
CN10AD/DA
CN8DI/DO1
HI CN8
CN6FAN
FAN 71
HZ-MOTOR FAN
H.SRV CTRL BRD ASSY
CN15 SHM CN1BETHER OUT
CN1A ETHER IN
Z1 BLOW
Z2 BLOW
BLOW SW
VAC PRE
J2247
HEAD1 BLOW
HEAD2 BLOW
BLOW SWITCH
VACUUM PRESSURE SWITCH
GOOD_INCN2
GOOD_OUTCN3
J2248
N-AXIS
M65
□25 30W
Z2-AXIS
V2-AXIS
M62
M64
M67
HZ-AXIS
HZP
HZM
Z2P
Z2M
V2P
V2M
MT_PWR_OUTCN2
MT_PWR_INCN1
DRV2
H.SERVO DRV BRD ASSY-1
ENC1 CN5
CN12 DRV1
CN3 DRV1
CN13
J2244
ENC1 CN5
MT_PWR_OUTCN2
MT_PWR_INCN1
H.SERVO DRV BRD ASSY-2
ENC4 CN11
MOTOR4 CN10
ENC2
ENC3 CN9
CN7
MOTOR2
MOTOR3 CN8
CN6
MOTOR1 CN4
CN3DRV1
FFC
MOTOR1 CN4
□25 30W
M66
R-AXIS
Z1-AXIS
V1-AXIS
M61
M63
Z1P
Z1M
V1P
V1M
ENC4 CN11
MOTOR4 CN10
ENC3 CN9
MOTOR3 CN8
ENC2 CN7
MOTOR2 CN6
J2201
YV261
YV262
YV263
YV264
CN1 CAM LINK
PWR
CAMERA CONTROL ASSY
SV+24V
SVCAM
SV CTRL ASSY
SV IF BOARD ASSY
LIGHT
CN1
P095
CAM1
CN2
CN3
CN4
CAM2
CAM3
CAM4
CN1 STACKING
SV SENS.BRD.1 ASSY P097
CN1 STACKING
SV SENS.BRD.1 ASSY
CN1 STACKING
SV SENS.BRD.1 ASSY
CN1 STACKING
SV SENS.BRD.1 ASSY
P098
P099
P100
FFC
FFC
FFC
FFC
TRANS
TM71ROTARY TRANS.
J2236
CN3
CN5
STACKING
STACKING
CN2 LIGHT
S.V.LIGHT BRD ASSY2 P096
SIDE VIEW UNIT
J2237
HZ-FLEX
HZ-FLEX
HZ-FLEX
HZ-FLEX
HZ-FLEX
Item nameItem No.
SQ246 N-AXIS ORIGIN
R-AXIS ORIGINSQ247
YV261 HEAD1 BLOW
HEAD2 BLOW
BLOW SWITCH
VACUUM PRESSURE SWITCH
HEAD A HEAD B
HEAD Position
YV262
YV263
YV264
The I/O Address table of RM HEAD
N1300000
N1300001
N2300000
N2300001
T1300710
T1300711
T1300712
T1300713
T2300710
T2300711
T2300712
T2300713
HI CN9 IO2
HEAD DO
H GOOD
YRPA PWR
N ORG
R ORG
HI CN10 AD
J2204
J2205
J2211
J2212
J2214
J2215
J2216
J2217
J2219
J2220
J2221
J2222
J2231
SV LIGHT
HC1 CN15
HI1 CN1
HC1 CN5
CN5
CN4
POWER_OUT
POWER_IN
J2246
HZ-FLEX
FAN
HD11 CN1
HD11 CN7 N
HD11 CN6 N
HD11 CN10
HD11 CN11
HD11 CN8
HD11 CN9
HD11 CN5
HD11 CN4
HD12 CN7 R
HD12 CN6 R
HD12 CN10
HD12 CN11
HD12 CN8
HD12 CN9
See Page 17
VACUUM PRESSURESQ248
VAC PRE
GOOD
J2242
HC1 CN2
HIGH PRESSURE BLOWYV265
YV265 HIGH PRESSURE BLOW T1300714 T2300714
H.P.BLOW
CN7 OPTION
V3
18
RM HEAD
YRM20-2

Confidential & Proprietary
PAGE
LAN
J2035
J2036
J2038
J2039
J2040
J2041
J2042
J2043
J2044
J2045
J2064
J2063
J2072
J2071
HD1 CN1
HC1 CN4
Z3M
Z1M
Z2M
Z8M
Z7M
Z6M
Z5M
Z4M
M34
M32
M31
M33
M35
Z5-AXIS
Z4-AXIS
Z3-AXIS
Z2-AXIS
Z1-AXIS
M36
M37
M38
Z8-AXIS
Z7-AXIS
Z6-AXIS
J2076
CN1 SHM I/O
HI CN1
CN7 AD/DA
CN12 +24V
CN2 OP SHM I/O
CN4 DI
DOCN5
CN6 OPTION
P052HEAD SERVO UNIT ASSY-2
H.SRV CTRL BRD ASSY
CN1A ETHER IN
CN15SHM
HC2 CN15
HEAD SERVO UNIT ASSY-1 P051
HD11 CN5
HD12 CN5
HD12 CN7
HD12 CN11
HD12 CN9
HD11 CN11
HD11 CN9
HD11 CN7
HD11 CN10
HD11 CN8
HD11 CN6
HD11 CN4
HD12 CN4
HD12 CN6
HD12 CN8
HD12 CN10
ENC4 CN11
MOTOR4 CN10
ENC3 CN9
MOTOR3 CN8
ENC1
ENC2 CN7
CN5
MOTOR1
MOTOR2 CN6
CN4
MT_PWR_OUTCN2
MT_PWR_INCN1
H.SERVO DRV BRD ASSY-2
MT_PWR_OUTCN2
MT_PWR_INCN1
ENC4 CN11
MOTOR4 CN10
DRV2
H.SERVO DRV BRD ASSY-1
ENC2
ENC3 CN9
CN7
MOTOR2
MOTOR3 CN8
CN6
MOTOR1 CN4
ENC1 CN5
POWER_OUTCN5
POWER_INCN4
GOOD_OUTCN3
GOOD_INCN2
CN1B ETHER OUT
H.SRV CTRL BRD ASSY
CN1A ETHER IN
CN12 DRV1
CN3 DRV1
CN13
CN3DRV1
HC1 CN15
CN15SHM
CN1BETHER OUT
POWER_OUT CN5
POWER_INCN4
GOOD_OUTCN3
GOOD_INCN2
J2037
J2046
J2047
Z10M
Z9M
R1M
R2M
J2049
J2050
M42
□40 30W
R2-AXIS
M41
□40 30W
R1-AXIS
Z9-AXIS
M39
Z10-AXIS
M40
HD21 CN5
HD21 CN7
HD21 CN4
HD21 CN6
HD21 CN8
HD21 CN9
HD21 CN11
HD21 CN10
MT_PWR_OUTCN2
MT_PWR_INCN1
ENC4 CN11
MOTOR4 CN10
DRV2
H.SERVO DRV BRD ASSY-1
ENC2
ENC3 CN9
CN7
MOTOR2
MOTOR3 CN8
CN6
MOTOR1 CN4
ENC1 CN5
CN12 DRV1
CN3 DRV1
CN13
CN9VAC/BLOW
HI CN9 VALVE DO
CN21
P058VALVE JCT BOARD ASSY
CN1
CN20
CN22
CN2
CN3
CN4
CN5
CN6
CN7
CN8
CN9
CN10
CN11
CN12
CN13
CN14
CN15
CN16
CN17
CN18
CN19
J2030
YV210
YV209
YV208
YV207
YV206
YV205
YV204
YV203
YV202
YV201
J2021
J2020
J2019
J2018
J2017
J2016
J2015
J2014
J2013
J2012
J2011
J2010
J2005
J2004
J2003
J2002
J2001
J2009
J2008
J2007
J2006
HEAD IO UNIT
H.IO BRD ASSY
DA CN8
CN3DA
J2031
J2032
CN1
CN1
AIR MACS1
P056AIR MACS BOARD ASSY
AIR MACS2
AIR MACS BOARD ASSY P057
VAC SENSOR
CN2
CN10
STACKCN1 VAC
VAC SENSOR BRD ASSY
SCAN+24V
SCP
SCM
SCP
SCM
SCAN+24V
X PANEL
SCP
SCM
SC+24V
M43
SC-AXIS
SC MOTOR ASSY
J2056SCANSCCAM
CN1
CN3
SCAN CAM3 BRD.ASSY
SCAN CAM2 BRD.ASSY
SCAN CAM1 BRD.ASSY
SIDE VIEW
SIDE VIEW
CN1
CN2
COAXCN1
COAXCN2
SC.SV.LIGHT BRD.ASSY
SCAN CAM.LIGHT SET
SC.CX.LIGHT BRD.ASSY
SC.LIGHT BRD.ASSY
CN1
CN3
STACKING
STACKING
STACKINGCN2
STACKINGCN2
LIGHT I/FCN1LIGHT CN4
POWER
CAMLINK
P062
SCAN UNIT ASSY
P061
J2057
YV221
YV211
YV212
YV213
YV214
YV215
YV216
YV217
YV218
YV219
YV220 HEAD10 VACUUM
HEAD10 BLOW
HEAD9 VACUUM
HEAD9 BLOW
HEAD8 VACUUM
HEAD8 BLOW
HEAD7 VACUUM
HEAD7 BLOW
HEAD6 VACUUM
HEAD6 BLOW
SHAFT BLOW
HEAD1 BLOW
HEAD2 BLOW
HEAD3 BLOW
HEAD4 BLOW
HEAD1 VACUUM
HEAD2 VACUUM
HEAD3 VACUUM
HEAD4 VACUUM
HEAD5 VACUUM
HEAD5 BLOW
HEAD1 BLOW
HEAD10 BLOW
HEAD9 BLOW
HEAD8 BLOW
HEAD7 BLOW
HEAD6 BLOW
HEAD5 BLOW
HEAD4 BLOW
HEAD3 BLOW
HEAD2 BLOW
HEAD2 VACUUM
HEAD3 VACUUM
HEAD4 VACUUM
HEAD5 VACUUM
HEAD6 VACUUM
HEAD7 VACUUM
HEAD8 VACUUM
HEAD9 VACUUM
HEAD10 VACUUM
HEAD1 VACUUM
SHAFT BLOW
Item nameItem No.
T1300700
T1300701
T1300702
T1300703
T1300704
T1300705
T1301704
HEAD A HEAD B
HEAD Position
YV202
YV204
YV206
YV208
YV201
YV203
YV205
YV207
YV209
YV210
YV212
YV214
YV216
YV218
YV211
YV213
YV215
YV217
YV219
YV221
YV220
T1300706
T1300707
T1300710
T1300711
T1300712
T1300713
T1300714
T1300715
T1300716
T1300717
T1301700
T1301701
T1301702
T1301703 T2301703
T2301702
T2301701
T2301700
T2300717
T2300716
T2300715
T2300714
T2300713
T2300712
T2300711
T2300710
T2300707
T2300706
T2301704
T2300705
T2300704
T2300703
T2300702
T2300701
T2300700
The I/O Address table of HM HEAD
P054
P053
SCAN CAM.SUB ASSY
SCAN CAM. ASSY.,CX
FFC
J2065
J2055
SC-FLEX
Z1
Z2
Z3
Z4
Z5
Z6
Z7
Z8
Z9
Z10
MACS
MACS
J2062 HC1 CN3
J2061
GOOD
HC2 CN3
J2073 HC1 CN2
CAMOUTCN5
DC24VCN11
HEAD CAMERA SELECTOR
PWR/GOOD
CAM1 CN4
LIGHT1 CN7
CAM2 CN6
LIGHT2 CN9
CN10
CN8
LIGHT3
CAM3
CN12FEEDER_IF
J2058
CAM3
PWR/GOOD PWR/GOOD
Y/X UNIT
LIGHT
See Page 17
HM HEAD UNIT ASSY
V3
19
HM HEAD
YRM20-2

Confidential & Proprietary
PAGE
LAN
CAMOUTCN5
DC24VCN11
HEAD CAMERA SELECTOR
PWR/GOOD
CAM1 CN4
LIGHT1 CN7
CAM2 CN6
LIGHT2 CN9
CN10
CN8
LIGHT3
CAM3
CN12FEEDER_IF
PWR/GOOD
Y/X UNIT
See Page 17
PWR/GOOD
SCAN+24V
SCP
SCM
SCP
SCM
SCAN+24V
X PANEL
CAM3
J2116
HD1 CN1
ENC1 CN5
MT_PWR_OUTCN2
MT_PWR_INCN1
H.SERVO DRV BRD ASSY-2
MT_PWR_OUTCN2
MT_PWR_INCN1
ENC4 CN11
MOTOR4 CN10
DRV2
H.SERVO DRV BRD ASSY-1
ENC2
ENC3 CN9
CN7
MOTOR2
MOTOR3 CN8
CN6
MOTOR1 CN4
ENC1 CN5
CN12 DRV1
CN3 DRV1
CN13
CN3DRV1
FFC
HC1 CN4
HEAD SERVO UNIT ASSY-1
POWER_OUTCN5
POWER_INCN4
GOOD_OUTCN3
GOOD_INCN2
CN1B ETHER OUT
H.SRV CTRL BRD ASSY
CN1A ETHER IN
HC1 CN3
HC1 CN2
P071
CN15 SHM
HC1 CN15
J2147
J2148
J2141
J2142
J2145
J2146
J2143
MOTOR1 CN4
ENC2 CN7
MOTOR2 CN6
ENC3 CN9
MOTOR3 CN8
ENC4 CN11
MOTOR4 CN10
ENC2
ENC3 CN9
CN7
MOTOR2
MOTOR3 CN8
CN6
MOTOR1 CN4
H.SRV CTRL BRD ASSY
CN1BETHER OUT
CN4POWER_IN
MT_PWR_OUTCN2
MT_PWR_INCN1
DRV2
H.SERVO DRV BRD ASSY-1
ENC1 CN5
CN12 DRV1
CN3 DRV1
CN13
GOOD
HC2 CN3
CN1A ETHER IN
GOOD_INCN2
GOOD_OUTCN3
CN5 POWER_OUT
CN15 SHM
HC2 CN15
J2140
CN1 SHM I/O
H.IO BRD ASSY
P072HEAD SERVO UNIT ASSY-2
ENC4 CN11
MOTOR4 CN10
OP SHM I/OCN2
CN3 SHM I/O
OP SHM I/OCN4
CN5 +24V
HI CN3
CN6 FAN
FAN
J2126
CN8DI/DO1
CN9DI/DO2
CN10AD/DA
HI CN8
HD21 CN5 R1
HD21 CN7 R2
HD21 CN9 R3
HD21 CN11 R4
HD12 CN9 R5
HD21 CN4 R1
HD21 CN6 R2
HD21 CN8 R3
HD21 CN10 R4
HD12 CN8 R5
R2-AXIS
R1-AXIS
R1
R2
R3
R4
R5
R1
R2
R3
R4
R5
HEAD PANEL
DO1
J2118
J2113
HD12 CN10 Z5
HD12 CN11 Z5
HD11 CN10 Z4
HD11 CN11 Z4
HD11 CN8 Z3
HD11 CN9 Z3
HD11 CN6 Z2
HD11 CN7 Z2
HD11 CN4 Z1
HD11 CN5 Z1
HI CN9
HI CN10 J2125
J2114
□23 25W
□23 25W
□23 25W
□23 25W
□23 25W
M56
Z1-AXIS
□20 20W
□20 20W
□20 20W
□20 20W
Z2-AXIS
Z3-AXIS
Z4-AXIS
M51
M52
M53
M54
□20 20W
Z5-AXIS
M55
M57
M58
M59
M60
R3-AXIS
R4-AXIS
R5-AXIS
FM HEAD ASSY
LIGHT3
J2131
J2136
SV CAM
CN1
SV LIGHT
SIDE VIEW CAMERAD.CAM11
S.V.LIGHT BRD ASSY
SIDE VIEW UNIT
P081
CN1
AIR MACS1
AIR MACS BOARD ASSY
CN1 VAC
VAC SENSOR BRD ASSY
SHAFT BLOW
VAC
MACS1
CN21
VALVE DO
VALVE JCT BOARD ASSY
HEAD1 BLOW
HEAD2 BLOW
HEAD3 BLOW
HEAD4 BLOW
HEAD1 VACUUM
HEAD2 VACUUM
HEAD3 VACUUM
HEAD4 VACUUM
HEAD5 VACUUM
HEAD5 BLOW
CN1
CN2
CN3
CN4
CN5
CN6
CN7
CN8
CN9
CN10
P074
P076
P078
CN11
J2106
J2107
J2108
J2109
J2101
J2102
J2103
J2104
J2105
J2110
J2111
YV231
YV232
YV233
YV234
YV235
YV236
YV237
YV238
YV239
YV240
YV241
CN2STACK
CN1
AIR MACS2
AIR MACS BOARD ASSY
MACS2
P077
HEAD1 BLOW
HEAD5 BLOW
HEAD4 BLOW
HEAD3 BLOW
HEAD2 BLOW
HEAD2 VACUUM
HEAD3 VACUUM
HEAD4 VACUUM
HEAD5 VACUUM
HEAD1 VACUUM
Item nameItem No.
T1300700
T1300701
T1300702
T1300703
T1300704
T1300705
HEAD A HEAD B
HEAD Position
T1300706
T1300707
T1300710
T1300711 T2300711
T2300710
T2300707
T2300706
T2300705
T2300704
T2300703
T2300702
T2300701
T2300700
The I/O Address table of FM HEAD
SHAFT BLOW
YV239
YV237
YV235
YV233
YV231
YV238
YV236
YV234
YV232
YV240
YV241 T1300717 T2300717
V3
20
FM HEAD
YRM20-2