00191327-01 - 第365页
Betriebsanleitung SIPLACE 80S-20/F4/F5 5 Visionfunktionen Ausgabe 05/99 ab Softwareversion SR.405.xx 5.7 Leitfaden zum Beschreiben von Gehäuseformen Einric hter 5 - 133 5.7.5 Parameter der Meßmethoden Möglic he Se quenze…

5 Visionfunktionen Betriebsanleitung SIPLACE 80S-20/F4/F5
5.7 Leitfaden zum Beschreiben von Gehäuseformen Ausgabe 05/99 ab Softwareversion SR.405.xx
5 - 132 Einrichter
Visionsystem durchgeführt.
5.7.4 GF-Testen - Optische Darstellung / Meßarten programmieren
Im Menü ’BE testen’ wird ein abgeholtes Bauelement in seine 0°-Lage zur Kamera gebracht und abgebildet.
Am Revolverkopf der S-20/F
4
/F
5
wird das Bauelement in Bezug auf den Bestückwinkel dargestellt.
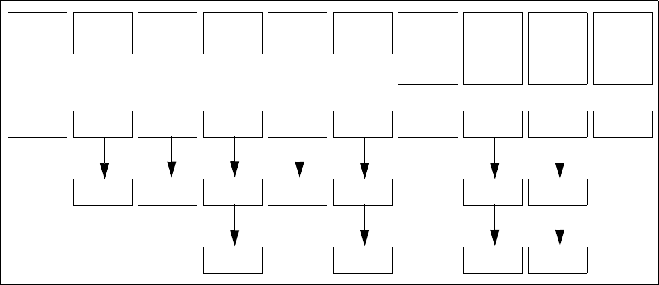
Abb. 5.7.5 Reihenfolge, wie Gehäuseformen an der Station programmiert werden
Nein
BE messen
Fehler
Ja
Wiederholen der Messung und
Meßergebnisse betrachten
Ergebnisse konstant ?
Ja
BE mehrmals bestücken
Wichtiger Hinweis:
Das Manipulieren von
Bauelementen an der Station
muß die Ausnahme bleiben.
Im allgemeinen müssen nur
wenige Bauelemente verändert
werden.
8. Kontrastempfindlichkeit verän-
dern (Tafel programmieren)
7. Pin/Ball-Dimensionen
verändern
6. Pin/Ball-Kontrast verändern
5. Bauteildimensionen verändern
4. Meßmodi und Meßparameter
verändern
3. Beleuchtung verändern
2. BE darstellen
1. Handlingfehler: Abholwinkel,
Pipettentyp, BE an Pipette ?
Nein
BE messen
„RETURN“ nächste Messung

Betriebsanleitung SIPLACE 80S-20/F4/F5 5 Visionfunktionen
Ausgabe 05/99 ab Softwareversion SR.405.xx 5.7 Leitfaden zum Beschreiben von Gehäuseformen
Einrichter 5 - 133
5.7.5 Parameter der Meßmethoden
Mögliche Sequenzen der Meßmethoden
Es ist möglich, auch andere Sequenzen zu programmieren, wie beispielsweise Corner, gefolgt von Lead oder
nur Lead. Solche Kombinationen sind allerdings sehr ungewöhnlich. Wird das Bauelement im GF-Editor defi-
niert, so werden die Meßmethoden bereits vorbelegt. In einigen Fällen kann es jedoch notwendig werden, die
Meßmethoden an der Station zu ändern, damit sich das Bauelement optisch zentrieren läßt.
Die Meßergebnisse der letzten Messung werden immer gespeichert. Die zuvor ausgeführte Messung ist ein
Grobzentrierschritt für die nachfolgende Messung und dient so zum Verkleinern der Meßfenster.
Je mehr Meßmethoden verwendet werden, desto länger dauert der gesamte Meßvorgang. Viele Meßmetho-
den für ein Bauelement können zu einer Verzögerung des Kopfzyklus führen. Dies gilt insbesondere für den
Revolverkopf in SIPLACE 80S-20, F
4
und F
5
- Automaten.
PDC/
FDC
FDC FDC FDC FDC FDC Flip-
Chips
S15
Flip-
Chips
F
3,4
/S20
F
5
Ball
Grid
Array
Bare
Dies
Size Size Size Size Row Row Size Size Size Size
Lead Corner Corner Corner Corner Grid Grid
Lead Lead Ball Ball
T
ab. 5.7.2 Mögliche Sequenzen der Meßmethoden

5 Visionfunktionen Betriebsanleitung SIPLACE 80S-20/F4/F5
5.7 Leitfaden zum Beschreiben von Gehäuseformen Ausgabe 05/99 ab Softwareversion SR.405.xx
5 - 134 Einrichter
Abb. 5.7.6 Typische Meßmethoden bei Standardbauelementen (Softwareversion
≥ 402.xx)
5.7.6 Einstellen der BE-Beleuchtung an der 12er Revolverkopfkamera
5.7.6.1 Allgemeines zur Beleuchtungstechnik
Ziel der Beleuchtungseinstellung ist es, die Beinchen eines Bauelements möglichst kontrastreich abzubilden.
Zugleich kommt es darauf an, die Darstellung des Bauelementekörpers zu unterdrücken.
Diese Anleitung soll Ihnen helfen, bestmögliche Beleuchtungsparameter zu ermitteln. Dabei sind die Vorga-
ben in dieser Anleitung nicht als starres Regelwerk zu verstehen. Gehen Sie vielmehr zunächst nach der
Anleitung vor und ändern Sie dann selbst die Parameter ab, wenn dies notwendig sein sollte. Es gibt sicher-
lich das eine oder andere Bauelement, dessen Beinchen sich mit anderen als den in dieser Anleitung vorge-
schlagenen Werten besser darstellen lassen.
Das Beleuchtungssystem besteht aus drei verschiedenen Beleuchtungsebenen, deren Intensitäten Sie ein-
zeln programmieren können. Durch Anwahl oder Kombination der einzelnen Beleuchtungsebenen läßt sich
die Beleuchtung für ein breites Bauelementespektrum optimal anpassen.
Chip
IC
Melf
BGA, µBGA
Flip Chip
Tantal
Kondensator
Flip Chip
0402,
0603, etc.
Allgemein
SIZE
hohe
Auflösung
Kleine
Kleine
BGA
SIZE
LEAD
äuß. Spitze
SIZE
LEAD
äuß. Spitze
SIZE
(abhängig v.
BE-Größe)
SIZE
CORNER
äuß. Spitze
LEAD
äuß. Spitze
SOJ,
PLCC
SIZE
CORNER
Beinmitte
LEAD
Beinmitte
Große
Große
SO,
QFP
ROW
äuß. Spitze
CORNER
äuß. Spitze
LEAD
äuß. Spitze
PLCC
CORNER
Beinmitte
LEAD
Beinmitte
ROW
Beinmitte
GRID
BALL
SIZE
(abhängig v.
BE-Größe)
GRID
BALL
SO, SOT
QFP