RX-7-Rev07PDF - 第189页
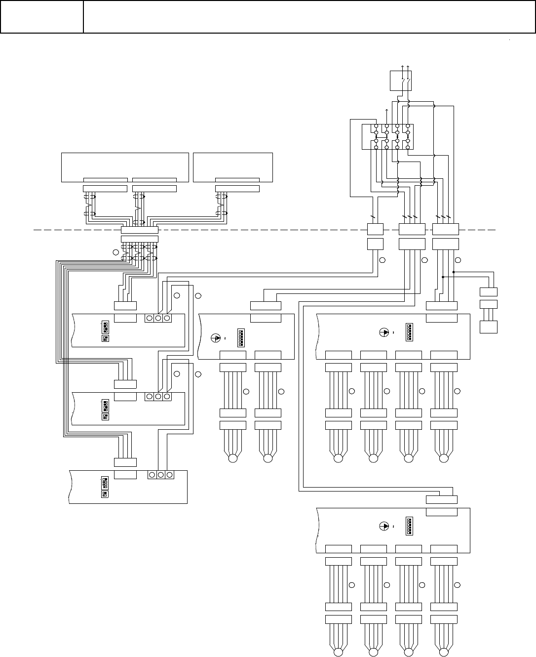
B-40 B1 9 コンベ ア・バックアップモータ ー配線 Wiring diagra m motor uni t イラスト番号 Ref.No. 品番 Part Number Description 品名 個数 Q'ty 備考 Remarks 1 EZ1-969-351-14 HARNESS (BOX C-PO W ) ハ - ネス (BOX C-POW) 1 2 EZ1-969-337-12 HARNESS (C DRV 1…

B-39
B19
コンベア・バックアップモーター配線
Wiring diagram motor unit
B c k 4
M
M
B c k 3
M
B c k 2
M
B c k 1
B U R R
B U R L
B U F R
B U F L
4
4
4
4
D R V 3 _ C N 8
D R V 3 _ C N 6
D R V 3 _ C N 5
D R V 3 _ C N 3
C N 8
C N 6
C N 5
C N 3
C N 1
S W 1
C - D R V 3
O N
O F F
( A L L O F F )
1 2 3 4 5 6
C
S W 2 S W 7
0
8
4
9
A
B
D
E
F
7
6
5
1
2
3
3
2
1
5
6
7
F
E
D
B
A
9
4
8
0
S W 2 S W 7
C
1 2 3 4 5 6
( A L L O F F )
O F F
O N
S W 1
C N 1
C - D R V 1
C V 1
( F R )
M
C V 2
( R R )
M
C V 3
( R L )
M
M
C V 4
( F L )
C V F L
C V R L
C V R R
C V F R
D R V 1 _ C N 3
2
D R V 1 _ C N 5
2
D R V 1 _ C N 6
2
2
D R V 1 _ C N 8C N 8
C N 6
C N 5
C N 3
C - D R V 1C - D R V 1
D R V F A N
D R V F
A N
1
1
1
B O X - C N 5
B O X - C N 4
B O X - C N 3
T B 5
T O P S 4
( p ag e 1 )
C P 7 ( C V D R V )
L O A D
L I N E
T O P S 4
( p a ge 1 )
C N 1
C - D R V 2
C N 3
C N 5
S W 1
O N
O F F
( A L L O F F )
1 2 3 4 5 6
C
S W 2 S W 7
0
8
4
9
A
B
D
E
F
7
6
5
1
2
3
C - D R V 2
3
D R V 2 _ C N 3
3
D R V 2 _ C N 5
A D R
A D F
M
M
W 1
W 2
C - C N T 1
T B 1 3 0 1
C N 1 0 1
( 3 O N L Y O F F )
O F F
O N
S W 1 0 2
S W 1 00
I
H
1 2 3 4
C - C N T 1
C N 1 0 1
O F F
1 2 3 4
H
I
S W 1 0 0
S W 1 0 2
O N
( 3 O N L Y O F F )
C N 1 0 1
T B 1 3 0 1
C - C N T 2
C - C N T 2
C N 1 0 1
C N 1 0 1
T B 1 3 0 1
C - C N T 3
C - C N T 3
C N 1 0 1
1 2 3 4
( 1 O N L Y O FF )
O F F
O N
S W 1 0 2
S W 1 0 0
H
I
8
97
6
C - C A N
5
C A N 1 - 6
C A N 1 - 4
C N 4
C N 6
C A N 1
C A N 2
C N 4
C A N 2 - 4
E L E C T R I C B O X

B-40
B19
コンベア・バックアップモーター配線
Wiring diagram motor unit
イラスト番号
Ref.No.
品番
Part Number
Description
品名
個数
Q'ty
備考
Remarks
1 EZ1-969-351-14 HARNESS (BOX C-POW) ハ-ネス (BOX C-POW) 1
2 EZ1-969-337-12 HARNESS (C DRV1-CV MOTOR) ハ-ネス (C DRV1-CV MOTOR) 1
3 EZ1-969-338-11 HARNESS (C DRV2-W MOTOR) ハ-ネス (C DRV2-W MOTOR) 1
4 EZ1-969-336-13 HARNESS (C DRV3-BU MOTOR)
ハ-ネス (C DRV3-BU MOTOR)
1
5 EZ1-969-340-13 HARNESS (C CAN-C CNT) ハ-ネス (C CAN-C CNT) 1
6 EZ1-969-356-12 HARNESS (C CNT1-C CNT2 (+) ) ハ-ネス (C CNT1-C CNT2 (+) ) 1
7 EZ1-969-356-22 HARNESS (C CNT1-C CNT2 (G) )
ハ-ネス (C CNT1-C CNT2 (G) )
1
8 EZ1-969-356-32 HARNESS (C CNT2-C CNT3 (+) ) ハ-ネス (C CNT2-C CNT3 (+) ) 1
9 EZ1-969-356-42 HARNESS (C CNT2-C CNT3 (G) ) ハ-ネス (C CNT2-C CNT3 (G) ) 1

B-41
B20
コンベア配線-1
Wiring diagram Conveyor - 1
C - C N T 1
C N 1 4 0 4
C - C N T 2
C N 1 4 0 5
F L
F C
F R
R L
R C
R R
M S T
S L V
S L V
M S T
S L V
S L V
+ -
T O P W B S T ( F L )
T O P W B S T ( F L )
+ -
+
-
+ -
+ -
+ -
P W B
D E T E C T ( F L )
P W B
D E T E C T ( F C )
P W B
D E T E C T ( F R )
P W B
D E T E C T ( R L )
P W B
D E T E C T ( R C )
P W B
D E T E C T ( R R )
C - C N T 2
C N 1 4 0 0
C - D R V 2
C N 2
C - D R V 2
C N 2
P I N D E T 1
P I N D E T 2
P I N D E T 3
P I N D E T 1
P I N D E T 2
P I N D E T 3
D U S T ( C ) D E T
D U S T ( C ) D E T
O P - N Z L 1
C V O P 1
C V O P 2
O P - N Z L 2
O P - N Z L 2
C V S P O W
C V S P O W
O P - N Z L 2
T O C V S P O W 2
( p a g e 1 8 )
T O C V S P O W 2
( p a g e 1 8 )
C N 1 4 0 1
1
3
3
2
4
4
5
5