RX-7-Rev07PDF - 第207页
B-58 B2 8 IFS-NX 配線 Sy st em diagram IFS-N X イラスト番号 Ref.No. 品番 Part Number Description 品名 個数 Q'ty 備考 Remarks 1 EZ1-969-295-15 HARNESS (BOX-TROLLEY I F) ハ - ネス (BOX-TROLLEY IF) 1 2 EZ1-969-384-12 HARNESS (S/I JP) ハ -…

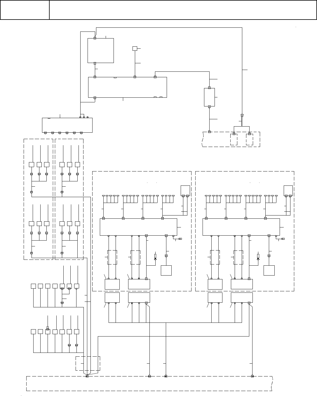
B-57
B28
IFS-NX 配線
System diagram IFS-NX
B O X C N 1
R U S B - R
B O X C N 2
T - L S W ( R )
T - L S W ( L )
L O A D - I F
U N L O A D - I F
S / I
T - D S W ( R )
T - D S W ( L )
T - L S W ( R )
T - L S W ( L )
1 1 7 1 8 1 7
R U S B - L
E L E C T R I C
B O X
2 3 3 5 6
P R E S S
R - T M V 1
R - T M V 2
L - T M V 1
L - T M V 2
P R E S S U R E S W
V A C U U M S W
H O U R M E T E R
1 098
7
1 5
1 6
C N 1 3 * * _ 3
C N 1 3 * * _ 1
C N 1 3 * * _ 2
E M I S S I O N ( S )
C N 1 3 * * _ 2
C N 1 3 * * _ 1
C N 1 3 * * _ 3
E M I S S I O N ( P )
F E E D F L O A T
J A M
F E E D F L O A T
J A M
F E E D F L O A T
J A M
F E E D F L O A T
J A M
F E E D F L O A T
J A M
F E E D F L O A T
J A M
1 31 31 31 2 1 2 1 2
1 1 1 1
R E C E I V E ( S )
R E C E I V E ( P )
F E E D F L O A T
J A M
1 3
1 41 4
1 21 21 2 1 3 1 3
F E E D F L O A T
J A M
F E E D F L O A T
J A M
F E E D F L O A T
J A M
F E E D F L O A T
J A M
F E E D F L O A T
J A M
R E Q _ 3
R E Q _ 1
R E Q _ 2
R E Q _ 2
R E Q _ 1
R E Q _ 3
C O N V E Y O R C O N T R O L
B O A R D
C N 1 4 0 0
C N 1 4 0 1
C N 1 4 0 2
C N 1 4 0 3
C N 1 4 0 4
C N 1 4 0 5
C N 1 4 0 6
C N 1 0 1
S H
C - C N T 3
+
G
T R O L L E Y
C O N T A C T
( M ) B
3 6
T R O L L E Y
C O N T A C T
( M ) A
T B 1
T B 2
T B 2
T B 1
C N 1
1 9
2 0
T R O L L E Y
C O N T A C T
( T ) B
T R O L L E Y
C O N T A C T
( T ) A
2 1
2 2
T B 1
T B 2
T B 1
T B 2
C N 1
T B 3
T B 4
T B 1
T B 2
2 3 2 4
T R O L L E Y U S B
M E M O R Y
2 5
2 6
C U T T E R U N I T
C N - C U T T E R
2 8
F G
2 7
C N 2 9
C N 3 0
E
C N 0 1 - 0 5
C N 0 6 - 1 0
C N 1 1 - 1 5
C N 1 6 - 2 0
E L E C B A N K P C B A S M
2 9
3 0 3 1 3 2 3 3
3 4
3 5
C N 1 0
C N 4
E L E C T R O L L E Y R
2 0
1 9
C N 1
T B 1
T B 2
T B 2
T B 1
T R O L L E Y
C O N T A C T
( M ) A
T R O L L E Y
C O N T A C T
( M ) B
X 2
D C I N P U T
X 4
X 3
X 1
X 5
F G
S W I T C I N G H U B
3 7
3 8
4 0
M P C - C A N
E T H E R
M P C - C A N
L A N
C O N N E C T O R
( J T 0 1 0 0 A 0 5 5 5 )
4 1
3 9
P R O T E C T O R S U R G E
( O L A - 1 0 0 P 0 E - N )
4 6
4 7
4 4
4
4 5
C N 1 4
C A N I O
B O A R D
A S S Y 2
C N 1 4
L A N
C A N I O
B O A R D
A S S Y 1
E L E C T R I C
B O X
E L E C T R O L L E Y L
C N 4
C N 1 0
C N 1 9 R I G H T 1 9
C N 1 8 R I G H T 1 8
C N 1 7 R I G H T 1 7
C N 1 6 R I G H T 1 6
C N 1 5 R I G H T 1 5
C N 1 4 R I G H T 1 4
C N 1 3 R I G H T 1 3
C N 1 2 R I G H T 1 2
C N 1 1 R I G H T 1 1
C N 1 0 R I G H T 1 0
C N 0 9 R I G H T 9
C N 0 8 R I G H T 8
C N 0 7 R I G H T 7
C N 0 6 R I G H T 6
C N 0 5 R I G H T 5
C N 0 4 R I G H T 4
C N 0 3 R I G H T 3
C N 0 2 R I G H T 2
C N 0 1 R I G H T 1
3 5
3 4
3 33 23 13 0
2 9
E L E C B A N K P C B A S M
C N 1 6 - 2 0
C N 1 1 - 1 5
C N 0 6 - 1 0
C N 0 1 - 0 5
E
C N 3 0
C N 2 9
2 7
F G
2 8
C N - C U T T E R
C U T T E R U N I T
2 6
2 5
T R O L L E Y U S B
M E M O R Y
2 42 3
T B 2
T B 1
T B 4
T B 3
C N 1
T B 2
T B 1
T B 2
T B 1
2 2
2 1
T R O L L E Y
C O N T A C T
( T ) A
T R O L L E Y
C O N T A C T
( T ) B
C N 1 9 R I G H T 1 9
C N 0 1 R I G H T 1
C N 0 2 R I G H T 2
C N 0 3 R I G H T 3
C N 0 4 R I G H T 4
C N 0 5 R I G H T 5
C N 0 6 R I G H T 6
C N 0 7 R I G H T 7
C N 0 8 R I G H T 8
C N 0 9 R I G H T 9
C N 1 0 R I G H T 1 0
C N 1 1 R I G H T 1 1
C N 1 2 R I G H T 1 2
C N 1 3 R I G H T 1 3
C N 1 4 R I G H T 1 4
C N 1 5 R I G H T 1 5
C N 1 6 R I G H T 1 6
C N 1 7 R I G H T 1 7
C N 1 8 R I G H T 1 8

B-58
B28
IFS-NX 配線
System diagram IFS-NX
イラスト番号
Ref.No.
品番
Part Number
Description
品名
個数
Q'ty
備考
Remarks
1 EZ1-969-295-15 HARNESS (BOX-TROLLEY IF)
ハ-ネス (BOX-TROLLEY IF)
1
2 EZ1-969-384-12 HARNESS (S/I JP)
ハ-ネス (S/I JP)
1
3 EZ1-771-841-11 SWITCH POWER (D2D-2000) デンゲン スイツチ (D2D-2000) 1
4 401-68951 MPC CABLE ASM MPC ケーブル クミ 1
5 EZ1-492-199-22 SAFETY SW ASSY SAFETY SW クミ (ダイシヤ) R 1
6 EZ1-492-199-32 SAFETY SW ASSY
SAFETY SW クミ (ダイシヤ) L
1
7 EZ1-969-294-12 HARNESS (PRESS-SW)
ハ-ネス (PRESS-SW)
1
8 EZ1-798-472-11 SWITCH PRESSURE (ISE30A-C6H)
アツリヨク スイツチ (ISE30A-C6H)
1
9 EZ1-798-473-11 SWITCH PRESSURE (ZSE30A-C6H) アツリヨク スイツチ (ZSE30A-C6H) 1
10 EZ1-520-538-12 METER HOUR (H7ET-NFV-300) アワ- メ-タ- (H7ET-NFV-300) 1
11 401-58790 FD-FLOAT(R)SENS CABLE2-2 ASM FD-FLOAT(R)センサ ケーブル 2-2 クミ 1
12 401-58787 SENSOR ASSY A (FEEDER FLOAT JAM)
SENSOR ASSY A (FEEDER FLOAT JAM)
1
13 401-58788 SENSOR ASSY B (FEEDER FLOAT JAM)
SENSOR ASSY B (FEEDER FLOAT JAM)
1
14 401-58789 FD-FLOAT(L)SENS CABLE2-2 ASM
FD-FLOAT(L) センサ ケーブル 2-2 クミ
1
15 401-56753 FD-FLOAT(R) SENS CABLE2 ASM FD-FLOAT(R) センサ ケーブル 2 クミ 1
16 401-56752 FD-FLOAT(L) SENS CABLE2 ASM FD-FLOAT(L) センサ ケーブル 2 クミ 1
17 401-53439 CART USB CABLE ASM USB ケーブル 1
18 EZ1-969-296-12 HARNESS (BOX-TROLLEY POW)
ハ-ネス (BOX-TROLLEY POW)
1
19 EZA-194-422-7B TROLLEY CONTACT(M)B MOUNT
トロリー CONTACT(M)B MOUNT
1
20 EZA-194-422-6B TROLLEY CONTACT(M)A MOUNT
トロリー CONTACT(M)A MOUNT
1
21 EZA-194-422-9B TROLLEY CONTACT(T)B MOUNT トロリー CONTACT(T)B MOUNT 1
22 EZA-194-422-8B TROLLEY CONTACT(T)A MOUNT トロリー CONTACT(T)A MOUNT 1
23 401-42763 POWER CABLE ASM 2 電源ケーブル組 2 1
24 401-42757 POWER CABLE ASM
電源ケーブル組
1
25 401-42758 TROLLEY-IF CABLE ASM
台車 IF ケーブル組
1
26 EZ1-845-148-11 MEMORY USB
USB メモリ (USM4GR B)
1
27 401-42756 TROLLEY-CUTTER CABLE ASM 台車カッターケーブル組 1
28 401-43435 E BANK FG CABLE ASM E バンク FG ケーブル組 1
29 401-42764 ELEC BANK PCB ASM エレキバンク基板組 1
30 401-42759 EF IF CBL 1-5 ASM
電動フィーダー IF 1-5 組
1
31 401-42760 EF IF CBL 6-10 ASM
電動フィーダー IF 6-10 組
1
32 401-42761 EF IF CBL 11-15 ASM
電動フィーダー IF 11-15 組
1
33 401-42762 EF IF CBL 16-20 ASM 電動フィーダー IF 16-19 組 1
34 401-68945 CART ETF BOARD POWER CABLE ASM ダイシャ ETF キバン デンゲンケーブル組 1
35 401-68950 CART ETF BOARD CAN CABLE ASM ダイシャ ETF キバン CAN ケーブル組 1
36 EZA-191-678-0A CONVEYOR CONT COMPL
コンベア CONT COMPL
1
37 400-73033 SWITCHING HUB
スイッチングハブ
1
38 401-68953 MPC LAN CABLE 1 ASM
MPC LAN ケーブル 1 クミ
1
39 401-69048 MPC-CAN MPC-CAN 1
40 401-68954 MPC LAN CABLE 2 ASM MPC LAN ケーブル 2 クミ 1
41 HK-0849200-80 CONNECTOR コネクタ 1
42 EZ1-857-162-13 BOARD ASSY CAN IO (CART)
CAN IO ボード クミ (CART)
1
43 EZ1-857-162-13 BOARD ASSY CAN IO (CART)
CAN IO ボード クミ (CART)
1
44 EZ1-838-317-21 CABLE LAN (LKB5Y-02)
LAN ケ-ブル (LKB5Y-02)
1
45 401-68952 CAN BRANCH CABLE ASM CAN ブンキ ケーブル クミ 1
46 EZ1-811-408-11 PROTECTOR SURGE (OLA-100POE-N サ-ジ プロテクタ (OLA-100PO 1
47 EZ1-838-317-21 CABLE LAN (LKB5Y-02) LAN ケ-ブル (LKB5Y-02) 1

B-59
B29
RF フィーダ用 台車配線図
Wiring diagram Trolley for RF feeder
E L E C T R I C B O X
1 7 - 1 B
1 4 - 1 B B O X - C N 2
B O X - C N 1 B
1 4 - 1 A
B O X - C N 2
1 4 - 1 C
1 4 - 1 B
B O X - C N 1 B
T O R U S B - R
T O R U S B - L
T - I F ( R )
C N 1
I F _ C N 1
C N 1
C N 1
T B 3
T B 1
T B 4
T B 2
C N 2C N 2
C N 1
C N 1
T B 3
T B 1
T B 4
T B 2
C N 2C N 2
C N 2
C N 2
T R O L L E Y C O N T A C T ( T )
A M O U N T
T P 2
T P 1
I F _ C N 1
T P 1
T P 2
T R O L L E Y C O N T A C T ( T )
B M O U N T
T R O L L E Y C O N T A C T ( M )
B M O U N T
T P 2
T P 1
T P 2
T P 1
T R O L L E Y C O N T A C T ( M )
A M O U N T
C N 1
C N 1
T - I F ( L )
C U T T E R
C U T T E R
C U T T E R C L O S E
S E N S O R
C U T T E R
M A G N E T I C
V A L V E
C U T T E R O P E N
S E N S O R
C U T T E R C L O S E
S E N S O R
C U T T E R O P E N
S E N S O R
C U T T E R
M A G N E T I C
V A L V E
C N 1 7
C N 1 6
C N 1 5
C N 1 4
C N 1 3
C N 1 2
C N 1 1
C N 1 0
C N 9
C N 8
C N 7
C N 6
C N 5
C N 4
C N 3
C N 0 1
C N 0 2
C N 0 3
C N 0 4
C N 0 6
C N 0 5
C N 0 8
C N 0 7
C N 1 0
C N 0 9
C N 1 2
C N 1 1
C N 1 4
C N 1 3
C N 1 6
C N 1 5
C N 1 8
C N 1 7
C N 2 0
C N 1 9
C N 2 2
C N 2 1
C N 2 4
C N 2 3
C N 2 6
C N 2 5
C N 2 8
C N 2 7
T R O L L E Y ( R )
T R O L L E Y ( L )
C N 0 1
C N 0 2
C N 0 3
C N 0 4
C N 0 6
C N 0 5
C N 0 8
C N 0 7
C N 1 0
C N 0 9
C N 1 2
C N 1 1
C N 1 4
C N 1 3
C N 1 6
C N 1 5
C N 1 8
C N 1 7
C N 2 0
C N 1 9
C N 2 2
C N 2 1
C N 2 4
C N 2 3
C N 2 6
C N 2 5
C N 2 8
C N 2 7
B A N K I D P C B
B A N K I D P C B
1
3
1
2
3
2
4
5
5
6 7
4
5
5
6
7
8
8
T R O L L E Y C O N T A C T ( T )
A M O U N T
C N 2
C N 2
T R O L L E Y C O N T A C T ( M )
A M O U N T
C N 1
T P 1
T P 2
T P 1
T P 2
T P 1
T P 2
T R O L L E Y C O N T A C T ( T )
B M O U N T
T R O L L E Y C O N T A C T ( M )
B M O U N T
T P 2
T P 1
F A N
F A N
F A N
F A N
9
1 0
1 0
9
1 0
9
1 0
9
1 2
1 1
/
1 3
1 7
/
1 61 5
/
1 4
1 3
/
1 2
1 4
/
1 5 1 6
/
1 7
1 8
/
1 9
2 1
2 1
2 0
2 0
C N 1 7
C N 1 6
C N 1 5
C N 1 4
C N 1 3
C N 1 2
C N 1 1
C N
1 0
C N 9
C N 8
C N 7
C N 6
C N 5
C N 4
C N 3
E L E C B A N K
P C B A S M
E L E C B A N K
P C B A S M