00197458-01_UG_EDM_V2.2_en - 第91页
EDM V2.2 / U ser Guid e Ausgabe 10/2013 E dition 91 7 Glo ssary Actio n A special program component exec uted in the context of a trans ition. Applicatio n templat e Configuratio n file used to control the data tr ansf e…

EDM V2.2 / User Guide Ausgabe 10/2013 Edition
90
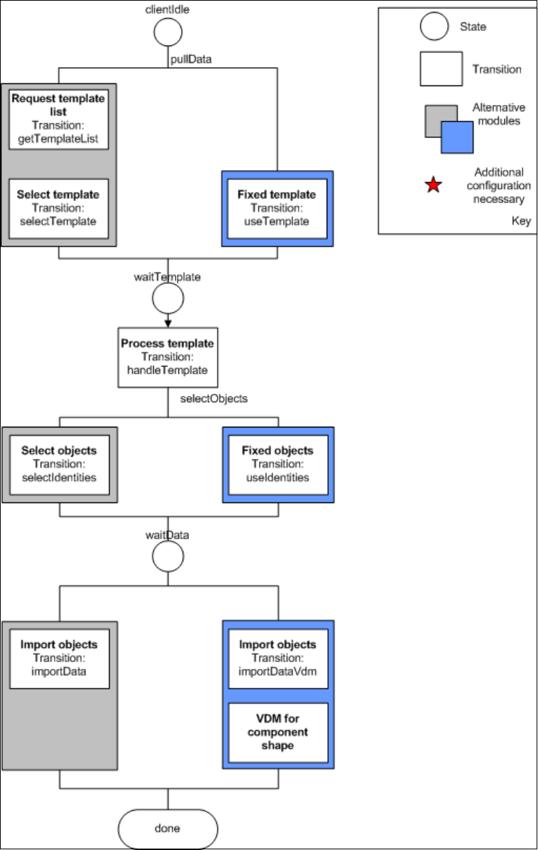
Figure 6-1: Current configuration options for client workflows
EDM V2.2 / User Guide Ausgabe 10/2013 Edition
91
7 Glossary
Action A special program component executed in the context of a transition.
Application template Configuration file used to control the data transfer between the Master
Server and Line Servers
BLOB Illumination parameters for line and station
Data preparation
engineer
Main user of the Clearing Pool. Prepares data (i.e. recipes) used in
production later.
EDM Engineering Data Manager
EDM Notifications The EDM Service distributes the change notifications received from the
lines to the appropriate locations. The type of messages sent and the
recipients of the messages can be configured.
Event Triggers a transition
Filter Configuration Part of the workflow description that describes the changes for which no
notification is to be sent to the Master Server. None of the objects affected
by the restrictions defined will appear in the Clearing Pool.
GUI Graphical User Interface
Line Engineer Person responsible for one or more lines
Module One or more transitions that make a certain function available in the EDM
Client workflow
Process A sequence of operations
SPI SIPLACE Pro Interface; a basic component of SIPLACE Pro
State "Memory" of a finite state machine
Transition Switch from one state to another
UML Unified Modeling Language
Workflow IT implementation of a process
Workflow
description
Here: the set of all configuration settings needed for a functioning EDM
installation consisting of client workflow configuration, application
configuration, EDM notifications configuration, filter configuration and
application templates
XML eXtensible Markup Language
EDM V2.2 / User Guide Ausgabe 10/2013 Edition
92