松下BM221维修手册_4E3DA - 第100页
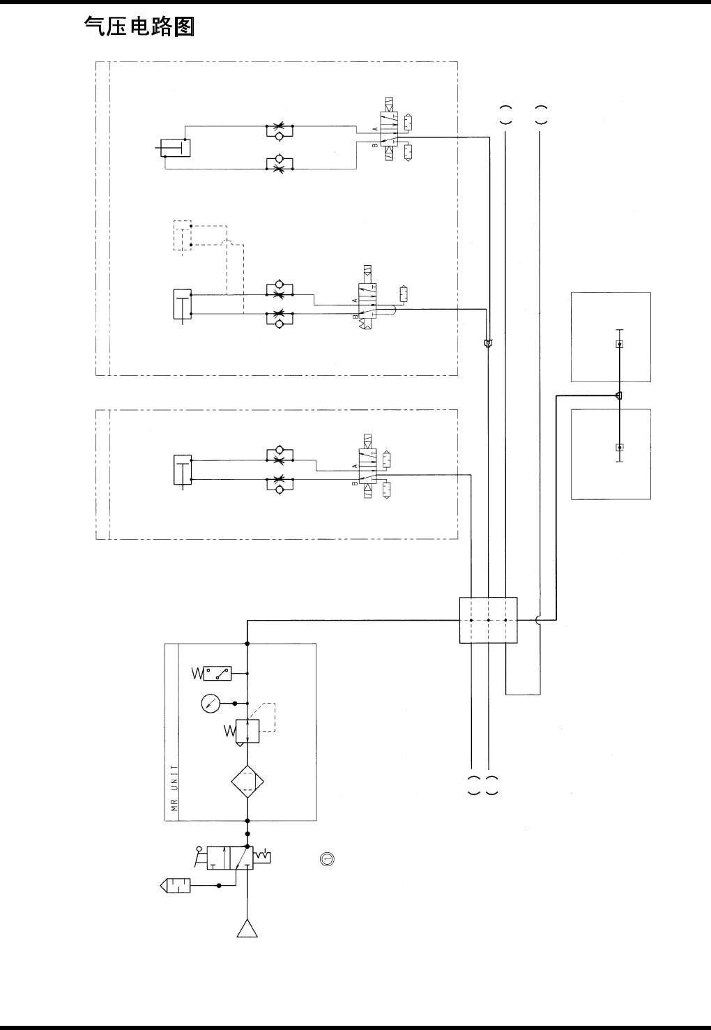
BM221 维修手 册 6.1 气压控 制 E33M CC-17- 011-C 0 6.1-3 吸头装置 X 轴平面电缆 Y 轴平面电缆 吹气回路 真空多级抽气装置 F10862-03-000 (A) (B) Ø6 Black Ø6 Black Ø6 Black 设定压力 : 27 (25 – 3 0) kP a 设定压力 : 8 (7 – 10) kP a Ø6 Black Ø6 Black Ø8 Black Ø8 Blac k…

BM221
维修手册
6.1
气压控制
E33MCC-17-011-C0
6.1-2
6.1.2
下降阀
(切断)
上升阀
(收纳)
左侧连结
M/C
供给部
右侧连结
M/C
供给部
下降阀上升阀 下降阀上升阀
左基准用基板止动器 右基准用基板止动器 支撑台本体
支撑台装置
吸嘴交换装置
F10862-03-000
Ø4 Black Ø4 Yello
w
Ø4 Black Ø4 Yello
w
Ø6 Black
Ø4 Black Ø4 Yello
w
Ø4 Yello
w
Ø4 Black
Ø6 Black
Ø6 Black
Ø4 Yello
w
Ø4 Black
Ø4 Yello
w
Ø4 Black
Ø6 Black
Ø6 Black
Ø6 Black
Ø10 Black
Ø6 Blac
k
Ø6 Blac
k
Ø6 Blac
k
Ø10 Black
设定压力
: 0.43 (0.40 – 0.43) MPa
Ø6 Black Ø6 Black
D
C
A
B

BM221
维修手册
6.1
气压控制
E33MCC-17-011-C0
6.1-3
吸头装置
X
轴平面电缆
Y
轴平面电缆
吹气回路
真空多级抽气装置
F10862-03-000
(A) (B)
Ø6 Black
Ø6 Black
Ø6 Black
设定压力
: 27 (25 – 30) kPa
设定压力
: 8 (7 – 10) kPa
Ø6 Black
Ø6 Black
Ø8 Black
Ø8 Blac
k
Ø6 Black
Ø8 Black
Ø8 Black
Ø8 Black
Ø8 Black
Ø8 Black
Ø6 Black
Ø8 Black
Ø6 Black
Ø4 Black
Ø4 Black
Ø4 Black
Ø4 Black
Ø4 Black
Ø4 Black
Ø4 Black
Ø4 Black

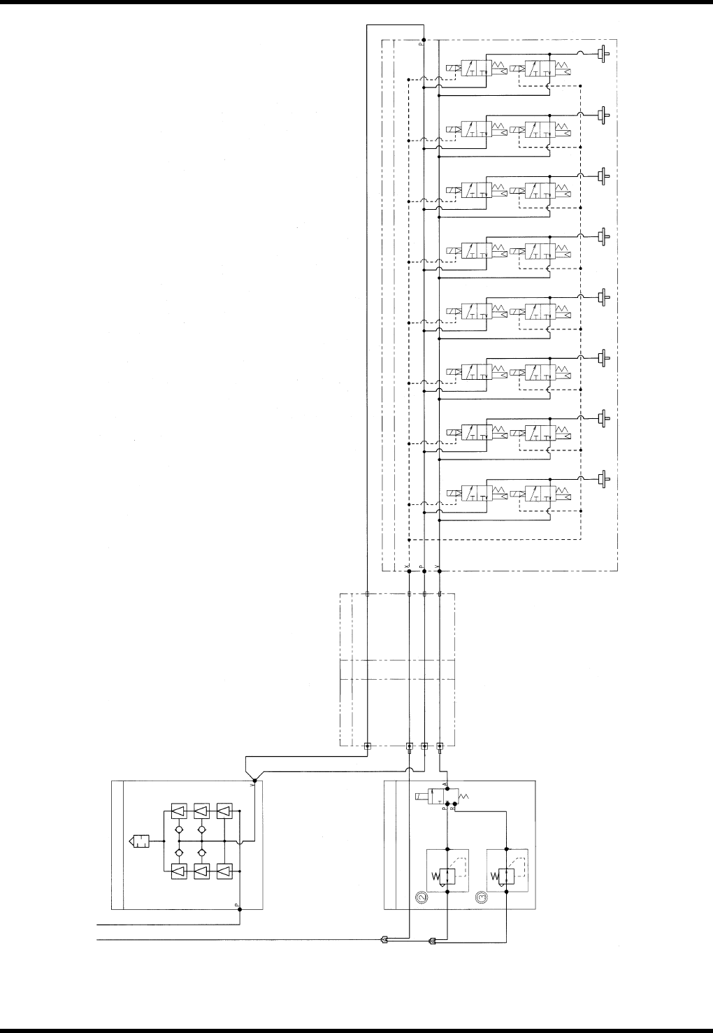
BM221
维修手册
6.1
气压控制
E33MCC-17-011-C0
6.1-4
= =
各程序块的气压回路请选择左边
的规格。
(托盘规格(多功能机))不利
用气压。
供给部
(4Block)
固定供给部规格
台车规格
F10862-03-000
(D)
(C)
Ø6 Black
Ø6 Black
Ø6 Black
Ø6 Black
Ø6 Black
Ø6 Blac
k
Ø6 Blac
k
Ø4 Blac
k
Ø4 Yello
w
Ø4 Black
Ø4 Yellow