FX3_MaintenanceManual_Rev1_C - 第114页
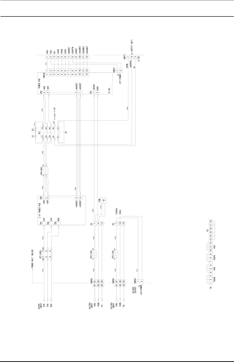
Rev1.00 维修调整要领书 13-8 图 13-3-1-4 电源装置的连接图( 2/2 ) 注 1. 端子台 TB 的跨接连接如上图所示。

Rev1.00
维修调整要领书
13-7
13-3-1-3. 电源装置连接图
图 13-3-1-3 电源装置的连接图(1/2)
注1. 端子台TB的跨接连接如上图所示。

Rev1.00
维修调整要领书
13-8
图 13-3-1-4 电源装置的连接图(2/2)
注1. 端子台TB的跨接连接如上图所示。

Rev1.00
维修调整要领书
13-9
图 13-3-1-5 电源装置(EN)的连接图(1/2)
注1. 端子台TB的跨接连接如上图所示。