00192296-02.pdf - 第63页
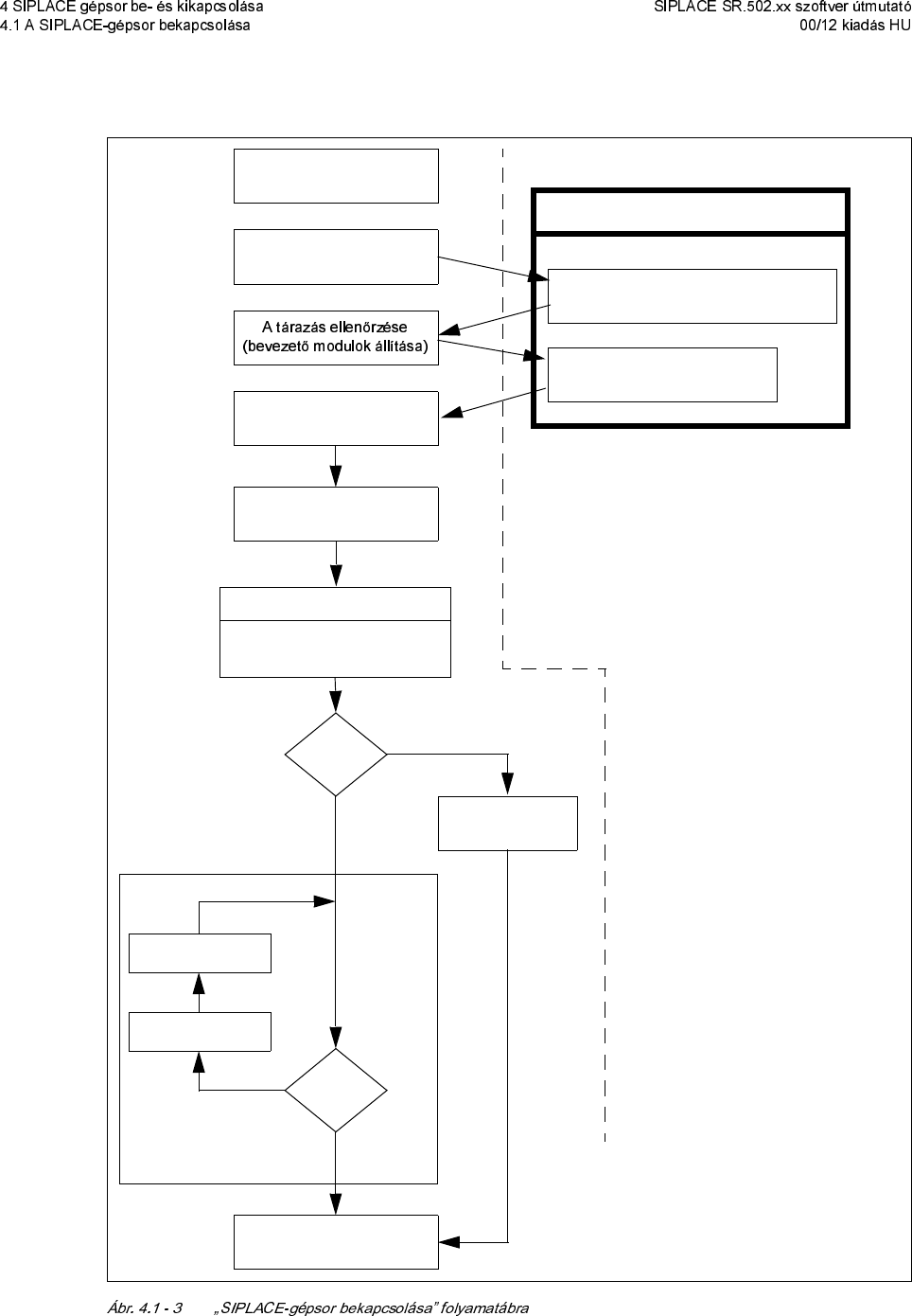
6,3/$ &( JkSVRUNL NDSFVROgVD ),*< (/(0 0LHOÊWWD JkSVRUWNLNDSFVROMDOHJ\HQILJ \ HOHP PHODNqYHWNH]Ê N UH 0 LQGHQEHsOWHWk V LP ØYHOHWQHNEHIHMH]HWWQH NNHOOOHQQLH $]q VV]HV EHs OWHWÊIHM…

3LSHWWDHOOHQÊU]kV
(VHWOHJHVSLSDWWD
NRQILJXUgFLoYgOWR]WDWgVD
7gUD]gV
HOOHQÊU]kVH
6gYRNEHWqOWkVH
1HP
6RUYH]kUOÊV]gPmWoJkS
0H]ÊDGDWRNEHWqOWkVH
-HOHN
RN"
(OÊmUgVRNDJkSHQ
WV]HUV]gPR]gVJHQHUgWRUNLMHO]kVH
%HNDSFVROgV
9gUDNR]gVD1<.UD
1<.ODSEHKRUGgVD
6gYKLED
LJHQ
%HsOWHWkV
PHJV]DNmWgVD
1HP
1<.RWDNLPHQÊ
V]DODJUD
,JHQ
OORPgVYH]kUOÊ
V]gPmWoJkS
9DVWDJEHWØVmUgV
'ÊOWEHWØVmUgV
$]RSHUgWRU
YkJH]]HHO
$]gOORPgVYkJUHKDMWMD
LOOs]HQL
$]gWV]HUV]gPR]gV
JHQHUgWRUPHJHUÊVmWkVH

6,3/$&(JkSVRUNLNDSFVROgVD
),*<(/(0
0LHOÊWWDJkSVRUWNLNDSFVROMDOHJ\HQILJ\HOHPPHODNqYHWNH]ÊNUH
0LQGHQEHsOWHWkVLPØYHOHWQHNEHIHMH]HWWQHNNHOOOHQQLH
$]qVV]HVEHsOWHWÊIHM]WHQJHO\kQHNIHOVÊYkJgOOgVgEDQNHOOOHQQLH
%HsOWHWÊIHMHQQHPOHKHWUDMWDPDUDGWDONDWUkV]
0LQGHQSRUWgOQDNDYgUDNR]oKHO\]HWEHNHOOPHQQLH
$gOORPgVYH]kUOÊV]gPmWoJkSQHNV]DEgO\V]HUØHQNHOOOHgOOQLD
6RUYH]kUOÊV]gPmWoJkS8QL[NLNDSFVROgVD
9,*<=$7
$VRUYH]kUOÊV]gPmWoJkSHWVRKDQHPV]DEDGHJ\V]HUØHQDKgOo]DWUoOV]sQHWPHQWHV
gUDPIRUUgVUoOOHNDSFVROQL
$]RSHUgFLoVUHQGV]HUWDODSYHWÊHQPLQGLJD6KXWGRZQPØYHOHWWHONDSFVROMDNL+DQHPH]WWHV]L
MHOHQWÊVDGDWYHV]WkVVHOKLEgVSURJUDPPDONHOOV]gPROQLDYDJ\HVHWOHJDVRUYH]kUOÊV]RIWYHUW
rMUDNHOOWHOHSmWHQLH
Å 9LJ\HD]HJkUPXWDWoMgWDNkSHUQ\ÊMREEYDJ\DOVoV]kOkUH
(NNRUD]HJkUPXWDWoMDNHUHV]WDODNrYgYgOLN
Å 1\RPMDPHJDEDOHJkUELOOHQW\ØWkVWDUWVDOHQ\RPYD0HJMHOHQLNDIÊPHQs
Å +r]]DUgD]HJkUPXWDWoMgWD6KXWGRZQPHQsXWDVmWgVUDkVRWWHQJHGMHHOD]HJkUELOOHQW\ØW
$NkSHUQ\ÊQDNqYHWNH]ÊSgUEHV]kGNHUHWHWOgWMD
UHDOO\VKXWGRZQ"
\HV QR
.LNDSFVROMDDV]gPmWoJkSHW"
,JHQ 1HP

Å .DWWLQWVRQUgD],JHQUH%H]gUXODSgUEHV]kGNHUHWkVD]RSHUgFLoVUHQGV]HUNLOkS(IRO\PDW
NqUsOEHOsOSHUFLJWDUW(]XWgQDNqYHWNH]ÊWgMkNR]WDWgVWØQLNHOÊ
Å .DSFVROMDNLDV]sQHWPHQWHVgUDPIRUUgVW
$VRUYH]kUOÊV]gPmWoJkS:LQGRZV17NLNDSFVROgVD
Å 0HQMHQD6,3/$&(3URPHQÊVgYMgEDQD],WHP!.LOkSkVPHQsSRQWUD
Å =gUMRQEHDVRUYH]kUOÊV]gPmWÊJkSHQPLQGHQPgVIXWoSURJUDPRW
Å 0HQMHQD:LQGRZVLQGmWoPHQsEHQD.LOkSkVUH
$]gOORPgVRNNLNDSFVROgVD
$]gOORPgVWDNqYHWNH]ÊNkSSHQNDSFVROMDNL
Å )HMH]]HQEHPLQGHQEHsOWHWkVLIRO\DPDWRW
Å (OOHQÊUL]]HKRJ\D]qVV]HVEHsOWHWÊIHM]WHQJHO\HDIHOVÊYkJgOOgVgEDQYDQH
Å (OOHQÊUL]]HKRJ\DEHsOWHWÊIHMHNHQQLQFVHDONDWUkV]kVD]RNDWV]sNVkJHVHWkQWgYROmWVDHO
Å 6]sNVkJHVHWkQPLQGHQSRWgOWYLJ\HQDPHJIHOHOÊSRUWgOIXQNFLoYDOOgVGDPHJIHOHOÊJkS
s]HPHOWHWkVLrWPXWDWoMgWDYgUDNR]oKHO\]HWkEH
7-d.2=7$76
1RUPgOLVDQPLQGHQSRUWgOPDJgWoODYgUDNR]oKHO\]HWkEHgOOEH
Å (NNRUNDSFVROMDNLD]gOORPgVIÊNDSFVROoMgW
6DIHWR3RZHU2II
RU
3UHVV$Q\.H\WR5HERRW