P-310-004(1_2) - 第135页
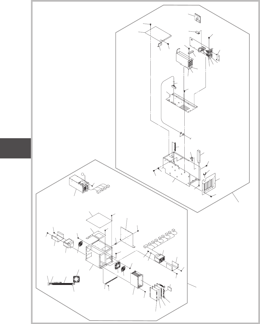
CONTENTS Fig. D2 CPU ボックス部 CPU BOX SECTION Fig. D2-A 全体図 P ARTS LA YOUT Fig. D2-1 CPU 2 ボックス CPU 2 Box Fig. D2-2 CPU 1 ボックス CPU 1 Box 0912-002 Fig. D2 UNIT -3 Fig. D2 CPU

MEMO

CONTENTS
Fig. D2 CPU
ボックス部
CPU BOX SECTION
Fig. D2-A
全体図
PARTS LAYOUT
Fig. D2-1
CPU 2
ボックス
CPU 2 Box
Fig. D2-2
CPU 1
ボックス
CPU 1 Box
0912-002
Fig. D2
UNIT-3
Fig. D2
CPU

0914150J
09141300
0914140R
120
132
123
127
105
106
104
113
103
101
107
126
122
108
102
110
112
114
124
121
131
130
133
133
132
134
133
133
133
111
109
DE T AIL” A ”
57
56
70
51
70
52
54
58
55
53
60
59
75
76
73
74
77
78
53
80
81
81
80
83
84
85
80
80
24
See Fig. D2-2
P1
U180
U81
U82
U85
G21
G22
M177
P1
P8
P6
P7
P8
AUX
P6
P7
P2
P3
P4
P5
A
72
24
See Fig. D3-4
Key No.394
60
59
84
85
86
80
61
62
68
66
80
21
22
23
79
78
09141E00
FRMAE(L) ELEC
09141300
B A ASS Y
0914140R
CPU1 ASS Y
PARTS(Fig. D2-2 Key No.101-134)
PARTS(Fig. D2-1 Key No.51-86)
PARTS(Fig. D2-1 Key No.21-24)
0914150J
CPU2 ASS Y
B
24
C
UNI T I/O ASS Y
09141A0U
UNIT(Fig.D3-1 - 14)
UNIT(Fig. D3-4)
Fig. D2-A
全体図
PARTS LAYOUT
1104-003
Fig. D2 CPU
ボックス部
CPU BOX SECTION
UNIT-3
Fig. D2
CPU