QP-341E-MM-07 - 第138页
29.MFU-6E エアー配管図(DBWB) 29.MFU-6E Pneumatic circuit diagram(DBWB) 番号 図番 & コード番号 個数 品名 規格 備考 材質 No. Drg.No. & Code No. QTY Description Rating Remarks Materials 1 Y3079A 1 UNION, ELBOW ユニオン エルボ KQL06-02S OT 2 S217…

タテx173.205
Ref.31-1
Ref.31-1
Ref.31-1
Ref.33-7
C4
C4
C2
C3
C3
C1
U1
φ6
φ6
カット
テープカッター
φ6
φ6
B
A
P1SOL-1
5
2
3
6
4
6
7
8
7
8
9
1/81/8
φ8
5
カッター有(オプション)
Cutter(オプション)
14
10
U1
x24
11
13
12
φ6
U1
φ6
1
カッター戻
Cutter return
Tape cutter
Cut
U1
R
R
B
P
A
1
2
P1SOL-1
x1.5
29 - 1
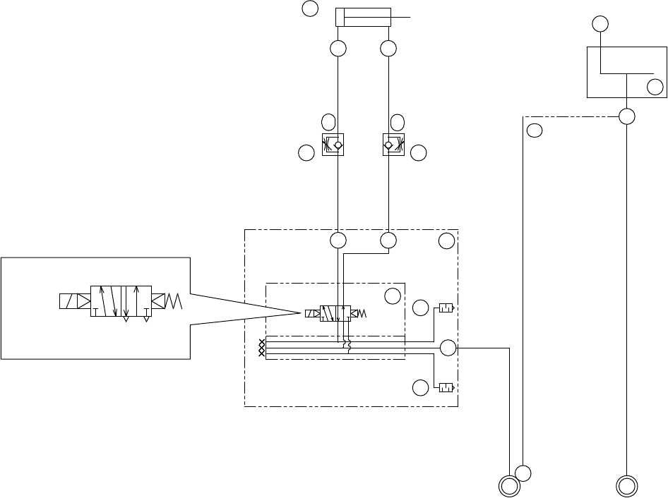
29.MFU-6E エアー配管図(DBWB)
29.MFU-6E Pneumatic circuit diagram(DBWB)
29.MFU-6E エアー配管図(DBWB)
29.MFU-6E Pneumatic circuit diagram(DBWB)
QP-341E -MM PARTS LIST

29.MFU-6E エアー配管図(DBWB)
29.MFU-6E Pneumatic circuit diagram(DBWB)
番号 図番 & コード番号 個数 品名 規格 備考 材質
No. Drg.No. & Code No. QTY Description Rating Remarks Materials
1 Y3079A 1
UNION, ELBOW
ユニオン エルボ KQL06-02S OT
2 S2173B 1 JOINT, ONE-TOUCH ジョイント ワンタッチ TL8-01 OT
3 . 1 VALVE, SOL バルブ SOL F15T1-F3-PL3DC24V OT
4 DBVH0180 1 VALVE, SOL バルブ SOL OT
5 S1053E 2 SILENCER サイレンサ KM-10 OT
6 . 2 UNION ユニオン F15Z-J OT
7 K5348D 2 CONTROLLER, SPEED コントローラ スピード AS3001F-06 OT
8 Y3020F 2 UNION ユニオン TL6-01M OT
9 S2204A 1 CYLINDER, AIR シリンダ エアー MDUB40-150DM-A73HLS OT
10 Y3069H 1 UNION ユニオン KQ2R06-08 OT
11 S2171A 1 JOINT, ONE-TOUCH ジョイント ワンタッチ TL6-01 OT
12 DBUF3030 1 MANIFOLD マニホールド AL
13 S5021M 12
SOCKET
ソケット SMK-015 OT
14 Y3077H 2 UNION ユニオン KQ2LU08-02S OT .
QP-341E-MM PARTS LIST
29 - 2
29.MFU-6E エアー配管図(DBWB)
29.MFU-6E Pneumatic circuit diagram(DBWB)

タテx173.205
Ref.31-1
Ref.31-1
Ref.31-1
Ref.33-7
Antistatic
A
A
34
29
28
27
1
56
57
55
24
32
22
33
24
53
52
残テ−プカッタ(オプション)
Waste tape cutter(Option)
31
32
3
2
4
14
13
7
8
6
11
12
10
45
47
46
43
42
41
49
50
18
20
19
30
34
26
54
54
25
25
40
51
44
48
17
35
37
21
21
23
23
36
9
15
16
5
39
x10
30 - 1
30.固定デバイスフェンス(DBAK)
30.Fixed device fence(DBAK)
30.固定デバイスフェンス(DBAK)
30.Fixed device fence(DBAK)
QP-341E -MM PARTS LIST