D1_ServiceManual_e.pdf - 第33页
3 Mechanical Section 3-7 Lubrication Lubrication Points Lubricate the specified p ortions listed belo w with cotton swab soak ed with lubricant. PORTION LUBRICANT FREQ. ① Ball Screw of X-axis Grease Monthly ② Linear Guid…

3 Mechanical Section
3-6
Section C-C Section B-B Section A-A
Fig. A
Fig. B
Clearance
U-groove for positioning
ADAPTER
Twin Nozzle
(Be careful of the orientation)
Stopper
STOPPER
GUIDE,NOZZLE
O-ring
Fig. C
Fig. D

3 Mechanical Section
3-7
Lubrication
Lubrication Points
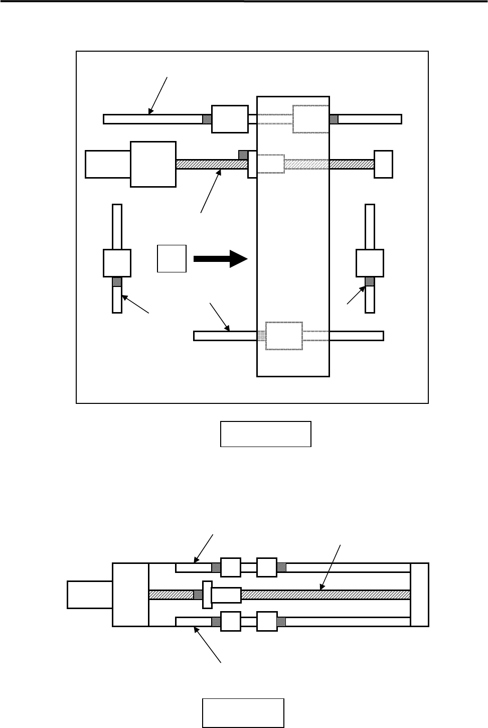
Lubricate the specified portions listed below with cotton swab soaked with lubricant.
PORTION LUBRICANT FREQ.
① Ball Screw of X-axis
Grease Monthly
② Linear Guide of X-axis
Grease Monthly
③ Ball Screw of Y-axis
Grease Monthly
④ Linear Guide of Y-axis
Grease Monthly
⑤ Conveyor Width Adjusting Liner Guide
Grease Monthly
⑥ Between Origin Dog and Bearing Block
Between Bearing Cover and Bearing Block
Grease Every two weeks
⑦ Rod Block and Sliding Part of Rod
Grease Monthly
⑧ Linear Guide of Z-axis
Grease Monthly
⑨ Spline Shaft of Z-axis
Grease Every two weeks
NOTE: Do not apply excessive grease. This may cause grease scattering when the mounter is in operation.
Especially, be careful of portion ⑥ and ⑦. Be sure to wipe off the excessive grease.

3 Mechanical Section
3-8
■ Lubrication Points for X-axis and Conveyor
Y axis LM guide
Y axis ball screw
Conveyor adjusting screw
onveyor guide shaft
C
A
⑤
⑤
Top View
②
②
①
■ Lubrication Points for Y-axis
View A
④
③
④