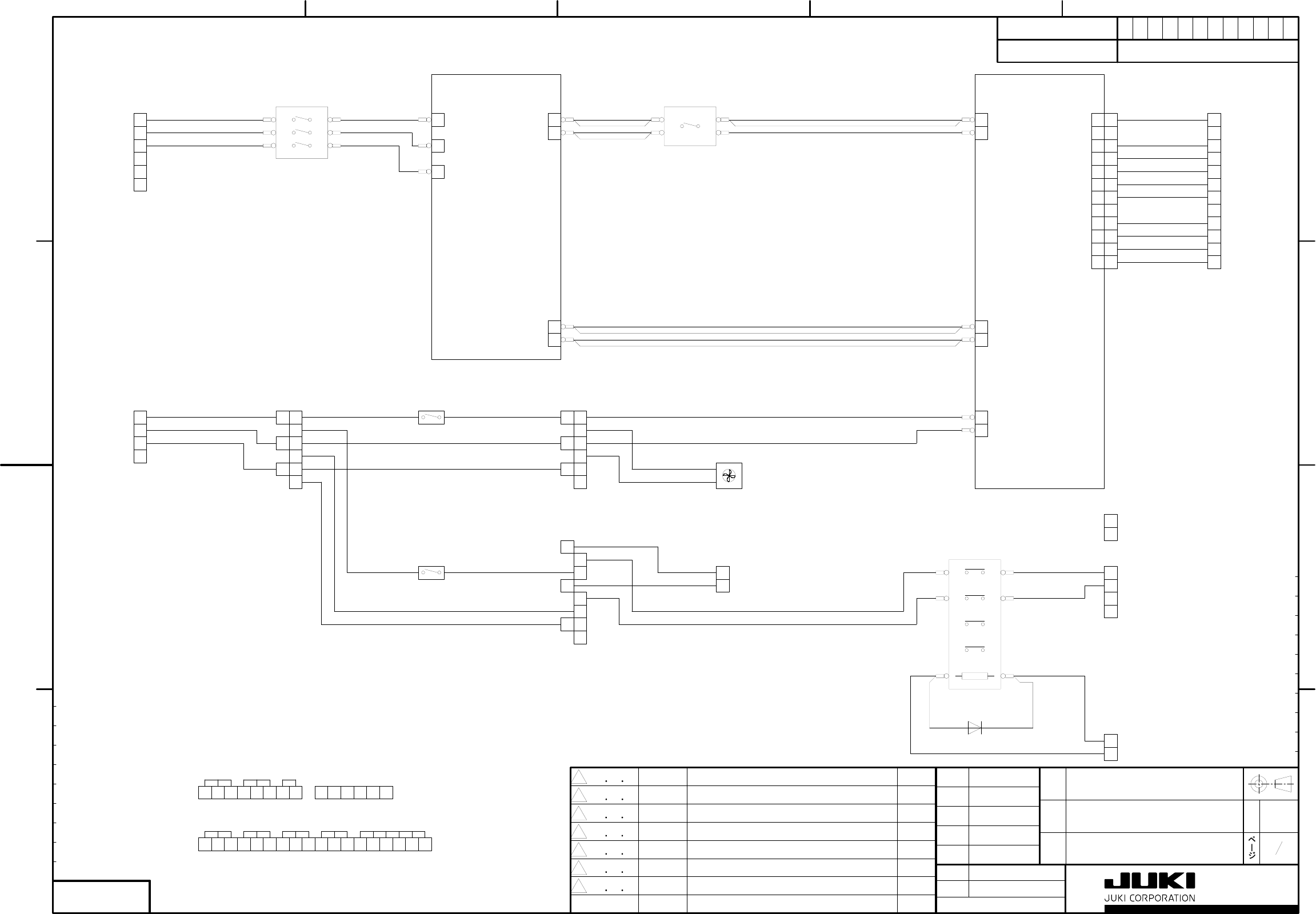
KE-3010_电路图.pdf - 第18页
㧖 㧖 2 1 9 ' 4 2 % $ 6 $ 8 # $ 8 # $ 2 1 9 ' 4 2 % $ 8 # $ V Q Q X G T C N N T G R N C E G O G P V V C D N G ( V …

㧖
㧖
<
ǰ
2
1
9
'
4
2
%
$
%
2
#
(
#
0
2
1
9
'
4
2
%
$
.
1
#
&
.
+
0
'
*
#
%
2
$
/
%
2
#
6
$
2
6
$
6
$
7
8
9
#
#
$
$
*
-
*
-
#
9
)
7
8
9
#
$
2
6
$
8
8
6
$
8
4
'
6
8
4
'
6
.
1
#
&
.
+
0
'
*
#
#
%
2
$
5
%
2
#
2
6
$
8
8
2
2
6
$
8
4
'
6
8
4
'
6
6
$
8
$
8
$
#
%
0
8
8
8
8
#
8
$
8
%
8
4
'
6
8
4
6
0
8
4
'
6
8
#
4
'
6
8
$
4
'
6
8
%
4
'
6
%
0
2
9
2
%
0
%
V
Q
:
;
4
'
.
#
;
$
1
#
4
&
<
6
5
8
1
0
%
0
#
#
.
0
(
)
$
$
%
0
#
8
#
#
#
$
%
$
%
$
%
6
$
2
2
2
2
6
$
8
$
8
$
8
#
8
#
(
)
%
#
#
#
$
%
$
%
$
%
6
$
2
*
#
$
9
:
3
#
6
$
7
8
9
#
#
8
8
6
$
#
#
#
$
%
$
%
$
%
6
$
%
2
#
2
2
*
#
'
9
:
3
#
%
0
V
Q
#
6
:
2
1
9
'
4
2
%
0
2
V
Q
:
;
4
'
.
#
;
$
1
#
4
&
2
2
*
$
%
*
$
)
,
#
$
&
%
8
#
#
&
4
.
%
0
#
2
7
/
2
*
-
#
*
-
#
9
)
.
0
̡
-
'
8
4
2
5
7
9
+
4
+
0
)
&
+
#
)
4
#
/
:
.
'
0
8
8
#
%
A
2
7
/
2
A
1
0
0
1
6
ዤ
ᐲ
ဳ
ᑼ
ຠ
⇟
ຠ
ฬ
ᛚ
ᬌ
࿑
⸳
⸘
࿑
ᚑ
▤
㘃
ૃ
ᜂ
ᒰ
⸥
ภ
ᣣ
ઃ
ᄌ
ᦝ
⇟
ภ
ᄌ
ᦝ
⸥
4
0
㧰
㧯
㧮
㧭
2
%
$
0
1
.
1
%
#
6
+
1
0
㧡
㧠
㧟
㧞
㧝
㧯
㧮
㧭
㧰
6
5
-
#
8
'
&
#

㧖
㧖
2
1
9
'
4
2
%
$
6
$
8
#
$
8
#
$
2
1
9
'
4
2
%
$
8
#
$
V
Q
Q
X
G
T
C
N
N
T
G
R
N
C
E
G
O
G
P
V
V
C
D
N
G
(
V
Q
:
;
4
'
.
#
;
$
1
#
4
&
$
5
%
6
$
8
$
8
$
8
#
8
#
(
)
#
$
8
#
8
#
(
)
%
#
6
$
$
%
#
$
%
%
0
#
%
.
0
%
#
%
0
0
%
(
)
2
5
8
9
#
%
0
8
8
8
8
8
8
8
)
0
&
8
2
2
2
%
2
#
2
8
#
4
'
6
8
#
#
$
8
#
8
#
(
)
%
#
6
$
$
%
#
$
%
2
2
2
%
2
#
2
2
8
$
4
'
6
8
$
2
8
%
8
%
4
'
6
0
%
%
#
$
8
$
8
$
(
)
%
#
6
$
$
%
#
$
%
*
$
*
$
)
4
5
&
&
%
8
2
4
(
4
.
-
:
.
%
#
5
:
,
7
-
#
$
8
$
8
$
(
)
%
#
6
$
$
%
#
$
%
2
2
%
0
8
$
(
8
$
(
2
*
$
*
$
)
4
5
&
&
%
8
2
4
(
4
.
8
#
$
2
%
0
8
$
(
8
$
(
2
&
1
-
(
0
1
-
4
0
6
$
8
$
8
$
6
$
2
2
%
#
4
4
;
5
8
1
0
8
%
0
%
2
V
Q
Q
X
G
T
C
N
N
T
G
R
N
C
E
G
O
G
P
V
V
C
D
N
G
4
*
#
&
0
4
9
#
*
#
#
0
4
9
#
2
5
8
9
#
6
$
(
)
#
%
.
#
%
0
6
$
8
8
8
8
8
8
*
:
#
.
&
#
9
2
5
8
9
#
*
:
#
.
%
#
5
%
0
#
%
.
0
%
#
%
0
0
%
(
)
%
0
8
8
8
8
8
8
%
0
8
8
8
8
8
8
8
%
0
#
%
.
0
%
#
%
0
0
%
(
)
2
5
8
9
#
%
0
8
8
8
8
8
8
%
2
#
2
2
*
:
$
.
%
#
5
;
*
#
#
0
4
9
#
8
8
2
2
2
%
2
#
*
#
9
:
3
#
%
2
#
*
#
&
0
4
9
#
2
2
2
#
$
8
#
8
#
(
)
%
#
6
$
$
%
#
$
%
#
#
$
$
%
1
2
.
#
2
5
8
#
4
'
6
$
̡
-
'
8
4
2
5
7
9
+
4
+
0
)
&
+
#
)
4
#
/
:
.
'
0
0
1
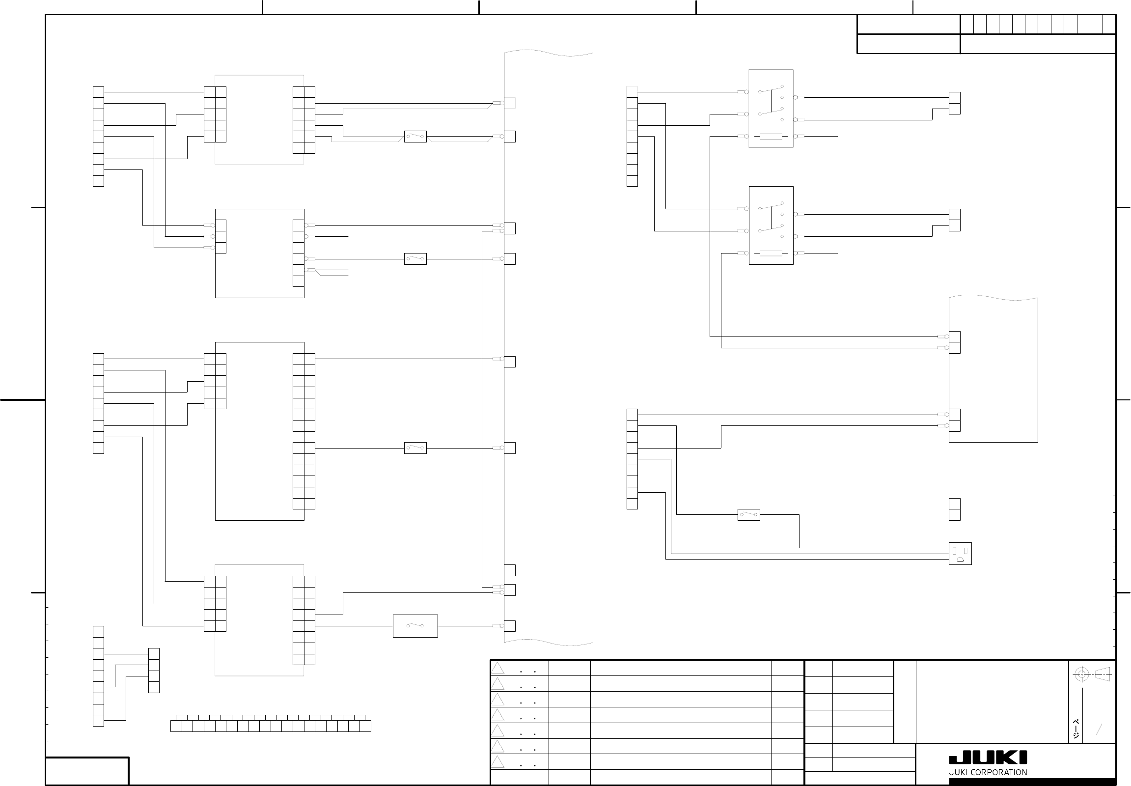
6
ዤ
ᐲ
ဳ
ᑼ
ຠ
⇟
ຠ
ฬ
ᛚ
ᬌ
࿑
⸳
⸘
࿑
ᚑ
▤
㘃
ૃ
ᜂ
ᒰ
⸥
ภ
ᣣ
ઃ
ᄌ
ᦝ
⇟
ภ
ᄌ
ᦝ
⸥
4
0
㧰
㧯
㧮
㧭
2
%
$
0
1
.
1
%
#
6
+
1
0
㧡
㧠
㧟
㧞
㧝
㧯
㧮
㧭
㧰
6
5
-
#
8
'
&
#

㧖
㧖
#
#
.
0
(
)
$
$
%
0
$
#
#
#
$
%
$
%
$
%
6
$
2
%
0
V
Q
(
'
'
&
'
4
2
%
$
(
A
'
$
=
0
?
8
4
A
'
$
=
0
?
8
6
$
#
%
.
2
5
8
9
#
%
0
0
%
(
)
6
$
8
8
8
8
*
:
7
#
9
5
4
%
*
$
%
*
$
)
,
#
$
&
%
8
4
.
#
#
&
2
2
.
1
#
&
.
+
0
'
*
#
$
%
2
$
5
%
2
#
.
1
#
&
.
+
0
'
*
#
%
%
2
$
5
%
2
#
4
*
$
%
*
$
)
,
#
$
&
%
8
4
.
#
#
&
2
2
%
0
8
8
V
Q
'
.
'
%
$
#
0
-
+
(
(
4
1
0
6
8
8
4
'
6
8
4
'
6
8
4
'
6
%
0
8
8
V
Q
'
.
'
%
$
#
0
-
+
(
4
'
#
4
8
8
4
'
6
8
4
'
6
8
4
'
6
4
%
*
$
%
*
$
)
,
#
$
&
%
8
4
.
#
#
&
2
4
*
$
%
*
$
)
,
#
$
&
%
8
4
.
#
#
&
2
2
6
$
#
%
.
2
5
8
9
#
%
0
0
%
(
)
6
$
8
8
8
8
*
:
7
#
9
5
.
1
#
&
.
+
0
'
*
#
$
%
2
$
5
%
2
#
.
1
#
&
.
+
0
'
*
#
%
%
2
$
5
%
2
#
2
6
$
7
8
9
2
2
2
2
2
2
2
2
/
1
0
+
8
8
8
4
'
6
8
4
'
6
2
2
2
2
2
2
2
2
2
2
#
8
8
6
$
#
#
#
$
$
$
#
#
#
$
$
$
*
-
$
*
-
8
#
4
'
6
$
̡
-
'
8
4
2
5
7
9
+
4
+
0
)
&
+
#
)
4
#
/
:
.
'
0
0
1
6
ዤ
ᐲ
ဳ
ᑼ
ຠ
⇟
ຠ
ฬ
ᛚ
ᬌ
࿑
⸳
⸘
࿑
ᚑ
▤
㘃
ૃ
ᜂ
ᒰ
⸥
ภ
ᣣ
ઃ
ᄌ
ᦝ
⇟
ภ
ᄌ
ᦝ
⸥
4
0
㧰
㧯
㧮
㧭
2
%
$
0
1
.
1
%
#
6
+
1
0
㧡
㧠
㧟
㧞
㧝
㧯
㧮
㧭
㧰
6
5
-
#
8
'
&
#