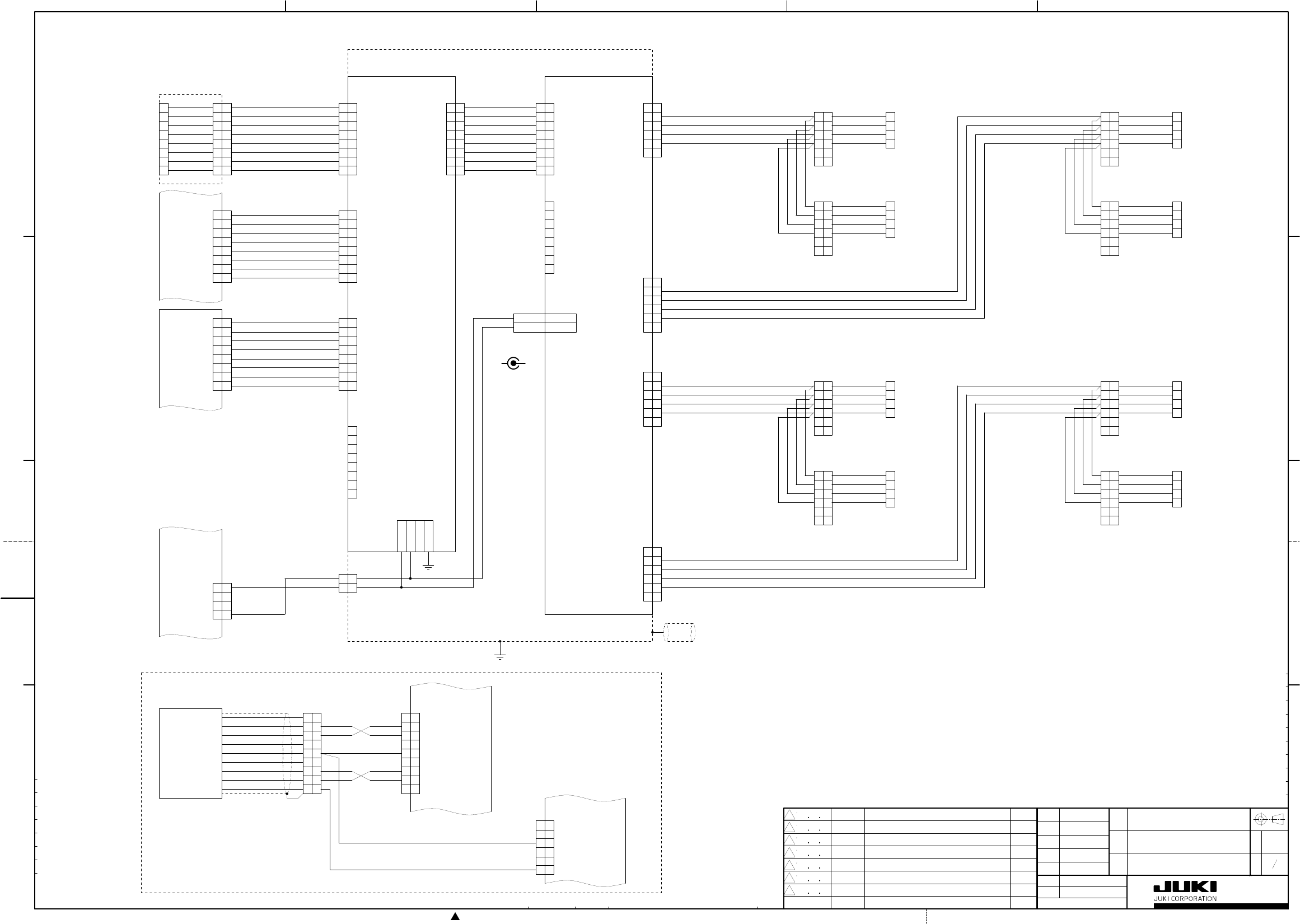
KE-3010_电路图.pdf - 第87页
̡ - ' 8 4 9 + 4 + 0 ) & + # ) 4 # / % 1 2 . # 0 # 4 + 6 ; / % 4 G X ' Q T N C V G T 8 4 6 0 & % 0 …

̡
-
'
8
4
9
+
4
+
0
)
&
+
#
)
4
#
/
4
(
+
&
/
%
4
G
X
'
Q
T
N
C
V
G
T
:
:
*
-
7
5
8
)
0
&
(
)
(
)
&
%
+
0
2
7
6
:
'
6
*
'
4
0
'
6
2
4
1
)
+
0
5
+
&
'
1
7
6
5
+
&
'
&
%
A
+
0
2
7
6
+
0
5
+
&
'
1
7
6
5
+
&
'
&
%
A
+
0
%
*
8
%
*
8
4
(
+
&
A
2
9
4
)
0
&
*
7
$
A
$
1
:
2
9
4
4
%
0
%
*
%
*
/
6
5
/
6
%
/
6
5
/
6
%
$
%
*
.
%
.
#
0
.
#
0
:
:
8
$
A
#
A
)
0
&
)
0
&
8
8
$
A
#
A
)
0
&
)
0
&
%
*
8
%
*
V
Q
/
$
#
0
-
(
+
(
%
V
Q
'
$
#
0
-
(
+
(
$
%
*
%
*
/
$
#
0
-
(
'
$
#
0
-
(
/
$
#
0
-
4
'
$
#
0
-
4
8
$
A
#
A
)
0
&
)
0
&
8
8
$
A
#
A
)
0
&
)
0
&
6
&
6
&
4
&
0
%
0
%
4
&
0
%
0
%
4
&
4
&
6
&
0
%
0
%
6
&
0
%
0
%
6
Z
4
Z
&
5
4
&
6
4
5
/
1
&
'
5
/
1
&
'
8
)
0
&
)
0
&
8
4
&
4
&
6
&
0
%
0
%
6
&
0
%
0
%
4
&
4
&
6
&
0
%
0
%
6
&
0
%
0
%
:
4
&
4
&
6
&
0
%
0
%
6
&
0
%
0
%
:
4
&
4
&
6
&
0
%
0
%
6
&
0
%
0
%
.
#
0
8
8
)
0
&
)
0
&
V
Q
/
6
5
+
(
#
+
5
4
+
5
4
+
5
.
+
5
.
V
Q
/
6
5
+
(
#
V
Q
/
6
%
+
(
&
V
Q
/
6
%
+
(
%
/
$
#
0
-
'
$
#
0
-
V
Q
'
$
#
0
-
4
+
(
$
'
$
#
0
-
V
Q
/
$
#
0
-
(
+
(
%
/
$
#
0
-
2
1
9
'
4
7
0
+
6
'
0
#
%
$
%
1
/
%
'
5
+
1
%
0
#
6
:
&
#
6
:
2
1
9
'
4
)
0
&
)
0
&
)
0
&
8
8
8
$
4
$
#
4
%
1
&
'
4
'
#
&
'
4
*
:
6
+
/
4
5
4
6
5
5
&
6
:
&
1
-
)
0
&
5
)
0
)
4
5
4
6
5
%
5
%
6
5
8
&
%
&
4
Z
&
6
Z
&
&
6
4
)
0
&
&
5
4
4
6
5
%
6
5
4
+
2
1
4
6
%
1
/
$
1
#
4
&
%
2
7
$
1
#
4
&
/
2
%
%
5
9
+
6
%
*
+
0
)
*
7
$
$
#
4
%
1
&
'
4
'
#
&
'
4
1
2
6
+
1
0
#
%
1
2
.
#
0
.
#
0
$
%
1
2
.
#
%
2
7
$
1
#
4
&
&
2
.
#
%
'
/
'
0
6
/
1
0
+
6
1
4
1
2
6
+
1
0
0
1
6
ዤ
ᐲ
ࡍ
䳦
ࠫ
ဳ
ᑼ
ຠ
⇟
ຠ
ฬ
ᛚ
ᬌ
࿑
⸳
⸘
࿑
ᚑ
▤
㘃
ૃ
ᜂ
ᒰ
⸥
ภ
ᣣ
ઃ
ᄌ
ᦝ
⇟
ภ
ᄌ
ᦝ
⸥
㧰
㧯
㧮
㧭
㧡
㧠
㧟
㧞
㧝
㧯
㧮
㧭
㧰
6
5
-
#
8
'
&
#

̡
-
'
8
4
9
+
4
+
0
)
&
+
#
)
4
#
/
%
1
2
.
#
0
#
4
+
6
;
/
%
4
G
X
'
Q
T
N
C
V
G
T
8
4
6
0
&
%
0
#
$
#
$
8
4
6
0
8
5
'
0
5
8
.
#
5
)
0
&
)
0
&
6
4
+
)
%
2
;
A
#
%
2
;
A
#
%
2
;
A
$
%
2
;
A
$
)
0
&
0
%
0
%
0
%
䎦
䎳
䎦
䎬䎃
䎥
䎤
䎦
䎮
䎃
䎥
䎲
䎤
䎵
䎧
䎎
䎘
䎹
䎹
䎋
䎬䎒
䎲
䎌
䎎
䎖
䎑䎖
䎹
䎪
䎱
䎧
䎎
䎖
䎑䎖
䎹
䎪
䎱
䎧
䎎
䎘
䎹
䎪
䎱
䎧
䎎
䎔
䎕
䎹
䎪
䎱
䎧
䎐
䎔
䎕
䎹
䎪
䎱
䎧
䎪
䎱
䎧
䎎
䎘
䎹
䎎
䎖
䎑䎖
䎹
8
8
8
.
#
0
.
#
0
$
#
%
1
2
.
#
A
6
4
+
)
A
1
7
6
)
0
&
)
0
&
)
0
&
)
0
&
8
8
8
)
0
&
)
0
&
)
0
&
%
0
%
2
#
*
#
%
0
$
#
$
#
$
#
$
5
'
0
5
8
.
#
5
8
0
%
5
:
;
4
'
.
#
;
2
%
$
%
1
2
.
#
2
9
4
%
0
#
%
.
0
%
#
%
0
0
%
(
)
#
#
$
$
%
1
2
.
#
2
5
%
#
#
$
$
8
#
8
#
(
)
2
1
9
'
4
7
0
+
6
'
0
%
1
2
.
#
0
#
4
+
6
;
5
'
0
5
1
4
*
'
#
&
%
1
2
.
#
%
2
7
$
1
#
4
&
%
1
2
.
#
2
1
9
'
4
7
0
+
6
*
:
%
2
7
$
1
#
4
&
%
1
2
.
#
2
5
2
5
%
%
0
2
5
%
%
0
2
5
%
%
0
%
1
2
.
#
.
'
&
(
%
1
2
.
#
.
'
&
4
.
'
&
(
.
'
&
4
%
%
1
2
.
#
.
#
5
'
4
-
'
;
%
1
2
.
#
.
#
8
4
6
0
.
#
5
'
4
-
'
;
8
%
1
2
.
#
6
4
)
8
%
1
2
.
#
6
4
)
2
+
.
1
6
.
#
/
2
2
+
.
1
6
.
#
/
2
V
Q
:
;
4
'
.
#
;
2
%
$
$
V
Q
:
;
4
'
.
#
;
2
%
$
%
&
8
+
)
0
&
)
0
&
8
8
0
%
)
0
&
6
:
6
:
0
%
6
:
6
:
)
0
&
0
%
0
%
%
.
-
&
#
6
#
0
%
6
:
6
:
)
0
&
0
%
0
%
8
%
%
)
0
&
%
0
%
1
2
.
#
/
1
0
+
6
1
4
5
9
+
6
%
*
$
1
#
4
&
*
1
5
6
6
:
%
6
:
%
)
0
&
%
0
%
0
%
)
0
&
6
:
6
:
0
%
6
:
6
:
)
0
&
0
%
0
%
%
.
-
&
#
6
#
0
%
6
:
6
:
)
0
&
0
%
0
%
8
%
%
)
0
&
%
0
V
Q
5
7
2
'
4
+
/
2
1
5
'
$
1
#
4
&
#
&
8
+
6
:
%
6
:
%
)
0
&
%
0
%
0
%
)
0
&
6
:
6
:
0
%
6
:
6
:
)
0
&
0
%
0
%
%
.
-
&
#
6
#
0
%
6
:
6
:
)
0
&
0
%
0
%
8
%
%
)
0
&
%
0
%
0
4
5
%
%
2
7
4
5
%
&
%
&
6
Z
&
4
Z
&
&
5
4
)
0
&
&
6
4
%
6
5
4
6
5
4
+
0
)
%
0
5
+
1
6
Z
&
4
Z
&
)
0
&
%
0
/
5
2
5
#
6
:
)
0
&
)
0
&
8
8
6
:
%
6
:
%
)
0
&
%
0
%
%
0
#
6
:
2
1
9
'
4
$
%
0
&
%
1
2
.
#
'
0
%
5
'
4
8
1
#
/
2
9
;
.
&
$
&
2
1
4
6
%
1
/
$
1
#
4
&
0
1
6
ዤ
ᐲ
ࡍ
䳦
ࠫ
ဳ
ᑼ
ຠ
⇟
ຠ
ฬ
ᛚ
ᬌ
࿑
⸳
⸘
࿑
ᚑ
▤
㘃
ૃ
ᜂ
ᒰ
⸥
ภ
ᣣ
ઃ
ᄌ
ᦝ
⇟
ภ
ᄌ
ᦝ
⸥
㧰
㧯
㧮
㧭
㧡
㧠
㧟
㧞
㧝
㧯
㧮
㧭
㧰
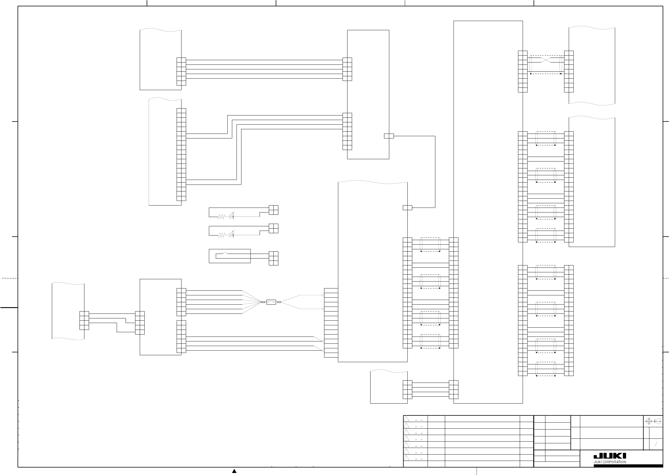
6
5
-
#
8
'
&
#

̡
-
'
8
4
9
+
4
+
0
)
&
+
#
)
4
#
/
%
8
5
/
%
4
G
X
'
Q
T
N
C
V
G
T
%
0
2
9
4
)
0
&
)
0
&
8
8
%
8
5
2
9
4
%
2
1
9
'
4
7
0
+
6
'
0
8
8
8
4
6
0
8
4
6
0
%
0
%
8
5
#
A
%
7
4
4
#
A
8
1
.
6
#
A
%
7
4
4
#
A
8
1
.
6
$
A
%
7
4
4
$
A
8
1
.
6
$
A
%
7
4
4
$
A
8
1
.
6
%
A
%
7
4
4
%
A
8
1
.
6
%
A
%
7
4
4
%
A
8
1
.
6
&
A
%
7
4
4
&
A
8
1
.
6
&
A
%
7
4
4
&
A
8
1
.
6
'
A
%
7
4
4
'
A
8
1
.
6
'
A
%
7
4
4
'
A
8
1
.
6
(
A
%
7
4
4
(
A
8
1
.
6
(
A
%
7
4
4
(
A
8
1
.
6
)
0
&
)
0
&
2
4
1
$
'
%
8
5
2
%
$
#
%
1
/
%
'
5
+
1
&
%
&
4
Z
&
6
Z
&
&
6
4
)
0
&
&
5
4
4
6
5
%
6
5
4
+
2
1
4
6
%
1
/
$
1
#
4
&
4
Z
&
6
Z
&
)
0
&
4
5
4
6
5
%
5
%
6
5
%
0
%
8
5
2
4
1
$
'
2
4
1
$
'
2
4
1
$
'
2
4
1
$
'
2
4
1
$
'
2
4
1
$
'
2
4
1
$
'
2
4
1
$
'
2
4
1
$
'
2
4
1
$
'
2
4
1
$
'
0
1
6
ዤ
ᐲ
ࡍ
䳦
ࠫ
ဳ
ᑼ
ຠ
⇟
ຠ
ฬ
ᛚ
ᬌ
࿑
⸳
⸘
࿑
ᚑ
▤
㘃
ૃ
ᜂ
ᒰ
⸥
ภ
ᣣ
ઃ
ᄌ
ᦝ
⇟
ภ
ᄌ
ᦝ
⸥
㧰
㧯
㧮
㧭
㧡
㧠
㧟
㧞
㧝
㧯
㧮
㧭
㧰
6
5
-
#
8
'
&
#