00191027-01 - 第548页
Istruzioni per l’uso SIPLACE 80 S/F/G 11 Aggiunte alla Stazione Edizione 07/97 V ersione software dalla S R.010.xx 11.5 Modulo Vision Flip-Chip 11 - 23 11.5 Modul o Vision Fli p-Chip 11.5.1 Prospetto Il modul o Vis ion f…

11 Aggiunte alla Stazione Istruzioni per l’uso SIPLACE 80 S/F/G
11.4 Codice a barre dei componenti Edizione 07/97 Versione software dalla SR.010.xx
11 - 22
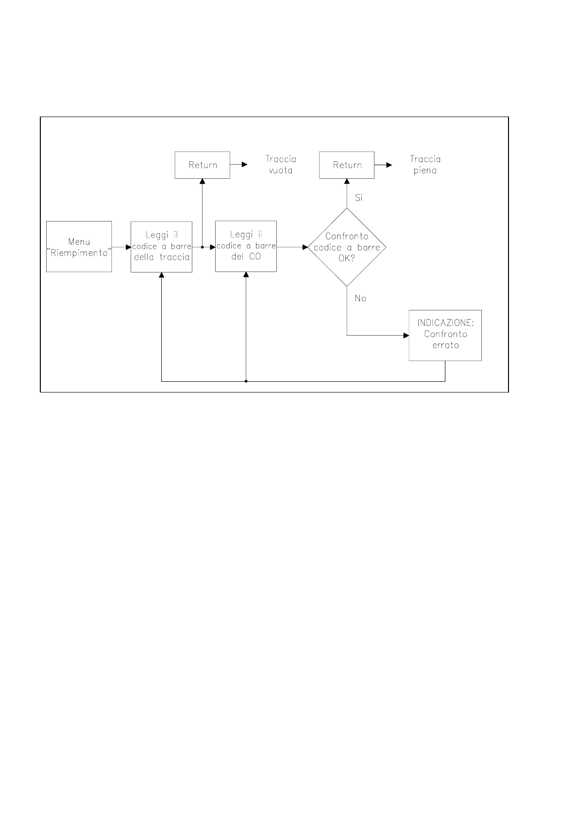
11.4.3.1 Diagramma a blocchi della sequenza di esercizio
Fig. 11.4.2 Diagramma a blocchi della sequenza di esercizio del codice a barre CO

Istruzioni per l’uso SIPLACE 80 S/F/G 11 Aggiunte alla Stazione
Edizione 07/97 Versione software dalla SR.010.xx 11.5 Modulo Vision Flip-Chip
11 - 23
11.5 Modulo Vision Flip-Chip
11.5.1 Prospetto
Il modulo Vision flip-chip è basato sul sistema del Fine-Pitch-Visionsystem.
Le differenze consistono nella risoluzione più alta e nell'illuminazione modificata. Sono disponibili due piani di
illuminazione per angoli di irradiazione piatti e medi.
L'editor di forma involucro è stato ampliato in modo da potere programmare le strutture di collegamento di tipo
a matrice (array) e parzialmente irregolari.
Fig. 11.5.1 Posizione di installazione del modulo flip-chip
Troverete la descrizione e l'utilizzo nel Capitolo
7 "Visionsystems"
.

11 Aggiunte alla Stazione Istruzioni per l’uso SIPLACE 80 S/F/G
11.5 Modulo Vision Flip-Chip Edizione 07/97 Versione software dalla SR.010.xx
11 - 24
11.5.2 Indicazioni di sicurezza per i Visionsystem CO nel dispositivo
automatico 80F
PERICOLO
O
O
O
E'vietato apportare modifiche o manipolare i dispositivi di sicurezza del dispositivo automatico 80F o il modulo
IC o flip-chip!
L'irradiazione ottica del sensore IC o flip-chip appartiene alla classe di laser 1, a patto che essi siano bene
installati nella macchina (EN 60825-1 o IEC 825).
Fig. 11.5.2 Contrassegno della classe laser 1
CLASSE LASER 1