00194474-0702_AI_HeadReconfig_X_605_DE EN - 第132页
1 Montageanleitung Head Reconfiguration Kits SIPLACE X-Serie Head Reconfiguration Kits Ausgabe 07/2010 132 1.15 S tromlauf pläne 1 Abb . 1.15.1 Stromlaufplan 900101 31-010501ld3 (Seite 1) Für Maschinen Serien Nr. B325 …

Head Reconfiguration Kits 1 Montageanleitung Head Reconfiguration Kits SIPLACE X-Serie
Ausgabe 07/2010
131
1
A1
A2
A1 A2
CE BE
0IN
ED ON
A3
A4
A3 A4
CE BE
0IN
ED ON
23 4
TBS 250/10X1
TBS 250 /20Y1
SDS 120/2.5S1-03 (00353445-)
SDS 60 2.5Z1-02 (03002143-)
DC/ DC Wandler Dp-Antriebe (03002397-)
Gantry
3
Axis Unit A364 X2 + X3 / Gantry 3 / C+P20
15 V / 5A 15 V / 5A
5 V / 15A 15V/1,7A 15V/ 1,7A
LZS250/1000
Only in Axis unit PA2
DBM01/01NO2
DBM01/01NO2
X3
Y3
Star
Z
C+P 20
Gantry 3
03036028-

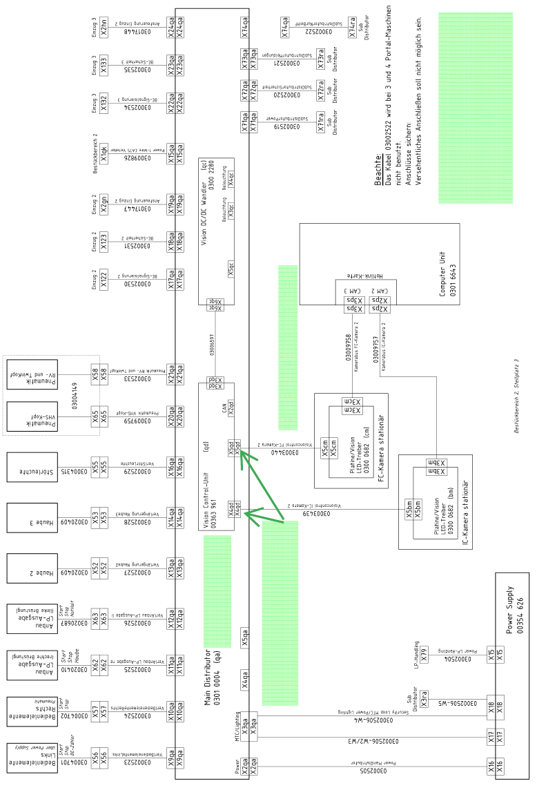
1 Montageanleitung Head Reconfiguration Kits SIPLACE X-Serie Head Reconfiguration Kits
Ausgabe 07/2010
132
1.15 Stromlaufpläne
1
Abb. 1.15.1 Stromlaufplan 90010131-010501ld3 (Seite 1)
Für Maschinen Serien Nr.
B325
Für IC Kamera (Typ 33) 55x45 dig (Art.Nr. 03016339) < FS 04
bzw.
FC-Kamera (Typ25) 16x16 dig (Art.Nr. 03020578-) < FS03
Kein CAN Bus angeschlossen
Kein TQM Modul augesteckt
IC Kamera 2 (Bestückbereich 2, Stellplatz 2)
nicht möglich mit IC Kamera
FS03
Änderungen zeigen die Verkabelung für
IC Kamera (Typ 33) 55x45 dig
(Art.Nr. 03016339)
FS04
bzw.
FC-Kamera (Typ25) 16x16 dig
(Art.Nr. 03020578-)
FS 03
Stecken Sie das "Adapterkabel Power Kameras"
(Art.Nr.03059912-01) zwischen die "Controll-Unit 1
Vision stationär" und die schwarzen Kabel.
X4 - 03003439- bzw. X5 - 03003440-

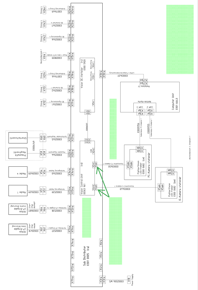
Head Reconfiguration Kits 1 Montageanleitung Head Reconfiguration Kits SIPLACE X-Serie
Ausgabe 07/2010
133
1
Abb. 1.15.2 Stromlaufplan 90010131-010501ld3 (Seite 2)
Für Maschinen Serien Nr.
B325
Für IC Kamera (Typ 33) 55x45 dig (Art.Nr. 03016339) < FS 04
bzw.
FC-Kamera (Typ25) 16x16 dig (Art.Nr. 03020578-) < FS03
Kein CAN Bus angeschlossen
Kein TQM Modul augesteckt
IC Kamera 2 (Bestückbereich 2, Stellplatz 2)
nicht möglich mit IC Kamera
FS03
Änderungen zeigen die Verkabelung für
IC Kamera (Typ 33) 55x45 dig
(Art.Nr. 03016339)
FS04
bzw.
FC-Kamera (Typ25) 16x16 dig
(Art.Nr. 03020578-)
FS 03
Stecken Sie das "Adapterkabel Power Kameras"
(Art.Nr.03059912-01) zwischen die "Controll-Unit 1
Vision stationär" und die schwarzen Kabel.
X4 - 03003449- bzw. X5 - 03003450-