00194474-0702_AI_HeadReconfig_X_605_DE EN - 第135页
Head Reconfiguration Kits 1 Montageanleitung H ead Reconfiguration Kits SIPLACE X-Serie Ausgabe 07/2010 135 1 Abb . 1.15.4 Stromlaufplan 90010131-020201ld3 (Seite 1) Für Maschinen Serien Nr. >= B326 Für IC Kamera (Typ…

1 Montageanleitung Head Reconfiguration Kits SIPLACE X-Serie Head Reconfiguration Kits
Ausgabe 07/2010
134
1
Abb. 1.15.3 Stromlaufplan 90010131-010501ld3 (Seite 3)
Für Maschinen Serien Nr. <= B325
Für IC Kamera (Typ 33) 55x45 dig (Art.Nr. 03016339) < FS 04
bzw.
FC-Kamera (Typ25) 16x16 dig (Art.Nr. 03020578-) < FS03
Änderungen zeigen die Verkabelung für
IC Kamera (Typ 33) 55x45 dig
(Art.Nr. 03016339) >= FS04
bzw.
FC-Kamera (Typ25) 16x16 dig
(Art.Nr. 03020578-) >= FS 03
Zusätzliches CAN Kabel zur
IC-Kamera (03050239- ) CAN-Bus: IC-Kamera
FC-Kamera (03050550-) CAN-Bus: IC- und FC-

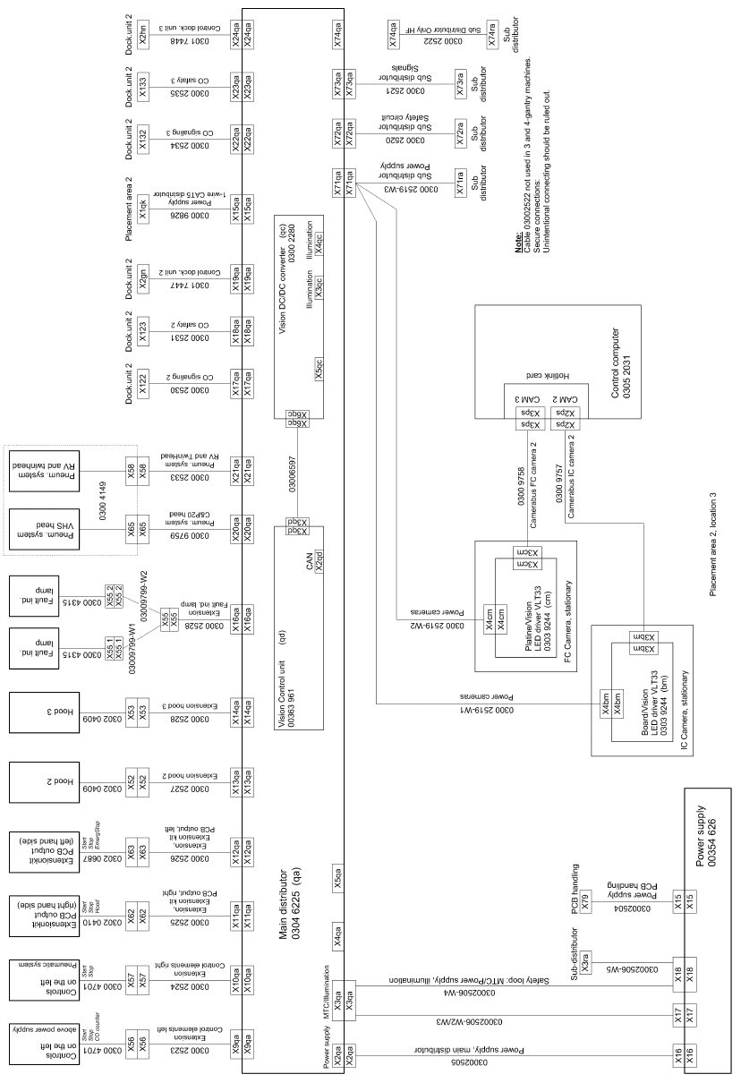
Head Reconfiguration Kits 1 Montageanleitung Head Reconfiguration Kits SIPLACE X-Serie
Ausgabe 07/2010
135
1
Abb. 1.15.4 Stromlaufplan 90010131-020201ld3 (Seite 1)
Für Maschinen Serien Nr. >= B326
Für IC Kamera (Typ 33) 55x45 dig (Art.Nr. 03016339) >= FS 04
bzw.
FC-Kamera (Typ25) 16x16 dig (Art.Nr. 03020578-) >= FS03
IC Kamera 2 (Bestückbereich 2, Stellplatz 2)

1 Montageanleitung Head Reconfiguration Kits SIPLACE X-Serie Head Reconfiguration Kits
Ausgabe 07/2010
136
1
Abb. 1.15.5 Stromlaufplan 90010131-020201ld3 (Seite 2)
Für Maschinen Serien Nr. >= B326
Für IC Kamera (Typ 33) 55x45 dig (Art.Nr. 03016339) >= FS 04
bzw.
FC-Kamera (Typ25) 16x16 dig (Art.Nr. 03020578-) >= FS03
IC Kamera 2 (Bestückbereich 2, Stellplatz 2)