00194474-0702_AI_HeadReconfig_X_605_DE EN - 第266页
2 Assembly Instructions - SIPLACE X-Series Head Reconfiguration Kits Head Reconfiguration Kits 07/2010 Edition 266 2 Fig. 2.15 - 2 90010131-010501ld3 circuit diagram (sheet 2) For Machines series No. B325 For IC-Camera…

Head Reconfiguration Kits 2 Assembly Instructions - SIPLACE X-Series Head Reconfiguration Kits
07/2010 Edition
265
2.15 Circuit diagrams
2
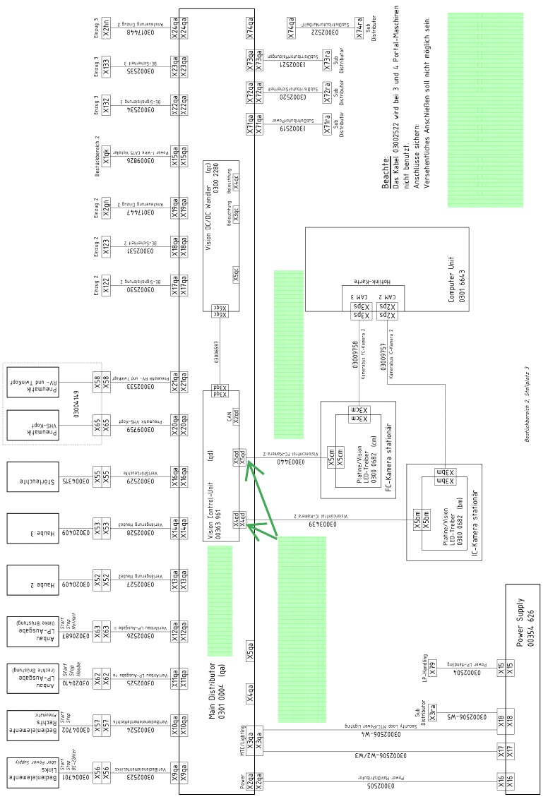
Fig. 2.15 - 1 90010131-010501ld3 circuit diagram (page 1)
For Machines with Serieal No.
B325
For IC-Camera (Typ 33) 55x45 dig (Item.No. 03016339) < FS 04
respectively
FC-Camera (Typ25) 16x16 dig (Item.No. 03020578-) < FS03
no CAN Bus conected
no TQM Modul conected
IC Kamera 2 (placement area 2, location 2)
not possible with IC camera
FS03
changes represent the wiering of
IC camera (Typ 33) 55x45 dig
(Item.No. 03016339)
FS04
respectively
FC-camera (Typ25) 16x16 dig
(Item.No. 03020578-)
FS 03
Please conect the "Adaptercabel Power Cameras"
(Item.No.03059912-01) between the "Controll-Unit 1
Vision stationär" and the black cable.
X4 - 03003439- eg. X5 - 03003440-

2 Assembly Instructions - SIPLACE X-Series Head Reconfiguration Kits Head Reconfiguration Kits
07/2010 Edition
266
2
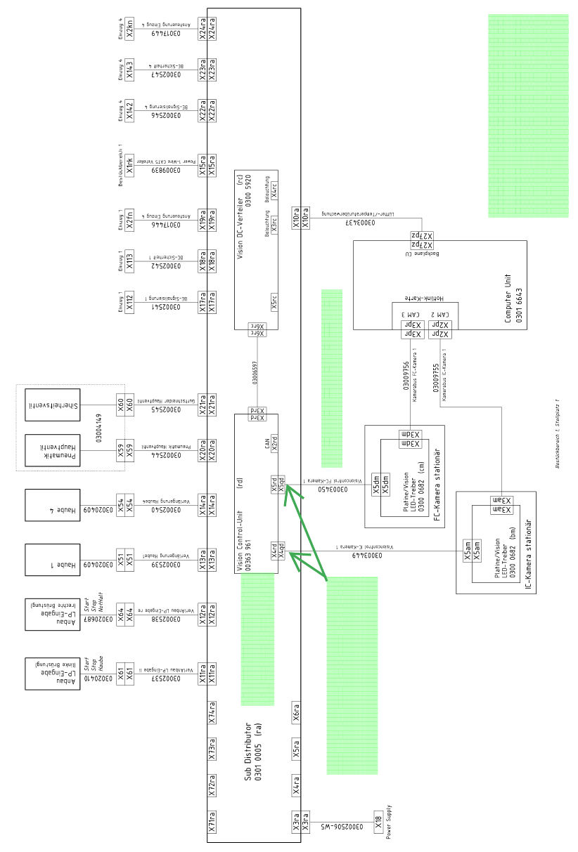
Fig. 2.15 - 2 90010131-010501ld3 circuit diagram (sheet 2)
For Machines series No.
B325
For IC-Camera (Type 33) 55x45 dig (Item.No. 03016339) < FS 04
respectively
FC-Camera (Type 25) 16x16 dig (Item.No. 03020578-) < FS03
no CAN Bus conected
no TQM Modul conected
IC-Camera 2 (placementarea 2, location 2)
Changes represent the wiering of
IC camera (Typ 33) 55x45 dig
(Item.No. 03016339)
FS04
respectively
FC-camera (Typ25) 16x16 dig
(Item.No. 03020578-)
FS 03
Please conect the "Adaptercabel Power Cameras"
(Item.No.03059912-01) between the "Controll-Unit 1
Vision stationär" and the black cable.
X4 - 03003449- eg. X5 - 03003450-

Head Reconfiguration Kits 2 Assembly Instructions - SIPLACE X-Series Head Reconfiguration Kits
07/2010 Edition
267
2
Fig. 2.15 - 3 90010131-010501ld3 circuit diagram (sheet 3)
For Machines series No. <= B325
For IC-Camera (Type 33) 55x45 dig (Item.No. 03016339) < FS 04
respectively
FC-Camera (Type 25) 16x16 dig (Item.No. 03020578-) < FS03
Changes represent the wiering of
IC camera (Typ 33) 55x45 dig
(Item.No. 03016339) >= FS04
respectively
FC-camera (Typ25) 16x16 dig
(Item.No. 03020578-) >= FS 03
Additional CAN cable for
IC-camera (03050239- ) CAN-Bus: IC-camera
FC-camera (03050550-) CAN-Bus: IC- and FC-camera