00194474-0702_AI_HeadReconfig_X_605_DE EN - 第270页
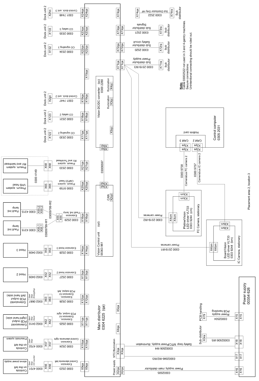
2 Assembly Instructions - SIPLACE X-Series Head Reconfiguration Kits Head Reconfiguration Kits 07/2010 Edition 270 2 Fig. 2.15 - 6 90010131-020201ld3 circuit diagram (sheet 3) For Machines serial No. >= B326 For IC-Ca…

Head Reconfiguration Kits 2 Assembly Instructions - SIPLACE X-Series Head Reconfiguration Kits
07/2010 Edition
269
2
Fig. 2.15 - 5 90010131-020201ld3 circuit diagram (sheet 2)
For Machines with serial No. >= B326
For IC-Camera (Type 33) 55x45 dig (Item.No. 03016339) >= FS 04
respectively
FC-Camera (Type25) 16x16 dig (Item.No. 03020578-) >= FS03
IC-Camera 2 (placementarea 2, location 2)

2 Assembly Instructions - SIPLACE X-Series Head Reconfiguration Kits Head Reconfiguration Kits
07/2010 Edition
270
2
Fig. 2.15 - 6 90010131-020201ld3 circuit diagram (sheet 3)
For Machines serial No. >= B326
For IC-Camera (Type 33) 55x45 dig (Item.No. 03016339) >= FS 04
respectively
FC-Camera (Type25) 16x16 dig (Item.No. 03020578-) >= FS03
Aditional CAN Cable conected between
IC-Camera (03050239- ) CAN-Bus: IC-Camera
FC-Camera (03050550-) CAN-Bus: IC- and FC-Camera

Head Reconfiguration Kits 2 Assembly Instructions - SIPLACE X-Series Head Reconfiguration Kits
07/2010 Edition
271
2
Fig. 2.15 - 7 90010131-020301ld3 circuit diagram (sheet 1)
For Machines Serial No. >= B326
For IC-Camera (Type 33) 55x45 dig (Item.No. 03016339) >= FS 04
respectively.
FC-Camera (Type25) 16x16 dig (Item.No. 03020578-) >= FS03
IC-Camera 2 (Placement area 2, location 2)