KE-3010A_KE-3020VA_KE-3020VRA-Rev06 - 第70页
- - 32.P WB CON VE YO R COM P O NENT S(5) 4 2 4 3 4 0 4 1 3 5 3 6 1 2 1 2 1 2 1 1 8 1 9 4 5 2 6 3 1 4 1 1 7 6 3 0 3 2 3 1 2 6 3 0 3 2 3 1 2 6 4 0 4 1 2 0 2 0 3 8 3 9 3 7 2 3 1 3 2 3 0 3 3 3 4 2 2 2 4 2 3 2 5 2 6 2 8 2 …

- -
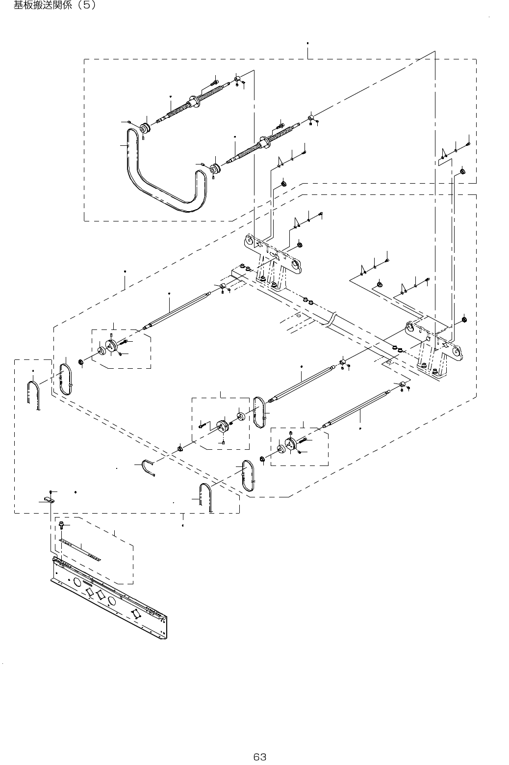
REF.NO NOTE PART NO D E S C R I P T I O N Qty
1
#02
401-14267 RAIL_PLATE_RR_ASM_L 1
2
#01
401-46978 RAIL_PLATE_RR_ASM 1
3 400-00828 CONVEYOR RAIL (1)
4 SB-8160001-00 BEARING (2)
5 SM-4040855-SC SCREW (2)
6 E2089-721-0A0 CONVEYOR PULLEY B ASM. (1)
7 E2055-721-000 PULLEY SPACER (1)
8 SM-4042501-SC SCREW M4X0.7 L=25 (2)
9 WP-0430801-SC WASHER M4 (2)
10 WS-0410002-KN SPRING WASHER M4 (2)
11 NM-6040001-SC NUT M4X0.7 TYPE1 (2)
12 SM-6041002-TN BOLT (8)
13 400-00839 DRIVE PULLEY R ASM (2)
14 400-00840 DRIVE PULLEY R (1)
15 E2160-721-000 PULLEY FLANGE (1)
16 SL-6030892-TN SCREW M3 L=8 (3)
17 SL-6030892-TN SCREW M3 L=8 (6)
18 E2160-721-000 PULLEY FLANGE (2)
19 SL-6031492-TN SCREW M3 L=14 (4)
20 SL-6041092-TN SCREW M4 L=10 (2)
21 E2111-715-0A0 CONVEYOR PULLEY ASM. (2)
22 WP-0430800-SC WASHER M4 (2)
23 400-01062 SUPPORT PLATE RR ASM(L) (1)
24 E2111-715-0A0 CONVEYOR PULLEY ASM. (5)
25 WP-0430800-SC WASHER M4 (5)
26 SM-4040855-SC SCREW (5)
27 400-01062 SUPPORT PLATE RR ASM(L) (1)
28 E2111-715-0A0 CONVEYOR PULLEY ASM. (1)
29 WP-0430800-SC WASHER M4 (1)
30 400-01061 RAIL PLATE RR(L) (1)
31
#01
SL-6030892-TN SCREW M3 L=8 (4)
32
#01
401-47007 CONVEYOR_RAIL_M (1)
33
#01
SM-6040802-TN SCREW M4X0.7 L=8 (1)
34
#01
401-47008 PWB_GUIDE_M (1)
35 E2046-725-000 PWB INNER (1)
36 400-01065 RAIL STAND RL(L) 1
37 SL-6052092-TN SCREW 2
38
#02
400-01002 GUIDE SHAFT ASM(L) 4
39
#01
400-00845 GUIDE SHAFT ASM 4
40 E2209-725-000 GUIDE SHAFT (1)
41 SL-6051292-TN BOLT (1)
42 SL-6052042-TN SCREW (1)
43 WP-0501046-SC WASHER 5 X 14 X 1 (2)
44 SL-6042092-TN SCREW M4 L=20 4
45 401-46998 CONVEYOR_SUPPORT_PLATE 1
46 400-01066 RAIL STAND RR(L) 1
47 SL-6052092-TN SCREW 2

- -
32.PWB CONVEYOR COMPONENTS(5)
4 2 4 3
4 0 4 1
3 5 3 6
1
2 1
2 1
2 1
1 8 1 9
4 5
2 6
3
1 4
1 1
7
6
3 0
3 2
3 1
2 6
3 0
3 2
3 1
2 6
4 0 4 1
2 0
2 0
3 8 3 9
3 7
2
3 1
3 2
3 0
3 3 3 4
2 2
2 4
2 3
2 5
2 6
2 8
2 7
1 4
1 0
1 3
1 7
2 4
1 7
6
3 3 3 4
8
1 0
2 8
8
2 2
2 2
1 1
7
2 9
2 3
2 5
3 3 3 4
1 5 1 6
1 2
1 5 1 6
2 4
2 3
2 5
2 6
2 6
9
2 7
9
2 8
2 7
1 2

- -
REF.NO NOTE PART NO D E S C R I P T I O N Qty
1 400-00860 PWB GUIDE ASM 1
2 400-00861 PWB GUIDE U (8)
3 SL-6031092-TN SCREW (16)
4
#01
401-10130 SCREW SHAFT ASM M 1
5
#02
400-01003 SCREW SHAFT ASM(L) 1
6 WP-0330516-SC WASHER 3.3X8X0.5 (4)
7 SM-6030602-TN SCREW M3X6 (4)
8 E2141-721-000 STOPPER COLLAR (2)
9 SM-8040402-TP SCREW M4X0.7 L=4 (4)
10 E2156-721-000 PULLEY A (2)
11 WP-0320500-SF WASHER 3.2X7X0.5 (8)
12 SL-6041692-TN SCREW M4 L=16 (8)
13 E2146-721-000 TIMING BELT (1)
14 SB-1080002-00 SIDE BEARING (4)
15 400-15578 SCREW SHAFT(L) (2)
16
#01
400-15577 SCREW SHAFT (2)
17 SM-8040602-TP SCREW M4X0.7 L=6 (4)
18
#02
400-54803 DRIVE SHAFT ASM L(6) 1
19
#01
401-10194 DRIVE SHAFT ASM M 1
20 400-46033 DRIVE BELT S(6) (2)
21 400-00849 DRIVE PULLEY F ASM (3)
22 SL-6031642-TN SCREW (3)
23 400-00850 DRIVE PULLEY F (1)
24 SM-8040602-TP SCREW M4X0.7 L=6 (2)
25 400-00851 MOTOR PULLEY B (1)
26 SB-1080002-00 SIDE BEARING (6)
27 SM-8040402-TP SCREW M4X0.7 L=4 (6)
28 E2141-721-000 STOPPER COLLAR (3)
29 400-01005 DRIVE BELT C(L) (1)
30 WP-0320500-SF WASHER 3.2X7X0.5 (12)
31 WP-0330516-SC WASHER 3.3X8X0.5 (6)
32 SM-6030602-TN SCREW M3X6 (6)
33
#02
E2152-721-000 DRIVE SHAFT C (3)
34
#01
E2004-725-000 DRIVE SHAFT C (3)
35
#02
400-01068 CONVEYOR BELT ASM(L) 1
36
#01
401-14259 CONVEYOR BELT ASM M 1
37
#02
E2046-725-000 PWB INNER (12)
38 SL-4031091-SC SCREW M3 L=10 (8)
39
#02
SL-6031092-TN SCREW (16)
40
#02
400-00863 CONVEYOR BELT S (4)
41
#01
401-13953 CONVEYOR BELT S M (4)
42
#02
400-01070 CONVEYOR BELT C(L) (2)
43
#01
401-13952 CONVEYOR BELT C M (2)