00198169-01 Technical Training TX-Series cn - 第174页
11 控制和通信 11.2 贴片机通信总线概览 TX系列 技术培训 01/2016 174 11.2 贴片机通信总线概览 TX贴片机使用三种不同的总线系统: MCAN(贴片机CAN总线) MCAN总线负责Box PC与贴片机各各部件之间的通信。 GCAN(悬臂CAN总线) GCAN总线负责悬臂控制单元(MGCU)和贴片头控制单元(MHCU)(例如贴片头 CAN 诊断或 SIRIO 通信)之间的通信。 FDB GCU(快速驱动总线GCU)…

TX系列 技术培训
01/2016
11 控制和通信
11.1 通信概览
173
11 控制和通信
11.1 通信概览

11 控制和通信
11.2 贴片机通信总线概览
TX系列 技术培训
01/2016
174
11.2 贴片机通信总线概览
TX贴片机使用三种不同的总线系统:
MCAN(贴片机CAN总线)
MCAN总线负责Box PC与贴片机各各部件之间的通信。
GCAN(悬臂CAN总线)
GCAN总线负责悬臂控制单元(MGCU)和贴片头控制单元(MHCU)(例如贴片头 CAN 诊断或 SIRIO
通信)之间的通信。
FDB GCU(快速驱动总线GCU)
快速驱动总线GCU直连一个贴片区域的两个GCU,其负责悬臂同步(防止发生碰撞)。
1. MCAN(贴片机CAN总线)
2. 快速驱动总线(FDB)
3. GCAN(悬臂CAN总线),至培
训接口 1/2
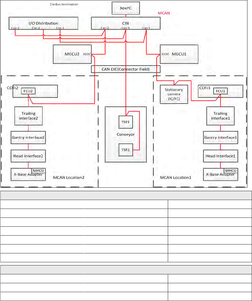
MCAN(贴片机CAN总线)
TX 贴片机配有三个独立的 CAN 总线环 (CAN1 / CAN2 /CAN3)。
CAN 总线的运行速度为 1 MBit/s。
CAN 接口 (CIN)(并非台式计算机的 CAN 卡)可用作连接至 BoxPC / SIRIO 的接口。

TX系列 技术培训
01/2016
11 控制和通信
11.2 贴片机通信总线概览
175
CAN总线概览
贴片机CAN总线组件概览
CAN总线回路 1 CAN总线回路 2 CAN总线回路 3
MGCU 1(主轴) MGCU 2(主轴) I/O单元(输入/输出模块)
MHCU1(贴片头轴) MHCU1(贴片头轴) 传送轨道控制卡(TSP)
I/O单元(输入/输出模块) I/O单元(输入/输出模块)
固定元件相机 COTi2/FCU2
COTi1/FCU1
CIN盒 CIN盒 CIN盒
贴片头 CAN总线500KBit/s:
压力控制阀(C&P20) 保持回路传感器 底部光传感器
DP(CPP/C&P20) SCS
阀块(CPP) EEPROM Z/星型轴
GCAN(悬臂CAN总线)
TX贴片机设有主机CAN总线以及额外的悬臂CAN总线。
悬臂CAN总线为悬臂控制单元(MGCU)和贴片头控制单元(MHCU)之间同步提供通信。
GCAN总线组件
MGCU 1/2(主轴)和 MHCU(贴片头轴)。
快速驱动总线(FDB)
除了机器CAN总线和悬臂CAN总线系统之外, TX贴片机还使用快速驱动总线(FDB)。
基于分散驱动概念,该总线系统用于MHCU和MGCU之间的较快速的数据交换。使用20 Mbit/s 的传输
速度(对比MCAN和GCAN总线的1Mbit/s的速度),实现超快的信号通信来控制轴。
通过FDB,您可以让数据非常灵活地适应驱动,而无需实施新功能。
FDB完全独立于贴片机CAN总线。