00198169-01 Technical Training TX-Series cn - 第181页
TX系列 技术培训 01/2016 11 控制和通信 11.9 控制和通信 - 供料器通信 181 控制和通信 – FCU概览 11.9 控制和通信 - 供料器通信 供料器控制单元(FCU)和X供料器之间的通信通过供料器CAN总线进行。 该CAN总线仅负责FCU和供料器之间的通信。 FCU至每个供料器的数据和电源非接触式传输。

11 控制和通信
11.8 控制和通信 – FCU
TX系列 技术培训
01/2016
180
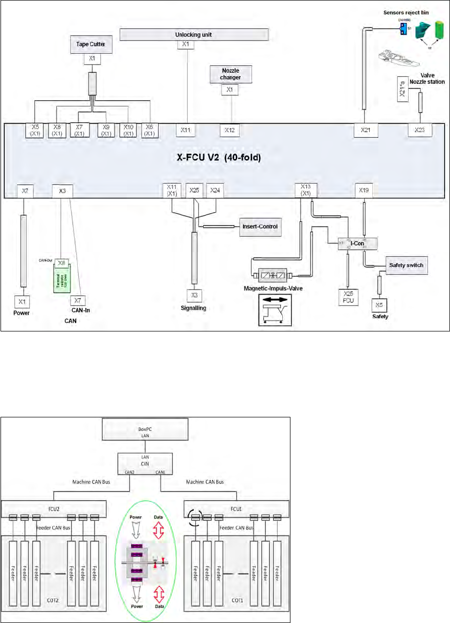
11.8 控制和通信 – FCU
TX贴片机上的FCU(供料器控制单元) 具有以下功能:
– 与供料器通信和装载COT。
– 控制料带切割器(里外移动气缸,传感器的状态查询)。
– 吸嘴交换器检测和吸嘴工作站(C&P20和CPP的吹气阀)控制。
– 元件/吸嘴抛料盒的传感器查询。
在生产过程中(SW1= OFF),由传感器识别抛料盒,LED显示状态。
FCU需要编址设置。有关 TX,请查看下图。
开关设置
开 关
SW1 抛料盒的测试模式已取消激活 抛料盒测试模式已激活
SW2 60 Fold FCU 40 Fold FCU
SW3 没有带虚拟按钮的插件控制 有带虚拟按钮的插件控制
SW4 HW版本8,设有料带割刀和吸嘴交换器功
能
HW版本,未设计料带割刀和吸嘴交换器功能

TX系列 技术培训
01/2016
11 控制和通信
11.9 控制和通信 - 供料器通信
181
控制和通信 – FCU概览
11.9 控制和通信 - 供料器通信
供料器控制单元(FCU)和X供料器之间的通信通过供料器CAN总线进行。
该CAN总线仅负责FCU和供料器之间的通信。
FCU至每个供料器的数据和电源非接触式传输。

11 控制和通信
11.10 GigE视像系统
TX系列 技术培训
01/2016
182
11.10 GigE视像系统
GigE是用于影像系统硬件的一个术语,在TX贴片机上包括相机类型和总线结构。
1. 以太网接头
2. 以太网线缆通信(黑色或绿色)
– GigE是一种关于高性能工业相机的接口标准。它为通过以太网网络传输高速视频和相关控制数
据提供了一个框架。
– 它与现有的 SIPLACE 影像系统硬件不兼容。
– GigE 网络接口卡(以太网适配器)在台式 PC 内。
– 所有GigE相机使用相同的传感器型号表示SIPLACE影像,除了在型号后面加一个G,例如
SST23G。
TX上通过 GigE和CAN总线进行影像通信
– 来自元件和PCB相机的图像以数字的形式发送到影像基础接口板(VBI)。
– 通过拖曳电缆“扩频”(非同轴电缆)进行传输。
– 来自 IC和FC 相机的图像直接通过影像基础接口板(VBI)发送到 PC的GigE 适配板。
– 贴片机CAN总线执行照明控制。
– 储存在元件形状中的各照明值通过 CAN总线传输到相机中。
GigE视像系统 电源概览