00198169-01 Technical Training TX-Series cn - 第57页
TX系列 技术培训 01/2016 5 CPP 贴片头 5.5 CPP 贴片头 - 电源控制和通信概览 57 5.5.2 CPP 贴片头 - 通用 MHCU MHCU 的功能在于对不同贴片头类型(C&P20 P、CPP 及双头)的两个贴片头的轴进行位置控制。 此外,MHCU 还集成了调压阀、元件传感器以及 DP 轴通信接口的功能。 该装置由控制模块 (CM) 和电源模块 (PM) 组成,基本上轴卡为控制模块,伺服卡为电源模块。 …

5 CPP 贴片头
5.5 CPP 贴片头 - 电源控制和通信概览
TX系列 技术培训
01/2016
56
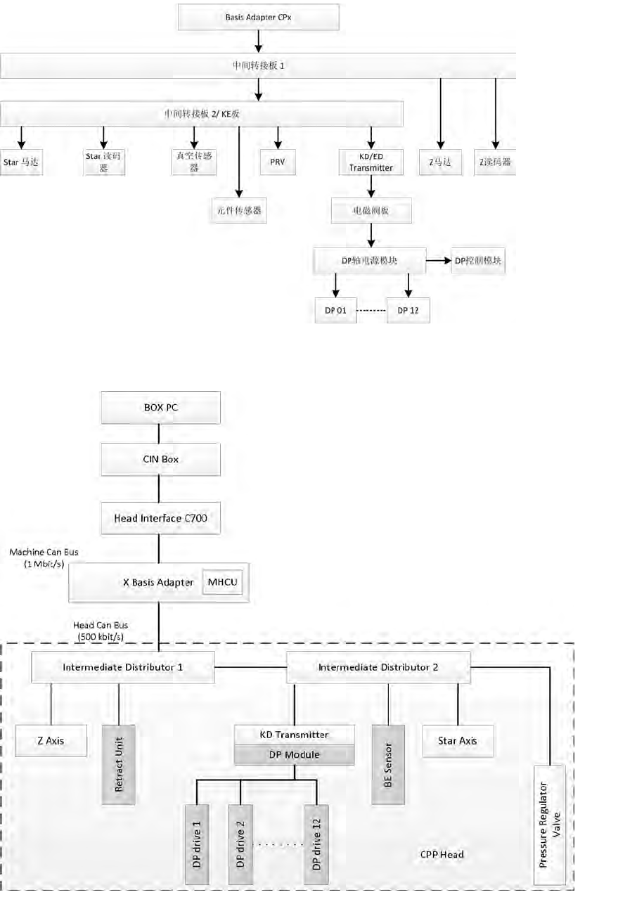
5.5 CPP 贴片头 - 电源控制和通信概览
5.5.1 CPP 贴片头 - Can 总线

TX系列 技术培训
01/2016
5 CPP 贴片头
5.5 CPP 贴片头 - 电源控制和通信概览
57
5.5.2 CPP 贴片头 - 通用 MHCU
MHCU 的功能在于对不同贴片头类型(C&P20 P、CPP 及双头)的两个贴片头的轴进行位置控制。
此外,MHCU 还集成了调压阀、元件传感器以及 DP 轴通信接口的功能。
该装置由控制模块 (CM) 和电源模块 (PM) 组成,基本上轴卡为控制模块,伺服卡为电源模块。
MHCU 功能电源
该功能可为电气设备和 Z 轴提供 42V 的电压。
贴片头接口 (C700) 上的供电柜为 MHCU 提供 25 V 的电压。
所有必需的内部电压(+24V、+15V、-15V、+5V、+3.3V、+1.5V)均由悬臂上的贴片头接口生成。
此外,轴工作电压(星型轴 150 V/Z轴 42 V)由贴片机电源提供。
MHCU 功能
贴片机控制装置通过 CAN 总线,进行中心控
制、轴的调整以及与贴片机计算机系统进行通
信。
软件应用程序的任务:
– BIOS 负责启动 MHCU
– 应用程序 1: 与贴片机软件通信
– 应用程序 2: 马达控制

5 CPP 贴片头
5.6 CPP 贴片头 - 板描述
TX系列 技术培训
01/2016
58
5.6 CPP 贴片头 - 板描述
5.6.1 中部分配器 1 和 2
中部分配器 1
1
.
X25 中部分配器 2 的接头
2
.
X24 Z 轴马达
3
.
X22 Z 轴编码器的接头
4
.
X15 收缩气缸
5
.
X1 连接贴片头适配器的扁平带状电缆接头
6
.
X2 连接贴片头适配器的扁平带状电缆接头
7
.
LED
LED
V106 工作电压 +15 V V115 工作电压 +24 V_DP/3.3V_DP
V107 工作电压 + 5 V V116 压力控制阀状态
V108 工作电压 -15 V V117 Z 轴向下传感器“开”
V111 Z 轴编码器错误 V118 返回气缸已移出
V112 星型轴编码器错误
中部分配器 2
X14、X16、X16B:CAN 总线的测试接头
X27、X28:FPGA 的测试接头
已用 X20、X26 或 X29!
1. X21 CO 传感器
2. X19 保持回路真空传感器
3. X29 能量发射器集流环 (24 V)(CPP 贴片
头 < 05 版)
4. X26 能量发射器(非接触式),05 版 CPP
贴片头
5. X20 未使用
6. X23 星型轴编码器(料槽信号)的接头,
带 EEPROM 和 X25 星型轴马达
7. X12 数字式压力控制阀
8. X30 中部分配器 1 的接头
9. 开关 S1.1:CAN 测试
开关 S1.2:CAN ID,两个开关均关
10. V17/V18 – 电位显示器,有电压
11. 24V DP 切换
12. KE 传感器控制板 X31、X32 连接器(05 版
CPP 贴片头)