N7201A706C00(1)NPM-WX engineer - 第80页
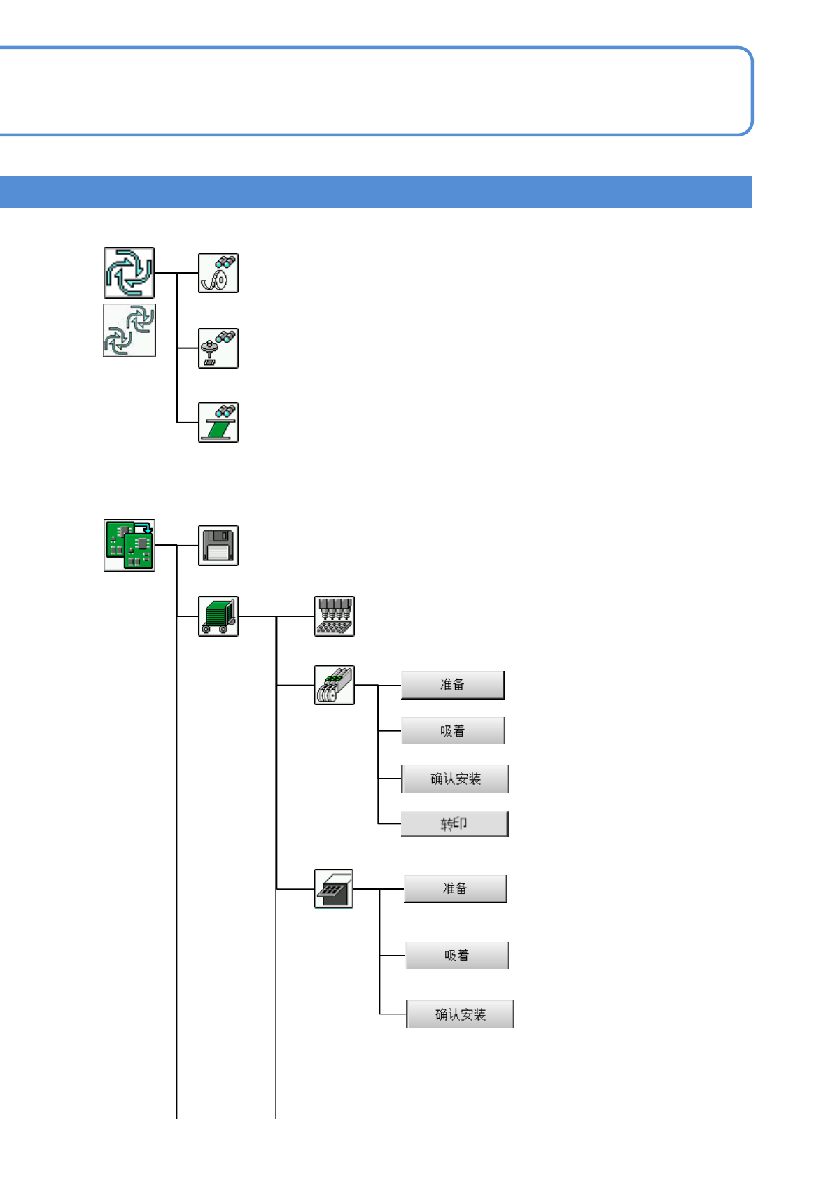
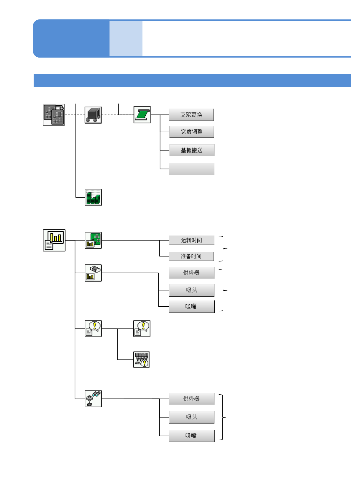
EJM9DC-MB-02C-0 0 NPM-W X/WXS 生产信息 菜单 2-2-2 -3 各部位 名称 菜单构成 2 2-2-2 ★带有标记的图标或按钮,是在搭载 了该选购件时才显示。 传送带 准备菜单 准备零部件 事先计算生产计划所需的元件消耗量 。 生产计划 进行基板支撑块的更换动作。 显示基板位置,从各位置进行传送。 调整轨道宽度。 ★进行支撑销 ( 自动更换用 ) 的位置、 数量的确认。 履历 吸着监视器 吸着情報 运转信息…

EJM9DC-MB-02C-00
NPM-WX/WXS
2-2-2-2
准备零部件
显示各吸嘴位置的机器数据。
吸嘴
供料器
用颜色来显示生产数据和供料器状态。
确认供料器状态。
根据各供料器地址来确认生产中的吸着
位置学习后的补正值。
★进行转印单元的操作。
生产菜单
(生产前)
★带有标记的图标或按钮,是在搭载了该选购件时才显示。
★托盘
确认托盘状态。
用颜色来显示生产数据和托盘状态。
根据各托盘地址来确认生产中的吸着位
置学习后的补正值。
余数监视器
确认生产线上的各工作台的元件用完信息。
确认吸着状況。
吸着监视器
状況监视器
显示运转中的生产信息,零部件用完信息,以及其他的各类信息。
准备菜单
读入机器数据、保存机器参数等文件操作。
文件操作

EJM9DC-MB-02C-00
NPM-WX/WXS
生产信息
菜单
2-2-2-3
各部位
名称
菜单构成 2
2-2-2
★带有标记的图标或按钮,是在搭载了该选购件时才显示。
传送带
准备菜单
准备零部件
事先计算生产计划所需的元件消耗量。
生产计划
进行基板支撑块的更换动作。
显示基板位置,从各位置进行传送。
调整轨道宽度。
★进行支撑销(自动更换用)的位置、
数量的确认。
履历
吸着监视器
吸着情報
运转信息
有关紧急停止错误的信息,按照时间的最新顺序可以最多显
示20件。
停止履历
显示有关元件的吸着信息。
显示各基台的运转时间的信息。
有关自动运转中发生的真空传感器错误的信息,显示最新的
50件。
真空传感器错误履历
显示有关元件的吸着信息。
支架更换
工程师模式 2

EJM9DC-MB-02C-00
NPM-WX/WXS
2-2-2-4
★托盘
更换消磨零件
定期检查
确认各周期的检查项目和操作履历。
显示消磨零件的更换信息。
维护菜单
XY单元
进行XY单元的维护作业。
贴装头
进行贴装头的维护作业。
维护作业
进行基板传送的维护作业。
传送带
精度验证
显示精度验证结果。
精度验证结果
生成数据
生成精度验证数据。
进行托盘供料器的维护动作。
(在搭载托盘供料器时显示 )
★带有标记的图标或按钮,是在搭载了该选购件时才显示。