部品手册2N7203A389B03 - 第74页
ローダ・アンロータ ゙部(切 欠き基板対応部 ) LOADER & UN LOADER SE CT.(P.C.B. C UTTING TYP E SECT.) 5 FN610088541AA_02 M43

PART No.
イラスト
No.
REF
No.
PART NAME
REMARKS
Q'TY
5
ローダ・アンローダ部(アンローダ部2)
LOADER & UNLOADER SECT.(UNLOADER SECT.-2)
部 品 名 品 番 個数
備 考
R
1
R
2
1001 N210152374AD
PLATE フ
゚レート
1
002 N210152523AE
PLATE プレート
2
003 1099705118
PULLEY プーリー
4004 N210149411AA
PLATE フ
゚レート
1007 N210149405AA
SHAFT シャフト
1
011 N210150918AA
BRACKET ブラケット
2
012 X02P05031
SPACER スペーサ
1013 N210149418AB
BRACKET フ
゙ラケット
1015 N210160468AA
STOPPER ストッハ
゚
1
016 N210154679AA
BRACKET ブラケット
1017 N210156064AA
BRACKET ブラケット
1018 N210156324AA
PLATE フ
゚レート
1
019 N210066364AA
BRACKET ブラケット
1
020 N210152757AA
BRACKET ブラケット
MB019200
4
N004
N510058700AA
PULLEY プーリ
0IK1GN-CW2J
2
N006
N510031297AA
MOTOR モータ
0GN9K
2
N007
N510058907AA
GEAR HEAD ギヤーヘッド
KCM40SUS
1
N011
N510059378AA
CHAIN チェーン
P919T
2
N012
N310P919T
SWITCH スイッチ
M5X12-10.9 A2J (Triva
4
X508
N510017390AA
HEX. SOCKET HEAD CAP BOLT ロッカクアナツキホ
゙ルト
KJMS-32-M6X20
1
N015
N510059093AA
KNOB ノブ
M5X6-10.9 A2J (Trival
16
N501
N510017414AA
HEX. SOCKET HEAD CAP BOLT ロッカクアナツキボルト
M3X6-10.9 A2J (Trival
8
X609
N510017337AA
HEX. SOCKET HEAD CAP BOLT ロッカクアナツキホ
゙ルト
M4X8-10.9 A2J (Trival
4
X615
N510017381AA
HEX. SOCKET HEAD CAP BOLT ロッカクアナツキホ
゙ルト
M5X10-10.9 A2J (Triva
4
X622
N510017386AA
HEX. SOCKET HEAD CAP BOLT ロッカクアナツキボルト
4 10H A2J (Trivalent)
2
X552
N510018479AA
ROUND PLAIN WASHER コガカマルヒラザガネ
M5X35-6g 4T A2J (Triv
1
N503
N510017749AA
HEXAGON HEAD BOLT ロッカクホ
゙ルト
M4-6H-4T A2J (Trivale
4
X592
N510017855AA
HEXAGON NUT ロッカクナット
M5-6H-4T A2J (Trivale
2
X593
N510017862AA
HEXAGON NUT ロッカクナット
M4X8-45H A2J (Trivale
2
N504
N510018440AA
HEX. SOCKET SET SCREW ロッカクアナツキトメネジ
M5X8-10.9 A2J (Trival
2
X507
N510017419AA
HEX. SOCKET HEAD CAP BOLT ロッカクアナツキホ
゙ルト
M5X12-6g 4T A2J (Triv
3
N507
N510017741AA
HEXAGON HEAD BOLT ロッカクボルト
M4X6-10.9 A2J (Trival
2
X504
N510017376AA
HEX. SOCKET HEAD CAP BOLT ロッカクアナツキボルト
M3X8-10.9 A2J (Trival
2
X502
N510017341AA
HEX. SOCKET HEAD CAP BOLT ロッカクアナツキボルト
M42
FN610128953AA_05-2

ローダ・アンローダ部(切欠き基板対応部)
LOADER & UNLOADER SECT.(P.C.B. CUTTING TYPE SECT.)
5
FN610088541AA_02
M43

PART No.
イラスト
No.
REF
No.
PART NAME
REMARKS
Q'TY
5
ローダ・アンローダ部(切欠き基板対応部)
LOADER & UNLOADER SECT.(P.C.B. CUTTING TYPE SECT.)
部 品 名 品 番 個数
備 考
R
1
R
2
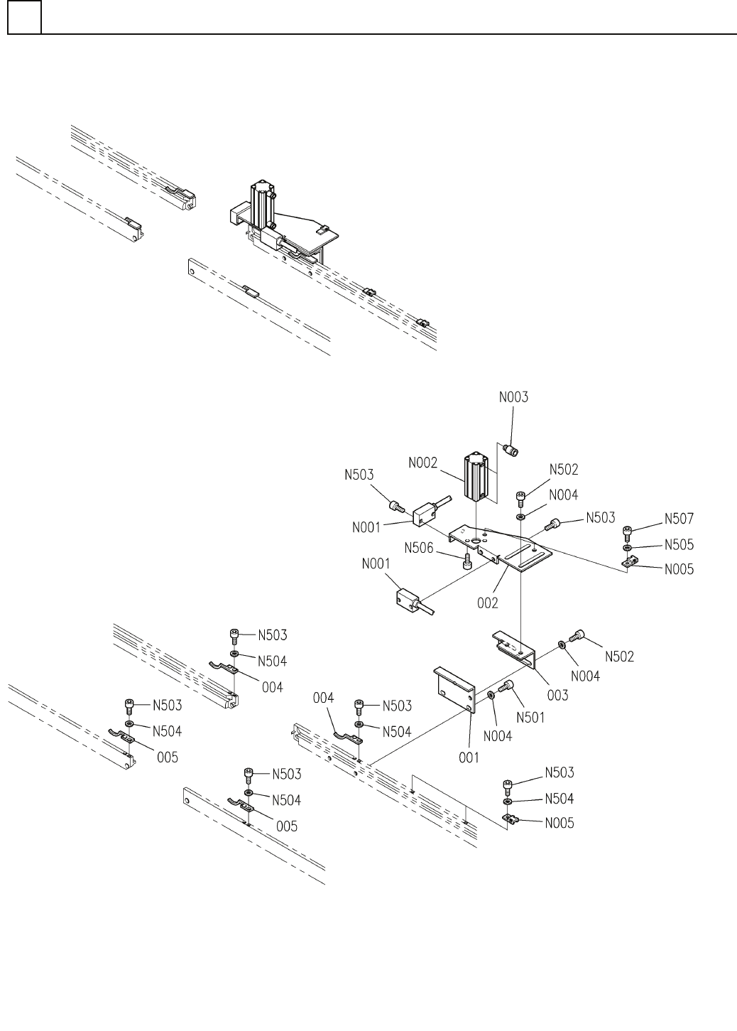
1 N610088541AA
NOTCH TYPE P. C. BOARD UNIT キリカキキハ
゙ンタイオウユニット
1
001 N210099758AA
BRACKET ブラケット
1
002 N210147862AA
SLIDER スライダ
1003 N210108317AA
SLIDER スライタ
゙
2004 1041305952
PLATE プレート
2
005 1041305953
PLATE プレート
M4X12-10.9 A2J (Triva
4
N501
N510017346AA
HEX. SOCKET HEAD CAP BOLT ロッカクアナツキボルト
M4X10-10.9 A2J (Triva
4
N502
N510017344AA
HEX. SOCKET HEAD CAP BOLT ロッカクアナツキホ
゙ルト
M3X8-10.9 A2J (Trival
14
N503
N510017341AA
HEX. SOCKET HEAD CAP BOLT ロッカクアナツキホ
゙ルト
3 10H A2J (Trivalent)
10
N504
N510018494AA
ROUND PLAIN WASHER ミガキマルヒラザガネ
4 10H A2J (Trivalent)
2
N505
N510018497AA
ROUND PLAIN WASHER ミガキマルヒラザガネ
M4X8-10.9 A2J (Trival
2
N506
N510017381AA
HEX. SOCKET HEAD CAP BOLT ロッカクアナツキホ
゙ルト
M4X5-10.9 A2J (Trival
2
N507
N510017372AA
HEX. SOCKET HEAD CAP BOLT ロッカクアナツキボルト
P919T
2
N001
N310P919T
SWITCH スイッチ
CQSB16-40DC
1
N002
N510044707AA
CYLINDER シリンダ
KQ2S06-M5
2
N003
KXF0DZ7YA00
FITTING ツキ
゙テ
M4
6
N004
N510020099AA
WASHER ワッシャ
CTAM1
4
N005
KXFP6F86A00
CLAMP クランプ
M44
FN610088541AA_02