NP-153E-03 - 第51页
15.ノズルチェンジャ(DDPM) 15.Nozzle changer(DDPM) 番号 図番 & コード番号 個数 品名 規格 備考 No. Drg.No. & Code No. QTY Description Rating Remarks 37 W1022A WASHER, LOCK ワッシャ スプリング 4M/M 38 W1024A WASHER, LOCK ワッシャ スプリング 6M/M 39 W104…

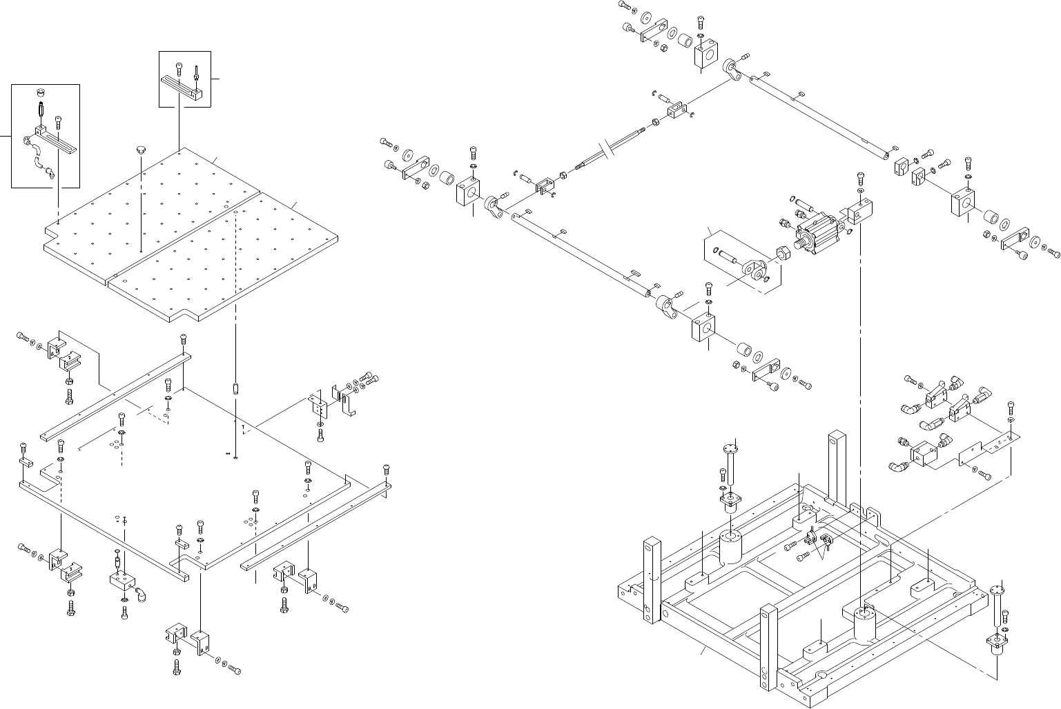
15.ノズルチェンジャ(DDPM)
15.Nozzle changer(DDPM)
番号 図番 & コード番号 個数 品名 規格 備考
No. Drg.No. & Code No. QTY Description Rating Remarks
1 DFPM0140 2 BKT BKT
2 DFPM0040 2 PLATE プレート
3 DDPM0010 2 BKT BKT
4 DFPM0031 2 PLATE プレート
5 DDPM0040 2 BKT BKT
6 DDPM0020 2 BOX BOX
7 DFPM0120 4 PIN, GUIDE ピン ガイド
8 DFPM0050 4 SHAFT シャフト
9 DFPM0070 2 PLATE, JOINT プレート ジョイント
10 92804CPPM2290 2 PLATE, CYLINDER プレート シリンダ
11 DFPM0080 2 BKT, WIPING BKT 配線
12 DFPM0020 2 SHUTTER シャッタ
13 DFPM0090 40 PIN ピン
14 DFPM0130 6 BKT BKT
15 S1020A 40 CIR-CLIP サークリップ ST-EW-2
16 DFPM0150 2 VALVE UNIT バルブ ユニット
17 DFPM0160 2 CYLINDER, AIR シリンダ エアー TBDA16X20-ZE102A2-52W
18 S2101T 2 CYLINDER, AIR シリンダ エアー CDQ2A25-20DCM-A73
19 S2161H 2 JOINT ジョイント JAF30-10-125
20 H5173W 4 BOLT, STOPPER ボルト ストッパ STEH10
21 H51376 4 BOLT, STOPPER ボルト ストッパ UST6-30
22 H4427T 4 BEARING, BALL ベアリング ボール LHMRW12
23 K30425 6 CLAMPER クランパ TL-28
24 Y3049A 8
UNION, ELBOW
ユニオン エルボ KQL06-M5
26 K5255T
SCREW, HEX SOCKET BUTTON
小ネジ六角穴ボタン M3X6L
27 K52565
SCREW, HEX SOCKET BUTTON
小ネジ六角穴ボタン M4X6L
28 H5286A
BOLT, HEX SOCKET
ボルト 六角穴
M4X6L
29 H5287A
BOLT, HEX SOCKET
ボルト 六角穴
M4X8L
30 H5288A
BOLT, HEX SOCKET
ボルト 六角穴
M4X10L
31 H5290A
BOLT, HEX SOCKET
ボルト 六角穴
M4X15L
32 H5293A
BOLT, HEX SOCKET
ボルト 六角穴
M4X25L
33 H5294A
BOLT, HEX SOCKET
ボルト 六角穴
M4X30L
34 H5321A
BOLT, HEX SOCKET
ボルト 六角穴
M6X12L
35 H5322A
BOLT, HEX SOCKET
ボルト 六角穴
M6X15L
36 W1021A
WASHER, LOCK
ワッシャ スプリング 3M/M
NP-153E PARTS LIST ver03
15 - 2
15.ノズルチェンジャ(DDPM)
15.Nozzle changer(DDPM)

15.ノズルチェンジャ(DDPM)
15.Nozzle changer(DDPM)
番号 図番 & コード番号 個数 品名 規格 備考
No. Drg.No. & Code No. QTY Description Rating Remarks
37 W1022A
WASHER, LOCK
ワッシャ スプリング 4M/M
38 W1024A
WASHER, LOCK
ワッシャ スプリング 6M/M
39 W1042A WASHER, FLAT ワッシャ 平 4W-3
40 W1011A
WASHER, CONICAL
ワッシャ 皿
M-4-L
41 N1080A
NUT, HEX
ナット 六角
M4 P=0.7
42 N1086A NUT, HEX ナット 六角 M6 P=1.0 3シュ
43 N1094A NUT, HEX ナット 六角 M10 P=1.5 3シュ
44 K5268A SCREW, TRUSS 小ネジ トラス M4X6L
46 DDPM0080 2 COVER 蓋
47 DDPM0030 2 SHEET, RUBBER シートゴム
48 DFPM0100 36 SPRING, BOARD スプリング 板
49 DFPM0110 24 SPRING, BOARD スプリング 板
50 H1138Z 2 VALVE, SOL バルブ SOL 80-VK-332-5G-M5-F
51 Y3061S 4 UNION, HALF ユニオン ハーフ KJS06-M5
52 Y3049H 2
UNION, ELBOW
ユニオン エルボ KJL06-M5
53 H10282 2 VALVE, PRESSURE REDUCING バルブ 減圧 AR2000-01BG-R
54 Y3049T 4
UNION, ELBOW
ユニオン エルボ KJL06-01S
55 DDPM0060 2 CHAIN ガイド チェーン
57 DDPM0050 2 BKT BKT
58 DDPM0070 2 HOLDER 受け
59 H5276A
BOLT, HEX SOCKET
ボルト 六角穴
M3X10L
60 H5298A
BOLT, HEX SOCKET
ボルト 六角穴
M5X10L
61 K5175N SCREW, C/R PAN 小ネジ 十穴鍋 M2X3L
62 W1020A WASHER, SPRING ワッシャ スプリング 2M/M
63 W1023A WASHER, SPRING ワッシャ スプリング 5M/M
64 W1039A WASHER, FLAT ワッシャ 平 4W-2
65 W1044A WASHER, FLAT ワッシャ 平 4W-5
NP-153E PARTS LIST ver03
15 - 3
15.ノズルチェンジャ(DDPM)
15.Nozzle changer(DDPM)

16.基板リフタ(DAPP)
16.Board lifter(DAPP)
16.基板リフタ(DAPP)
16.Board lifter(DAPP)
NP-153E PARTS LIST ver03
16 - 1
208
176
165
175
161
175
161
175
161
183
162
176
167
175
161
13
13
B
A
139
26
0.5 1 2
x9
X8.0
1
52
79
64
22
42
41
41
43
65
74
4
75
69
42
39
39
41
41
74
68
63
63
45
52
79
64
22
76
72
15
43
43
38
40
60
14
23
80
70
55
50
51
71
76
49
18
74
81
71
76
51
49
18
74
81
50
55
23
80
70
66
79
66
79
20
20
24
5
24
24
60
19
80
70
23
55
50
81
74
18
49
51
76
71
53
25
46
27
46
3
5
13
24
24
24
82
46
26
27
46
60
19
23
80
70
55
81
74
18
49
50
51
76
71
F
F
D
C
C
E
E
A
D
B
PP2000
M4X12
M3X12
66
74
78
56
21
47
81
10
11
48
44
67
79
66
74
78
56
47
81
21
66
74
78
56
21
47
81
6
61
79
65
79
64
2
61
79
65
62
73
77
62
73
77
17
57
16
64
74
66
74
78
56
21
47
81
9
6
61
79
65
79
64
79
65
12
2
61
7
8
28
29
69
30
37
69
32
34
35
34
33
36
31
A
B