SM451_TechnicalReference(Kor_Ver4[1].1) - 第175页
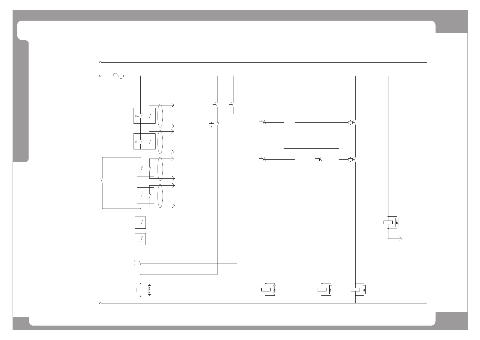
Page SAMSUNG TECHWIN 165 SM451 E lectric Circuit Diagram (2/6) NO. P ART NO. P ART NAME Q'TY Old No. Stock Apply Reference

Page
SAMSUNG TECHWIN
164
SM451
Electric Circuit Diagram (2/6)
Y[n
RY[}
YY
XY
TltGzV~X
YX
XX
Ojvu}UjuX^TZP
ltX
TltGzV~Y
YY
XY
YX
XX
ltY
Ojvu}UjuX_TZP
Omyvu{P
OylhyP
YX
YY
XX
XY
YX
XX
YY
XY
TkvvyGzV~X
Omyvu{P
TkvvyGzV~Y
OylhyP
kvvyX
Ojvu}UjuX^T[P
kvvyY
Y[n
Ojvu}UjuX^T\P
Ojvu}UjuX_T[P
Y[n
Ojvu}UjuX_T\P
Y[n
Ojvu}UjuX^T]P
Y[n
Ojvu}UjuX_T]P
Tm|zlX
TrX
XZ
X[
TrX
\
`
ThY
RhX
TtjX
TtjX
TylhkGzV~
l l
TrX
TrZ
Omyvu{P
OylhyP
TrY
XZ
X[
TrX
TrZ
TrZ
XZ
X[
ylhkGv|{
yltX
mkX
ykX
{mZ
OY\W}SWU\hP
XX
^
rZ
rX
`
\
rY
XY
_
tjluX
XW
]
tjhX
Tr[
XZ
X[
TrY
uvXh
`
\
uvXi
kY[}Oz{lwwpunGMGmllklyGwv~lyP
rX
tjX
{mY
TltGzwhylX
TltGzwhylY
{mX
Tzhmln|hyk
v}lyypklGrl
rX
juX`TX
juX`TY
juX_TY
juX_TX
juZTZ
juZT[
ju[TZ
ju[T[
kpwGz~TX
kpwGz~T[
kpwGz~TZ
kpwGz~TY

Page
SAMSUNG TECHWIN
165
SM451
Electric Circuit Diagram (2/6)
NO. PART NO. PART NAME Q'TY Old No. Stock Apply Reference

Page
SAMSUNG TECHWIN
166
SM451
Electric Circuit Diagram (3/6)
Y[W
OztZZw~WW\P
Ozt[Xw~WW[P
YU\G
YU\G
TthpuGzV~
O]WW}hjSYWhP
sZY
sZZ
sZX
Y[]
XZ\
TumX
OZÞSGYWhP
sYY
sYX
sYZ
X
[
\ ]
Y Z
Y
Y
wlWX
YwTjX]SGX]h
TjwX
Y
X
Ozt[Xw~WWZP
Ozt[Xw~WWXP
YU\G
mhj{vyGthpuGwv~ly
[UWG
OZÞVwlGG]WoGGYWW¥[X\}hjP
TtjjiX
OZÞSGYWhP
sXZ
sXY
sXX
Y ][
X Z \
hwwyvUG\r}hP
{
zy
Y
Tlhy{oGwsh{l
myhtlGnyv|uk
T{yhuz
YYW}
YW_
YWW YYW
sZX
Y
wl
G{iXTXhS{iXT\h
XsX
XsY
[
Z
YYz
YYy
Ozt[YXww~WW_P
YY{
ZwTjX]SGX]h
TjwY
Y [
XZ
{mYsX
{mYsY
]
\
{mYsZ
YYW} YYW}
W} YYW}
wlWY
YWWYYW
[X\
Z_W YWW
YW_
Z_W
Y[W [X\
sZY
[X\YW_
YYW Z_W
Y[W
sZZ
YU\G
Y
SXSYS~kSX¥[S{X¥{[GhpzOzly}vP
GtjX
]UzljvukhyGJXGaGXÞGYYWOYr}hP
GGzljvukhyGJYGaGZÞGYYWOZr}hP
YUmylx|lujGaG\WV]Wo¡
XUjhwhjp{GaG\r}h
ZUwohzlGaGZÞ
[UGjvuulj{pvuaGT
c{yhuzGzwljpmpjh{pvue
\UwypthyGaGZÞGYWWVYW_VYYWVY[WVZ_WV[X\}SG\r}h
OYZ_XYP
OYZ_Y\P
G{iXTYXhS{iXTY]h
YYy YY{
jvu{yvsGyhjrOwjR}tlP
tvup{vyXSY
T{iY
Ozt[Xw~WZWP
YU\G
Y
{mXsX
{mXsY
YU\G
Y
Ozt[Xw~WW]P
YU\G
Y
YU\G
Y
YU\G
Y
G{iXT`hS{iXTX[h
XsX
XsY
kjGwv~lyGJXOY[}kjP
hjGmhu
YU\G
Y
Ozt[Xw~WW^P
ishjr
ishjr
ishjr
ishjr
ishjr
ishjr
ishjr
ishjr
ishjr
ishjr
ishjr
1
2
3
4
5
6
7
8