SM451_TechnicalReference(Kor_Ver4[1].1) - 第71页
Page SAMSUNG TECHWIN 61 SM451 A ir Ass’y (3/5) NO. P ART NO. P ART NAME Q'TY Old No. Stock Apply Reference 1 J32041001A PRES SURE_SENSOR PSA-1 (PC1/8) 1 2 J67081006A MIST_SEP ARA TOR_ASSY T AC4020-04 D-R3643 1 3 J67…

Page
SAMSUNG TECHWIN
60
SM451
Air Ass’y (3/5)
A
D
C
C
37
30
AIR PRESSURE
31
32
33
33
34
36
37
35
38
B
rxoXWTWYz
11
12
13
14
15
rxYsW[TWYz
thupmvsk
|YT[T]Q[
|YT[T]Q[
rxYsXYTWZ
|YT[TXYQ_
rxYsXYTW[
{hy[WWWTW[
rxYsW[TWX
rxYsXYTW[
|YT[T[QYU\
rxYsW]TWYz
rxYsW]TWYz
rxYoW_TWYz
hyW_T{YTkvtvTqY]^h
|YT[T[QYU\
_
|tsT[W_OisTir]TisP
ohyulzzGhzz
GthpuGhpyGzvsGw~yGjhislGhzz
rX_WT[lXTYXTkjY[}
w{GZV_
|YT[TXWQ]U\
w{GXV_
|YT[TXWQ]U\
X
rxYsXWTWXz
tpz{zlwhyh{vyhzz
|YT[TXYQ_
|YT[TXYQ_
rxYoW[Tt\
wzZWTXWZyTu
zx}XYTW[z
zx}XYTW[z
mps{lyGhzz
hpyGwhulsGhzz
hpyGpukpjh{vyGjhislGhzz
zt[YXwGthupmvskGhzz
}hj||tnlulyh{vy
|YT[T]Q[
rxYjW]TWW
rxYoW_TWYz
|YT[T_Q\
htW_T{YTjnWW
|YT[T_Q\
|YT[T_Q\
|YT[T]Q[
|YT[T]Q[
|YT[T[QYU\
|YT[T[QYU\
|YT[T[QYU\
|YT[T[QYU\
hyW_T{YTkvtvTqY]^h
hyW_T{YTkWtWTqZ[]h
mp{{pun
rxYoW[TWW
mp{{pun
rxY|W[TW]
rxYsW]TWYz
yln|sh{vylsljwul|th{pj
l}Y\WWTWW_TjXZiTms[WX`W[G
|YT[T]Q[
mp{{pun
rxY|W]TW_
mp{{pun
rxYoW[TW]
Khdg#Eorz
Uhjxodwru#Ilwwlqj
Uhdu#Ihhghu#Edvh
Iurqw#Ihhghu#Edvh
16
10
10
Khdg#Ydffxp#Vro1#Yroyh
Vro1#Yroyh#Prgxoh
Khdg#D2I#/#D2E#Rlo#Ilowhu
Uhjxowru
13
14
14
15
1
2
3
4
5
6
7
8
9
10
3
5
9
12
16
17
18
19
20
18
21
22
23
24
25
26
22
9
27
28
29

Page
SAMSUNG TECHWIN
61
SM451
Air Ass’y (3/5)
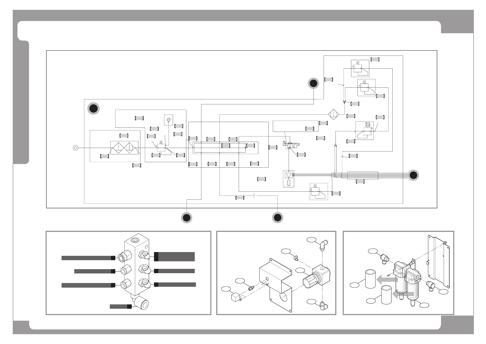
NO. PART NO. PART NAME Q'TY Old No. Stock Apply Reference
1 J32041001A PRESSURE_SENSOR PSA-1(PC1/8) 1
2 J67081006A MIST_SEPARATOR_ASSY TAC4020-04D-R3643 1
3 J67111032A MIST_FITTING SQV12-04S 2
4 J6711028A ELBOW FITTING KQ2L04-01/SQL04-01S-W 2
5 J1301187 ELBOW FITTING PL12-04/SQL12-04S-W 2
6 J6711147A STRAIGHT FITTING KQ2H04-M5/SQL04-M5-W 1
7 J6711244A MALE ELBOW[KQ2L12-03] 1
8 J6709012B REGULATOR 1 J6709012A
9 J1301189 ELBOW FITTING [KQ2L06-02/PL6-02] 2
10 J1301133 FITTING [KQ2L04-02/PL4-02] 1
11 J67111176A FITTING KQH10-02S 1
12 J6711135A STRAIGHT FITTING[PC8-02] 1
13 J2100009 MANIFOLD [0131-611008] 1
14 J90581037A SM421P_MANIFOLD_ASSY J90581037A 1
15 J1301213 PLUG [PT 3/8] 1
16 J90831419B HEAD-AIR_SOL_CABLE_ASSY 1
17 J6702021A SOLENOID VALVE [K180-4E1-21-DC24V] 2
18 J67111140A ELBOW_FITTING KQ2L10-01S 2
19 J67071030B VACUUM_GENERATOR 1 J67071030A
20 J6712008A PLUG [PT 1/8] 3
21 J67110119B UNION Y FITTING 3
22 J67091007A REGULATOR J67091007A 2
23 J67111035A STRAIGHT_FITTING KQ2H04-06 1
24 J67091014A REGULATOR AR08-T2-D0M0-J346A 1
25 J6711073A FITTING KQ2U06-08 1
26 J67081025A OIL_FILTER 1
27 J67091013A ELECTRO_PNEUMATIC_REGULATOR EV2500-008- 1

Page
SAMSUNG TECHWIN
62
SM451
Air Ass’y (3/5)
NO. PART NO. PART NAME Q'TY Old No. Stock Apply Reference
28 J6711104A STRAIGHT FITTING[KQ2H04-00/PU4] 1
29 J6713048A MULTI TUBE[UML-408 BK8-3.5M 3.7
30 J6711147A STRAIGHT FITTING 1
31 J67091024A REGULATOR 1 J6709012A / J67090012B
32 J32041001A PRESSURE SENSOR 1
33 J1301187 ELBOW FITTING 2
34 J6711028A ELBOW FITTING 1
35 J67081006A MIST_SEPARATOR_ASSY 1
36 J67081003A ELEMENT AIR 1
37 J67111032A MIST FITTING 2
38 J67081002A ELEMENT SEPARATOR 1