FX-3_Instruction_Manual_Rev00_C - 第355页
第1部 基本编 第4章 制作生产程序 4-25 (2) 非矩阵电路板 各电路角度和各电路间的距离(间距)不固定的基板(请参见下页示例)。 以基板位置基准(原点)为基准,分别指定X、Y角度,配置各电路。 因此,即使电路间的间距和角度不同也能个别处理。 电路间距和角度为固定时,可制成矩阵电路板的数据。 图 4-3-3-2-3-2 基板数据 尺寸设置画面(非矩阵电路板) 图 4-3-3-2-3-3 基板数据 电路配置画面(非矩阵电路板)

第1部 基本编 第4章 制作生产程序
4-24
例 1) 矩阵电路板的数据输入示例
以左下方的电路为基准电路,以电路的左下方的角为电路原点时
① 前面基准、L→R 时(外形基准时)
② 前面基准、L→R 时(外形基准时)
③ 后面基准、L→R 时(外形基准时)
④ 后面基准、R→L 时(外形基准时)
基板外形尺寸 X=200 Y=120
定位孔位置 X=0 Y=0
基板设计偏移量 X=5 Y=-5
电路外形尺寸 X=50 Y=30
电路设计偏移量 X=0 Y=0
首电路位置 X=-170 Y=15
电路数量 X=3 Y=2
电路间距 X=60 Y=50
电路原点
基准电路
基板位置基准(原点)
基板设计端点
120
50
30
20
25
60
175
50
基板外形尺寸 X=200 Y=120
定位孔位置 X=0 Y=0
基板设计偏移量 X=-5 Y=-5
电路外形尺寸 X=50 Y=30
电路设计偏移量 X=0 Y=0
首电路位置 X=20 Y=15
电路数量 X=3 Y=2
电路间距 X=60 Y=50
电路原点
基准电路
基板位置基准(原点)
基板设
计端点
50
120
50
30
20
25
60
175
基板外形尺寸 X=200 Y=120
定位孔位置 X=0 Y=0
基板设计偏移量 X=5 Y=5
电路外形尺寸 X=50 Y=30
电路设计偏移量 X=0 Y=0
首电路位置 X=-170 Y=-95
电路数量 X=3 Y=2
电路间距 X=60 Y=50
电路原点
基准电路
基板位置基准(原点)
基板设计端点
50
120
50
30
20
25
60
175
基板外形尺寸 X=200 Y=120
定位孔位置 X=0 Y=0
基板设计偏移量 X=-5 Y=5
电路外形尺寸 X=50 Y=30
电路设计偏移量 X=0 Y=0
首电路位置 X=20 Y=-95
电路数量 X=3 Y=2
电路间距 X=60 Y=50
电路原点
基准电路
基板位置基准(原点)
基板设计
端点
50
120
50
30
20
25
60
175

第1部 基本编 第4章 制作生产程序
4-25
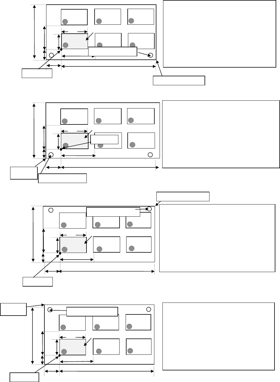
(2) 非矩阵电路板
各电路角度和各电路间的距离(间距)不固定的基板(请参见下页示例)。
以基板位置基准(原点)为基准,分别指定X、Y角度,配置各电路。
因此,即使电路间的间距和角度不同也能个别处理。
电路间距和角度为固定时,可制成矩阵电路板的数据。
图 4-3-3-2-3-2 基板数据 尺寸设置画面(非矩阵电路板)
图 4-3-3-2-3-3 基板数据 电路配置画面(非矩阵电路板)

第1部 基本编 第4章 制作生产程序
4-26
1) 基板外形尺寸
输入包括所有电路在内的基板外形尺寸。
2) 定位孔位置
与单板基板相同,输入从基板位置基准(原点)来看的基准销位置。
3) 基板设计偏移量
与单板基板相同,输入从基板位置基准(原点)来看的基板设计端点的位置。
4) 基板配置
选择“非矩阵电路板”。
5) BOC 种类
请按照与矩阵电路板相同的方法输入。
6) 电路尺寸
输入电路的外形尺寸(包括所有贴片坐标在内的尺寸)。
7) 电路设计偏移量
输入从基准电路的电路原点到基准电路左下角(与基板的流动方向无关,通常恒定)的尺寸。
(使用CAD数据时,电路的角度0°要与CAD数据一致。)
8) 首电路位置、电路数目、电路间距
这些项目在非矩阵电路板中无需设置(不能设置)。
在选择矩阵电路板时才需要设置。
9) BOC 标记位置、标记名、形状
输入从基板位置基准(原点)或电路原点到各BOC标记的中心位置的尺寸。
其它内容,输入方法于与单板基板同。
在“基本设置”中选择“使用基板标记”时,是指从基板位置基准(原点)开始的
尺寸,选择“使用各电路标记”时,则是指从电路原点开始的尺寸。
电路外形
尺寸 X
电路外形尺寸 Y
例)
电路设计偏移量
基准电路