RS-1-Rev01PDFA - 第109页
- 10 4 - NOTE( 注記 ) #0 1....FOR EN(OPTIONAL PARTS) EN 用(オプション部品) REF.NO NOTE PART NO D E S C R I P T I O N 品 名 Qty 1 401-2 8871 IO C ONTROL PC B ASM IO コントロール基板組 1 2 401-8 2247 IO-F BKR SERI AL C ABLE A SM IO − F BKR シ リ…

- 103 -
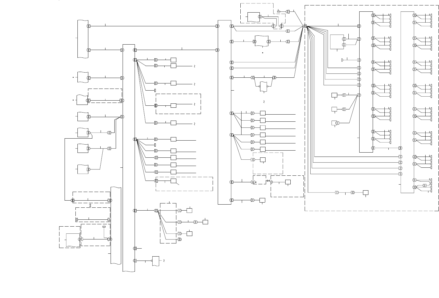
52. SYSTEM DIAGRAM (2)
SYSTEM DIAGRAM(2)
AIR BLOW SV
(CN0607-1)
EB2 CN17
CN2
CN1
EB2 CN1 6
EB2 CN2
CN 0607-1
FEEDER COOL IN G
AIR BLO W SV
RL4
2-3B
CN 16
CN1216
CN1223
RL4
2-2D
1-1A
TB4
TB3
TB2
TB1
TB4
TB3
TB2
TB1
CUTTER S.V
CUTTER CLOSE
SENSOR
CUTTER OPEN
SENSOR
CN2
SV
OPEN
CLOSE
EXT-POW
CN17
CN1
CN2
EB2 CN18
CN1
CN18
CN14
EB2 CN13
CN13
EB2 CN14
EB2 CN12
CN12
CN 11
EB2 CN10
CN 10
EB2 CN11
EB2 CN9
CN9
EB2 CN6
CN6
CN5
EB2 CN4
CN4
EB2 CN5
EB2 CN3
CN3
CN56
CN55
CN54
CN53
ID
EB1 CN18
CN 1 8
CN 1 7
EB1 CN16
CN 1 6
EB1 CN17
EB1 CN15
CN 1 5
CN 1 4
EB1 CN13
CN 1 3
EB1 CN14
EB1 CN12
CN 1 2
C N11
EB1 CN10
CN10
EB1 CN11
EB1 CN9
CN9
CN8
EB1 CN7
CN7
EB1 CN8
EB1 CN6
CN6
CN5
EB1 CN4
CN4
CN27
CN26
CN25
CN24
CN23
CN32
CN31
CN30
CN29
CN28
CN22
CN21
CN1334
FEEDER FLOAT SENSOR REC3
X NEAR
SENSOR
OP CN7
CN1319C
FLUXER
(OP)
(REA R MONITOR)
IP-X 11
TRIG
EB1 CN5
EB1 CN3
CVLOCK
3-1C
3-1D
2-1B
2-3A
1-2B
4-4B
1-2D
3-1A
1-2D
1-2B
1-2A
1-2A
1-1 A
ENCODER
IP -X11_ENC (9 -1 0 )
IP-X11 PCB
E BANK TROLLEY UNIT
CN1340
CN3
ELEC BANK L - SIDE PC B AS M
CN15
CN14
CN13
CN12
CN 11
CN20
CN19
CN18
CN17
CN16
CN05
CN04
CN03
CN02
CN01
CN10
CN09
CN08
CN07
CN06
CN47
CN46
CN45
CN52
CN51
CN50
CN49
CN48
CN37
CN36
CN35
CN34
CN33
CN40
CN39
CN38
CN16
CN1
CN1756
ELEC BANK R-SIDE PCB ASM
CN0421
CN0304
CN4
CN 1301
CN1
CN5
CN1205 CN130 5
CN5
E BANK RE LAY P CB( F)
CN1341
FG
CN1342
CN0015
CN15
CN1315
CN19
CN1319
CN9
CN1309
CN17
CN1317
CN7
CN1307
CN1344 C N1343
CN15
CN B4
POWER SUPPLY UNIT B
CN B4
CN6
CN1335
CN1306
AIR PRESSURE
SENSOR (+ )
CN8
CN1349
CN1308
FEEDER FLOAT SENSOR REC2
FEEDER FLOAT SENSOR EMI1
CN12
CN1333
CN1331
CN1329
CN1312
FEED ER F LO AT SE NS OR EM I3
FEED ER F LO AT SE NS OR EM I2
CN1 1
CN1328
CN1327
CN1325
CN13 11
FEED ER F LO AT SE NS OR RE C1
CN2
CN1
CN3
CN7
CN10
CN1209
CN9
CN1208
CN8
KEY SW
CONSOLE SW(F)
CN1262
CN1261
STOP SW (F)
CN1260
START S W( F)
CN1259
CN1258
CN1263CN1207
EMG SW(F)
CN120 2
CN1201
Y BEAR
CABLES ASM
CN1220
X NEG LMT
SENSOR
CN1230
X POS LMT
SENSOR
CN1224
CN1222
CN1221
CN1246
SIGNAL TOWER
CN1244
COVER LOCK S.V.(F)
CN1243
COVER OPEN SW(F)
CN1242
Y NEAR SENSOR
CN1241
CN1240
CN1239
CN1254
CN1253
FYR CN3
FYL CN3
FX CN3
CN3
YR S ERVO DRIVER
CN3
X SERVO D RIVER
CN0201
EMG
POSITION BOA RD
CN0301
CN 1211
CN3
YL S ERVO DRIVER
CN0017
POWER SUPPLY UNIT B
CN17
CN1
IO CONTROL PCB
CN1203
Y NEG LMT SENSOR
CN 11
97
98
99
100
101
102
103
104
105
106
107
108
109
110
111
12
96
83
84
93
94
95
92
91
90
89
CN41
CN42
CN43
CN44
CN8
EB2 CN7
CN7
EB2 C N 8
88
87
86
85
74
BANK ID PCB ASM
76
75
77
807978
81
47
49
59
58
61
4 5
60
63
62
64 66
70
67
686968696968
71 72
57
145
2 3 115 7
9
11
6 8 10 10
13
16
15
14
SAFETY PCB
17
18
19
20
22
23 25 26 28
21
29 34
30 33 35 37
38
39 40414243
112
45
46
39
48
39
40
52
56
53 55
82
EB1 CN1
(OP)IFS-NX
MPC2F
CN1&CN2
MPC-CAN(F)
5-3B
MPC 1F
44
114
113
(OP)VCS
(OP) TOROLLEY
CN1349
BANK AIR
DOWN SW (F)
(OP) TOROLLEY
CN1334
BANK U P SE NS OR
(ST)
FIX BANK
(ST)
(OP)VCS
IP-X11 _EN C( 5-6)
ENC(9- 10 )
CN0421
(OP)EN
1-1C
CN A11
CN A11
POWER SUPP LY U NIT A
CN1210
CN1349 -1
(OP)VCS
CN2200
4-3A
CN2008
CN8
LIGHT CTRL PC B
50 51
116
117
73
119
120
118
SIGNAL TOWER (OP)
(MIN I SIGNAL TOWER)

- 104 -
NOTE( 注記 ) #01....FOR EN(OPTIONAL PARTS) EN 用(オプション部品)
REF.NO NOTE PART NO D E S C R I P T I O N
品 名
Qty
1 401-28871 IO CONTROL PCB ASM
IO コントロール基板組
1
2 401-82247 IO-F BKR SERIAL CABLE ASM
IO − F BKR シリアルケーブル組
1
3 401-29320 IO-SF SERIAL CABLE ASM
IO − SF シリアルケーブル組
1
4 401-83536 POWER SUPPLY UNIT B ASM
電源ユニット B 組
1
5
#01
401-87824 POWER SUPPLY UNIT B ASM_EN
電源ユニット B 組_ EN
1
6 401-83413 POSITION BOARD
ポジションボード
1
7 401-82224 SF-XY AMP RELAY CABLE ASM
SF − XY アンプ中継ケーブル組
1
8 401-29652 X AXIS DRIVER
X 軸ドライバ
1
9 401-33006 SF RELAY-FX AMP CABLE ASM
SF RELAY − FX アンプケーブル組
1
10 401-29654 Y AXIS DRIVER
Y 軸ドライバ
1
11 401-82823 SF RELAY-FYL AMP CABLE ASM
SF RELAY − FYL アンプケーブル組
1
12 401-82197 BANK CABLE (31_32-EB1 CN18) ASM
バンクケーブル (31_32− EB 1 CN 18)組
1
13 401-82225 IPX X ENC RELAY CABLE ASM
IPX X ENC 中継ケーブル組
1
14 401-90921 IP-X11 SET GEN ASM(RS-1)
IP − X 11 汎用機 セット組図(RS −1)
1
15 401-32991 LIGHT CONTROL PCB ASM
ライトコントロール基板組
1
16 401-90013 CAMERA TRIG CABLE ASM
カメラトリガーケーブル組
1
17 401-28872 SAFETY PCB ASM
セーフティー基板組
1
18 401-86309 F BKR-SF CABLE ASM
F BKR − SF ケーブル組
1
19 401-29020 SF-OPSW RELAY WIRE ASM
SF − OPSW リレーワイヤー組
1
20 401-29025 EMG SW CABLE ASM
EMG スイッチケーブル組
1
21 401-29021 START SW CABLE ASM
スタートスイッチケーブル組
1
22 401-29022 STOP SW CABLE ASM
ストップスイッチケーブル組
1
23 HA-0055200-40 SWITCH
スイッチ
1
24 HA-0055200-30 SWITCH
スイッチ
1
25 HA-0055200-1B SWITCH
スイッチ
1
26 HA-0055200-40 SWITCH
スイッチ
1
27 HA-0055200-30 SWITCH
スイッチ
1
28 HA-0055200-10 SWITCH
スイッチ
1
29 401-29023 CONSOLE SW CABLE ASM
コンソールスイッチケーブル組
1
30 HA-0055200-40 SWITCH
スイッチ
1
31 HA-0055200-30 SWITCH
スイッチ
1
32 HA-0055200-1C SWITCH
スイッチ
1
33 HA-0053400-70 SWITCH
スイッチ
1
34 401-29024 KEY SW CABLE ASM
キースイッチ ケーブル組
1
35 HA-0063800-10 SWITCH
スイッチ
1
36 HA-0055200-20 SWITCH
スイッチ
1
37 HA-0053500-3A SWITCH
スイッチ
1
38 401-82244 SF-YF TOP SENSOR RELAY CABLE ASM
SF − YF トップセンサ中継ケーブル組
1
39 401-65028 XY LMT SENSOR ASM
XY LMT センサ組
1
40 401-29002 NEAR SENSOR CABLE ASM
ニアセンサケーブル組
1
41 400-02254 COVER OPEN SW CABLE ASM
カバーオープンスイッチケーブル組
1
42 401-46405 COVER LOCK SV ASM
カバーロック SV 組
1
43 401-29009 SIGNAL TOWER CABLE ASM
シグナルタワーケーブル組
1
44 401-29010 MINI SIGNAL TOWER CABLE ASM(OP)
ミニシグナルタワーケーブル組
1
45 401-82249 SF-FXY BEAR CABLE ASM
SF − FXY ベアケーブル組
1
46 401-82273 Y BEAR CABLE
Y ベアケーブル
1
47 401-86335 FEEDER AIR BLOW CABLE ASM
フィーダエアブローケーブル組
1
48 401-29001 X LMT RELAY CABLE ASM
X LMT リレーケーブル組
1
49 401-83349 NZL-UP SV CABLE ASM
NZL − UP SV ケーブル組
1
50 401-83535 POWER SUPPLY UNIT A ASM
電源ユニット A 組
1
51
#01
401-87823 POWER SUPPLY UNIT A ASM_EN
電源ユニット A 組_ EN
1
52 401-82223 CN1202 SHORT WIRE ASM
CN 1202 ショートワイヤー組
1
53 HB-0018100-00 RELAY
リレー
1
54 HB-0004800-10 RELAY
リレ− ソケット
1
55 HB-0002100-10 RELAY HOLOER PYC-A1
リレ−保持金具
1
56 401-86333 CUTTER SAFETY CABLE ASM
カッター安全ケーブル組
1
57 401-28876 E BANK RELAY PCB ASM
E バンクリレー基板組
1
58 401-29247 F EBKR FG CABLE ASM
F EBKR FG ケーブル組
1
59 401-82227 EBKR-OUT LOADER SERIAL CABLE ASM
EBKR − OUT ローダシリアルケーブル組
1
60 401-29073 F BKR-EU TOP PWR CABLE ASM
F BKR − EU トップパワーケーブル組
1
61 401-82226 CN B4/B5-CN1341/1441 CABLE ASM
CN B 4/ B 5− CN 1341/1441ケーブル組
1
62 401-84380 CN1307/1407 - CN1344/1444 CABLE ASM
CN 1307/1407 − CN 1344/1444ケーブル組
1
63 401-84106 CN1343/1344 - RL4_5/9 CABLE ASM
CN 1343/1344 − RL 4_5/9ケーブル組
1
64 HB-0018100-00 RELAY
リレー
1
65 HB-0004800-10 RELAY
リレ− ソケット
1
66 HB-0002100-10 RELAY HOLOER PYC-A1
リレ−保持金具
1
67 401-85779 BKR-FD FLOAT E CABLE ASM
BKR − FD フロート E ケーブル組
1
68 401-81501 SEPARATE SENSOR RECEIVER ASM
セパレートセンサ_受光組
1
69 401-81502 SEPARATE SENSOR EMISSION ASM
セパレートセンサ_投光組
1
70 401-82265 BKR-FD FLOATLEFT E CABLE ASM
BKR − FD フロートレフト E ケーブル組
1
71 401-82818 BKR-BANK AIR SW RELAY CABLE ASM
BKR − BANK エアスイッチ中継ケーブル組
1
72 401-82260 F BKR-AIR(P) RELAY CABLE ASM
F BKR − AIR(P) 中継ケーブル組
1
73 401-29071 AIR(P) SENSOR CABLE ASM
エア(P) センサケーブル組
1
74 401-82228 E BANK SERIAL CABLE ASM
E バンクシリアルケーブル組
1
75 401-69473 BANK ID PCB (RF) ASM
バンク ID 基板(RF)組
1
76 401-82213 BANK CABLE (IFS-NX) ASM
バンクケーブル (IFS − NX)組
1
77 401-82211 BANK CABLE (EXT-POW) ASM
バンクケーブル (EXT − POW)組
1
78 400-84835 CUT OPEN SENS ASM
カッターオープンセンサ組
1
79 400-84839 CUT CLOSE SENS ASM
カッタークローズセンサ組
1
80 400-84836 CUT SV CABLE ASM
カッター SV ケーブル組
1
81 401-82212 E BANK PCB-E CUTTER IF CABLE ASM
E バンク PCB − E カッター IF ケーブル組
1
82 401-83784 ELEC BANK R-SIDE PCB ASM
ELEC バンク R − SIDE 基板組
1
83 401-82198 BANK CABLE (33_34-EB2 CN3) ASM
バンクケーブル (33_34− EB 2 CN 3)組
1
84 401-82199 BANK CABLE (35_36-EB2 CN4) ASM
バンクケーブル (35_36− EB 2 CN 4)組
1
85 401-82200 BANK CABLE (37_38-EB2 CN5) ASM
バンクケーブル (37_38− EB 2 CN 5)組
1
86 401-82201 BANK CABLE (39_40-EB2 CN6) ASM
バンクケーブル (39_40− EB 2 CN 6)組
1
87 401-82202 BANK CABLE (41_42-EB2 CN7) ASM
バンクケーブル (41_42− EB 2 CN 7)組
1
88 401-82203 BANK CABLE (43_44-EB2 CN8) ASM
バンクケーブル (43_44− EB 2 CN 8)組
1
89 401-82204 BANK CABLE (45_46-EB2 CN9) ASM
バンクケーブル (45_46− EB 2 CN 9)組
1
90 401-82205 BANK CABLE (47_48-EB2 CN10) ASM
バンクケーブル (47_48− EB 2 CN 10)組
1
91 401-82206 BANK CABLE (49_50-EB2 CN11) ASM
バンクケーブル (49_50− EB 2 CN 11)組
1
92 401-82207 BANK CABLE (51_52-EB2 CN12) ASM
バンクケーブル (51_52− EB 2 CN 12)組
1
93 401-82208 BANK CABLE (53_54-EB2 CN13) ASM
バンクケーブル (53_54− EB 2 CN 13)組
1
94 401-82209 BANK CABLE (55_56-EB2 CN14) ASM
バンクケーブル (55_56− EB 2 CN 14)組
1
95 401-82210 CAN JAMPER CABLE ASM
CAN ジャンパーケーブル組
1
96 401-83783 ELEC BANK L-SIDE PCB ASM
ELEC バンク L − SIDE 基板組
1
97 401-82182 BANK CABLE (1_2-EB1 CN3) ASM
バンクケーブル (1_2− EB 1 CN 3)組
1
98 401-82183 BANK CABLE (3_4-EB1 CN4) ASM
バンクケーブル (3_4− EB 1 CN 4)組
1
99 401-82184 BANK CABLE (5_6-EB1 CN5) ASM
バンクケーブル (5_6− EB 1 CN 5)組
1
100 401-82185 BANK CABLE (7_8-EB1 CN6) ASM
バンクケーブル (7_8− EB 1 CN 6)組
1
101 401-82186 BANK CABLE (9_10-EB1 CN7) ASM
バンクケーブル (9_10− EB 1 CN 7)組
1
102 401-82187 BANK CABLE (11_12-EB1 CN8) ASM
バンクケーブル (11_12− EB 1 CN 8)組
1
103 401-82188 BANK CABLE (13_14-EB1 CN9) ASM
バンクケーブル (13_14− EB 1 CN 9)組
1
104 401-82189 BANK CABLE (15_16-EB1 CN10) ASM
バンクケーブル (15_16− EB 1 CN 10)組
1
105 401-82190 BANK CABLE (17_18-EB1 CN11) ASM
バンクケーブル (17_18− EB 1 CN 11)組
1
106 401-82191 BANK CABLE (19_20-EB1 CN12) ASM
バンクケーブル (19_20− EB 1 CN 12)組
1
107 401-82192 BANK CABLE (21_22-EB1 CN13) ASM
バンクケーブル (21_22− EB 1 CN 13)組
1
108 401-82193 BANK CABLE (23_24-EB1 CN14) ASM
バンクケーブル (23_24− EB 1 CN 14)組
1
109 401-82194 BANK CABLE (25_26-EB1 CN15) ASM
バンクケーブル (25_26− EB 1 CN 15)組
1
110 401-82195 BANK CABLE (27_28-EB1 CN16) ASM
バンクケーブル (27_28− EB 1 CN 16)組
1
111 401-82196 BANK CABLE (29_30-EB1 CN17) ASM
バンクケーブル (29_30− EB 1 CN 17)組
1
112 HE-0005700-00 INDICATOR LAMP
ランプ
1
113 401-69048 MPC-CAN
MPC − CAN
1
114 401-87771 MPC CABLE ASM(RS-1)
MPC ケーブル組(RS −1)
1
115 401-29011 EU TOP-SF PWR CABLE ASM
EU TOP − SF 電源ケーブル組
1
116
#01
401-88157 EU BOTTOM-SF EN CABLE ASM
EU BOTTOM − SF EN ケーブル組
1
117 401-90012 IPX X-ENC RELAY CABLE ASM
IPX X − ENC 中継ケーブル組
1
118 401-29070 BANK UP SENSOR CABLE ASM
バンクアップセンサケーブル組
1
119 401-29069 BKR-BANK AIR SW CABLE ASM
BKR − BANK エアスイッチケーブル組
1
120 PV-0151250-00 MANUAL VALVE
マニュアル バルブ
1

- 105 -
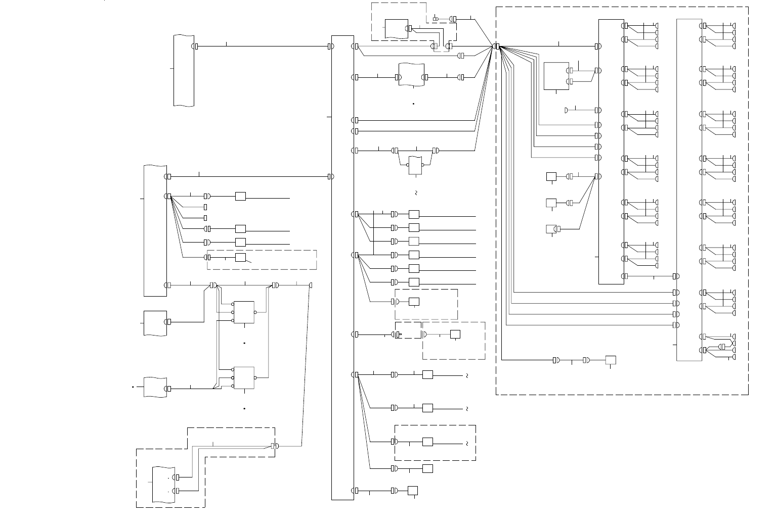
53. SYSTEM DIAGRAM (3)
SYSTEM DIAGRAM(3)
34
31
32
20
1
2
2-1D
CN1342
(OP)
(MINI SIGNAL TOWER)
MTS IF
MTS IF-1
MTS IF-2 MTS IF
MTS I/F
RL6
RL5
3-3A
2-3A
CN0010
POWER SUPPLY UNIT B
CN10
CN1215
CN15
4-2A
CN1023
CN23
CONVEYOR PCB (R)
RL4
CN1334
1-1A
CN7
CN1407
CN14 44 CN144 3
FEEDER FLOAT SENSOR REC3
FEEDER FLOAT SENSOR REC2
FEEDER FLOAT SENSOR EMI1
FEEDER FLOAT SENSOR EMI3
FEEDER FLOAT SENSOR EMI2
FEEDER FLOAT SENSOR REC1
OP CN7
CN1419C
CVLOCK
COVER LOCK S.V.(R)
CN1251
4-1C
3-1D
4-1A
2-1A
(OP)
(REAR MONITOR)
CN1440
CN0308
CN8
CN1405
CN5
CN6
CN1206
CN4
CN14 48
CN1447
CN14 46
CN14 45
CN1404
EMG SW(R)
CN1401
CN1
E BANK RELAY PCB(R)
CN14 41
FG
CN1442
CN0012
CN15
CN1415
CN19
CN1419
CN9
CN1409
CN17
CN1417
CN12
CN B5
POWER SUPPLY UNIT B
CN5
CN6
CN14 35
CN1406
AIR PRESSURE
SENSOR(-)
CN8
CN1408
CN12
CN13 33
CN13 31
CN13 29
CN1412
CN11
CN13 28
CN13 27
CN13 25
CN1411
CN4
CN1252
COVER OPEN SW(R)
CN1250
CN1 249
CN1 248
CN1 247CN1204
Y POS LMT1 SENSOR(R)
SAFETY PCB
IO CONTROL PCB
EB1 CN1
60
24
91
59
56 57 58
55
53
54
BANK ID PCB ASM
52
63
64
65
66
EB2 CN8
CN7
EB2 CN7
CN8
CN44
CN43
CN42
CN41
67
68
69
70
73
72
71
62
61
74
90
89
88
87
86
85
84
83
82
81
80
79
78
77
76
75
ELEC BANK R-SIDE PCB A SM
CN1756
CN1
CN16
CN38
CN39
CN 40
CN33
CN34
CN35
CN36
CN37
CN48
CN49
CN 50
CN51
CN52
CN45
CN46
CN47
CN06
CN07
CN08
CN09
CN10
CN01
CN02
CN03
CN04
CN05
CN16
CN17
CN18
CN19
CN20
CN11
CN12
CN13
CN14
CN15
ELEC BANK L-SIDE P CB ASM
CN3
E BANK TROLLEY UNIT
EB1 CN3
EB1 CN5
FLUXER
CN21
CN22
CN28
CN29
CN30
CN31
CN32
CN23
CN24
CN25
CN26
CN27
CN4
EB1 CN4
CN5
CN6
EB1 CN6
EB1 CN8
CN7
EB1 CN7
CN8
CN9
EB1 CN9
EB1 CN 11
CN10
EB1 CN10
CN11
CN12
EB1 CN12
EB1 CN14
CN13
EB1 CN13
CN14
CN15
EB1 CN15
EB1 CN17
CN16
EB1 CN16
CN17
CN18
EB1 CN18
ID
CN53
CN54
CN55
CN56
CN3
EB2 CN3
EB2 CN5
CN4
EB2 CN 4
CN5
CN6
EB2 CN6
CN9
EB2 CN9
EB2 CN11
CN10
EB2 CN10
CN11
CN12
EB2 CN12
EB2 CN14
CN13
EB2 CN13
CN14
CN18 CN1
EB2 CN18
CN2
CN1
CN17
EXT-POW
CLOSE
OPEN
SV
CN2
CUTTER OPEN
SENSOR
CUTTER CLOSE
SENSOR
CUTTER S.V
TB1
TB2
TB3
TB4
TB1
TB2
TB3
TB4
FEEDER COOLING
AIR BLOW SV
CN0607-1
EB2 CN2
EB2 CN16
CN1
CN2
EB2 CN17
AIR BLOW SV
(CN0607-1)
22
21
27
16 17
25
26
23
28 30
35
3333323332
36
37 41
START SW(R)
STOP SW(R)
38 40 42 44
45
46
49
CONSOLE S W( R)
96
50
51
3
4
5
6 7 8
92
10
11
12
13
16 17
97
18 1914 15
(OP) IFS-NX
CN4
RFID CH 4
5-3A
3-3A
CN3
MPC-CAN(R)
RFID CH 3
MPC2R
CN1&CN2
MPC-CAN(R)
3-1D
MPC1R
IS
1-1A
95
93
9
94
93
(OP) TOROLLEY
CN1349
BA N K A I R
DO WN SW (R)
(OP) TOROLLEY
CN1334
BANK UP SEN SO R
(ST)
FIX BA NK
CN1349- 1
CN1349
99
100
98
SIGNAL TOWER
(OP) IFS-NX