JM-100_维修调整要领书 - 第110页
维修调整要领书 5- 12 5- 9 支撑台原点传感器( BU 原点传感器)的更换 1 ) 从三传感器架卸下传感器 。 2 ) 把传感器和传感器配件之间的距离调整为 1.0 ~ 1.9 (目标是 1.5mm )。 图 5 -9 - 1 BU 原点传感器 40136833 「 BU_SENSOR_BRACKET 」 40129042 「 AWC/ BU ORG SENSOR CABLE ASM 」 SM4860801SC

维修调整要领书
5-11
5-8
止动器缸筒的更换
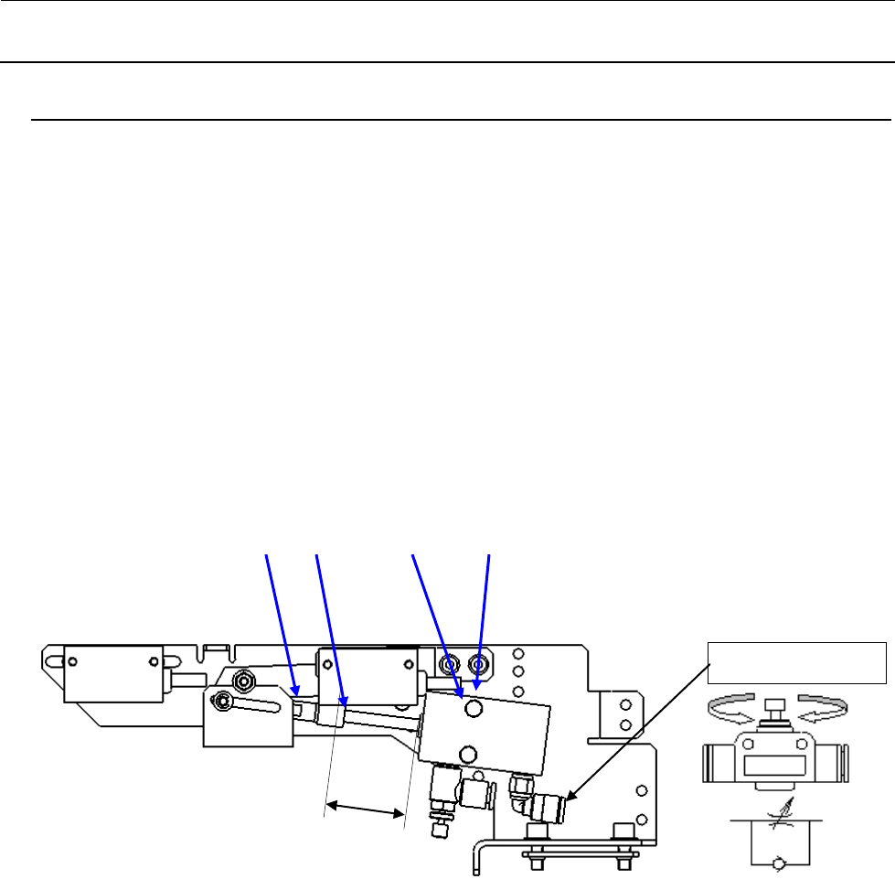
1) 卸下④的六角螺母。
2) 拧下②缸筒固定螺丝。
3) 转动①缸筒的轴部,从③止动器插头卸下缸筒①。
4) 请按照(3)~(1)的顺序进行组装。
此时,请注意①缸筒和止动器架的长孔应该在一条直线上,动作顺畅。
从①缸筒的端面到③止动器插头的端面的距离如下图所示那样安装。
5) 调整速度控制器。
A 侧(安装在缸筒) 从全闭开 1 圈。
B 侧 从全闭开 2.5 圈。
6) 组装后,接入空气(0.50Mpa),确认动作是否顺畅。
图 5-8-1
B 侧的速度控制器
27±0.2mm
② ①
③ ④

维修调整要领书
5-12
5-9
支撑台原点传感器(BU原点传感器)的更换
1) 从三传感器架卸下传感器。
2) 把传感器和传感器配件之间的距离调整为 1.0~1.9(目标是 1.5mm)。
图 5-9-1 BU 原点传感器
40136833「BU_SENSOR_BRACKET」
40129042「AWC/BU ORG SENSOR CABLE ASM」
SM4860801SC

维修调整要领书
5-13
5-10
支撑台马达的更换(BU马达的更换)
1) 按照以下的程序卸下支撑台。
1. 把传送宽度调整到最大。
2. 请拆下②支撑台定位螺丝(15 个),卸下①支撑台。
※ 处理滚珠螺杆时,请注意不要做把轴拔出之类的事。
内部的滚珠一出来就不能再使用了。
2) 请松开③编码器组件定位螺丝,将编码器组件朝箭头方向移动,使駆动支撑台滚珠螺杆用的同步
皮带放松张力。
图 5-10-2
3) 请松开④定位螺丝,把支撑台电动机组件连同转矩架组件一
起取出。
4) 请拆下⑤电动机固定螺丝,把电动机从托架上卸下。
5)拧松⑥固定螺丝,从马达轴部卸下转矩架组件。
6)请按照(4)~(1)的程序进行组装。
组装时,请进行以下的调整。
转矩架和支撑台马达的间隙调整
支撑台驱动用同步皮带的张力调整
支撑台的平面调整
支撑台偏差值
③
④
图 5-10-3
⑤
⑥
②
②
②
②
②
②
①
图 5-10-1