SI-F209_Manual(J)JPG_rev1 - 第201页
電源ブロック図 CDF-20201-01 電源ブロック図 SHEET 1/1 FLOPPY DISK DRIVE TOUCH P ANEL CONTROL BOARD POWER UNIT (Refer:CDF-20301) POWER ON/OFF CONTROL BOARD 2 BA T PW-OFF CN6 CN4 PW-SIG PW-5 CN3 PW-PNL PW-ACIN PRN-AC PC-UNIT assembly G E…

全体図
CDF-20101-01
全体図
SHEET
1/1
AC Servo Motor
Conveyor Adjustment Motor
Conveyor Ejector Motor
C Head Motor
Transfer Conveyor
LED Illumination
Serial I/O
Cassette I/F
32mm Cassette, stick
Parts Conveyor
(Option)
DRIVER UNITSERVO I/F UNIT
SERVO MOTOR BLOCK
AC & DC Power
AC200V
Servo Motor Control
General I/O Control
Camera Control
Safety Interlock
Control
Image Processing
Control
Man Machine I/F
Control
Each Block
AC Power
Each Block
I/O UNIT
I/O UNIT BLOCK
POWER UNIT
POWER SUPPLY BLOCK
PC UNIT
DRIVER UNIT
Main Console
Handy Console
Touch Panel Display
MAN MACHINE I/F BLOCKPC UNIT BLOCK
Image Processing
IMAGE PROCESSING BLOCK

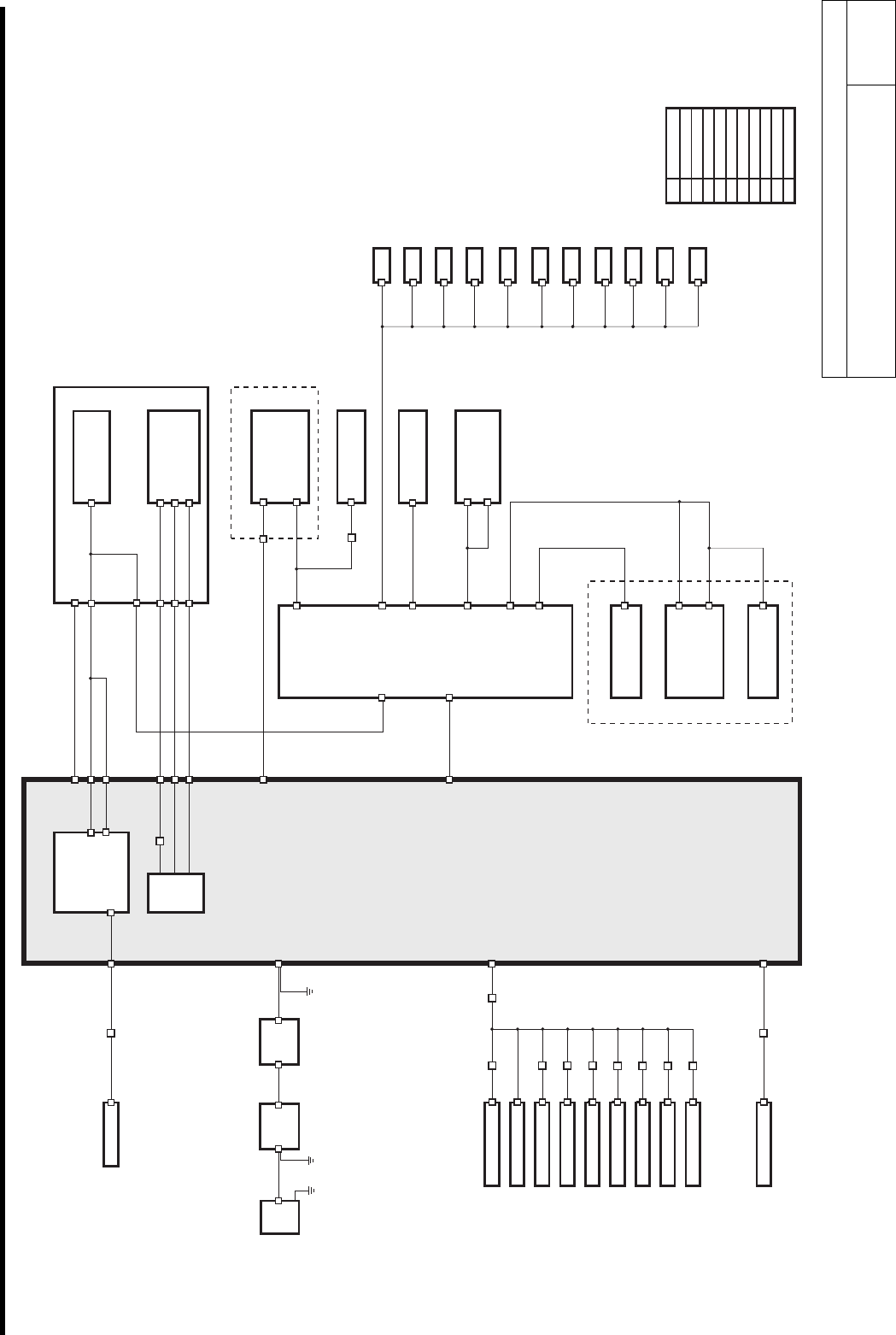
電源ブロック図
CDF-20201-01
電源ブロック図
SHEET
1/1
FLOPPY DISK DRIVE
TOUCH PANEL
CONTROL BOARD
POWER UNIT
(Refer:CDF-20301)
POWER ON/OFF
CONTROL BOARD 2
BAT
PW-OFF
CN6
CN4
PW-SIG
PW-5
CN3
PW-PNL
PW-ACIN
PRN-AC
PC-UNIT assembly
G
E
PW-SW
PW-SWITCH
FG
FG
FG
TB1 NF
MB
PRINTER ADAPTER
FAN-F
FAN-AC
TB2
PC-UNIT
DRIVER UNIT (Refer:CDF-20204)
PW-1 PC-ACIN
DV-10
DV-4
DV-8
A
1-791-233
REF
CABLE PARTS NO.
B
1-792-372
C
1-829-512
D
1-829-478
E
1-791-241
F
1-829-477
G
1-829-441
H
1-829-507
J
1-829-506
K
1-829-511
EMG I/L BOARD
(Refer:CDF-20401)
I/O UNIT
DV-7
CONVEYOR CONTROL BOARD
(Refer:CDF-20402)
LED CONTROL BOARD
(Refer:CDF-20403)
DV-1
TB2
TB1
TB1
DW7 (OPTION)
TB1
TB1
TB1
TB1
TB1
TB1
TB1
TB1
TB1
TB1
TB1
DW3
DR2
DR7 (OPTION)
DW6 (OPTION)
DR8 (OPTION)
DW2
DR3
DR5 (OPTION)
DR1
DW1
HANDY CONSOLE CONTROL BOARD
(Refer:CDF-20602)
TB2
DV-2 TB1
TB1
ATX POWER
TRAY UNIT (Refer:CDF-20208)
PW-12V
LCD12V
H
CN901
FAN-R1
FAN-R2
FAN-R3
FAN-R4
FAN-U1
FAN-U2
FAN-AC
FAN-AC
FAN-AC
FAN-AC
FAN-AC
FAN-U3
FAN-AC
A
PW-2 DV-ACIN
PC-PSW
PSW
CN15
PC-24V 24VIN
RAS BOARD
F
BAT
PW-BAT
PC-BAT BAT
D
PW-CTL2
PW-3 TB1
PC-CTL2 CTL2
C
B
PW-CTL1
PC-CTL1 CTL1
K
J
LCD I/F BOARD
TRAY I/F BOARD
DV-6
CN17
TY-ACIN
TPL5V

I/O ユニット周辺ブロック図
CDF-20202-01
I/O ユニット周辺ブロック図
SHEET
1/2
CABLE
CONDUIT
EMG SW10
(FRONT - RIGHT)
EMG SW11
(FRONT - LEFT)
EMG SW13
(REAR - LEFT)
EXT-EMG
MAIN CONTROLLER
ERROR
RIGHT MACHINE
I/F EMG-EMG
TX
RX
RAS BOARD
SDIOM-ISA BOARD
PC UNIT
SERVO I/F UNIT
DRIVER UNIT
(Refer:CDF-20204)
DV-1
DV-7
DV-8
(DC+5V)
(+/-12V)
(+24V)
(DC+24V)
(DC+24V)
DW7
(OPTION)
DR8
(OPTION)
DW3 DR1DR5
(OPTION)
DR3 DW1
DW6
(OPTION)
DR7
(OPTION)
DR2 DW2
CN2 CN1
TB1
TB1
CN33
(I/O IN)
CN1
CN2
CN4
CN16
CN5
CN14
CN15
CN34
(I/O OUT)
CN6
CN7
CN8
CN29
CN30
CN31
I/O UNIT
EMG I/L BOARD
(Refer:CDF-20401)
CN2
(I/O OUT)
LED CONTROL BOARD
(Refer:CDF-20403)
CN1 (I/O IN)
CN16 (I/O OUT)
TB-1
CN3
CN5
CN7
CN9
CN15
CN16
CN4
CN6
CN8
CN17
LED-C1 LED-C2 LED-C3
FIX
CN1
ILLUMINATION I/F BOX1
ILLUMINATION I/F BOX2
FIXED CAMERA (OPTION)
R-I/FN
L-I/FN
PATO
BZ (OPTION)
HANDY CONSOLE
CONTROL BOARD
(Refer:CDF-20602)
SY-EX BOARD
SERVO
CONTROLLER
ERROR
(Refer:CDF-20501)
CN2
CN9
H/C EMG (FRONT)
H/C EMG (REAR)
CN13
CN11
I/F-R
I/F-L
SIGNAL TOWER
C
D
F
P
CN13
U
A
LEFT MACHINE
I/F EMG-EMG
N
M
FRONT DOOR SW
CN17
QAK
AL
30
30A
30
41
AP
33
FRONT CART CHANGE
DOOR SW
V
W
AM
AN
X
G
TRAY I/F BOARD
CN36
CN43
R
CN12
CN14
E
AA
H
J
DV-EMG2
SY-IF2 BOARD
(Refer:CDF-20502)
CN2
CN9
CN10
B
A
1-791-397
REF
CABLE PARTS NO.
B
1-829-447
C
1-791-303
D
1-791-305
E
1-792-333
F
1-792-292
G
1-791-430
H 1-791-311
J
1-791-312
K
1-829-455
L
1-791-301
M
1-792-154
Q
1-792-155
R
1-791-313
S
1-791-315
T
1-792-375
U
1-791-319
V
1-829-491
W
1-791-321
X
1-791-323
Y
1-791-326
Z
1-791-329
AA
1-829-442
AB
1-791-788
P
AD
1-824-711
AE
1-829-556
AF
1-824-716
AG
1-829-557
1-757-213
1-757-146
AC
1-792-376
AK
AL
1-792-653
(OPTION)
AM
1-792-743
(CE OPTION)
AN
1-792-744
(CE OPTION)
1-791-325
(L R:OPTION)
1-791-328
(L R:OPTION)
AJ
N
AH
1-792-377
AF
AG
AH
S
L
R-I/FN
L-I/FN
DS-F
10
11
13
ALM
CN21
T
INTERLOCK SW
CN28
CARTRIDGE CHANGER
DOOR SW (OPTION)
CN20
CN37
DV-EMG1
PULSE DRIVER
ERROR
SERVO DRIVER
ERROR
CONVEYOR CONTROL BOARD
(Refer:CDF-20402)
CN1
(I/O IN)
TB2
TB1
(DC+5V)
(+/-12V)
(DC+24V)
CN6
CN7
CN10
CN11
CN14
CN15
CN8
CN9
CN12
CN13
CN16
CN17
DRIVER 1
DRIVER 6
DRIVER 4
DRIVER 2
DRIVER 5
DRIVER 3
CN1
CN1
CN1
CN1
CN1
CN1
CN2
CN2
CN2
CN2
CN2
CN2
CN3
CN3
CN3
CN3
CN3
CN3
CV-1
CV-5
CV-2
CV-4
CV-6
CV-3
CONVEYOR
MOTOR1
CONVEYOR
MOTOR6
CONVEYOR
MOTOR4
CONVEYOR
MOTOR2
CONVEYOR
MOTOR5
CONVEYOR
MOTOR3
CONVEYOR MOTOR DRIVER
AB
AC
AB
AC
AB
AC
AB
AC
AD
AE
AD
AE
Z
Y
K
EXTERNAL I/L CN19
AJ
START I/L (OPTION) CN25
M
M
M
M
M
M
AP
1-823-388
(OPTION)
CN15 (I/O IN)(I/O OUT) CN2
TRAY UNIT (Refer:CDF-20901)
X FLAT RBT
CABLE
Y CABLE
CONDUIT