SI-F209_Manual(J)JPG_rev1 - 第225页
H 軸サーボドライバー周辺回路図 CDF-20506-01 H 軸サー ボドライバー周辺回路 図 SHEET 1/1 CP5 MC1 PS1 L N FG + - CR2 PS5 L N + - SV-E2 1 2 3 CR2 3 4 6 7 8 9 2 3 24 1 2 3 4 5 6 7 8 ALM + ALM - + 24V IN P- OT / DE C /SO 2 + /SO 2 - L1C L2C L1 L2 B1 B2 -…

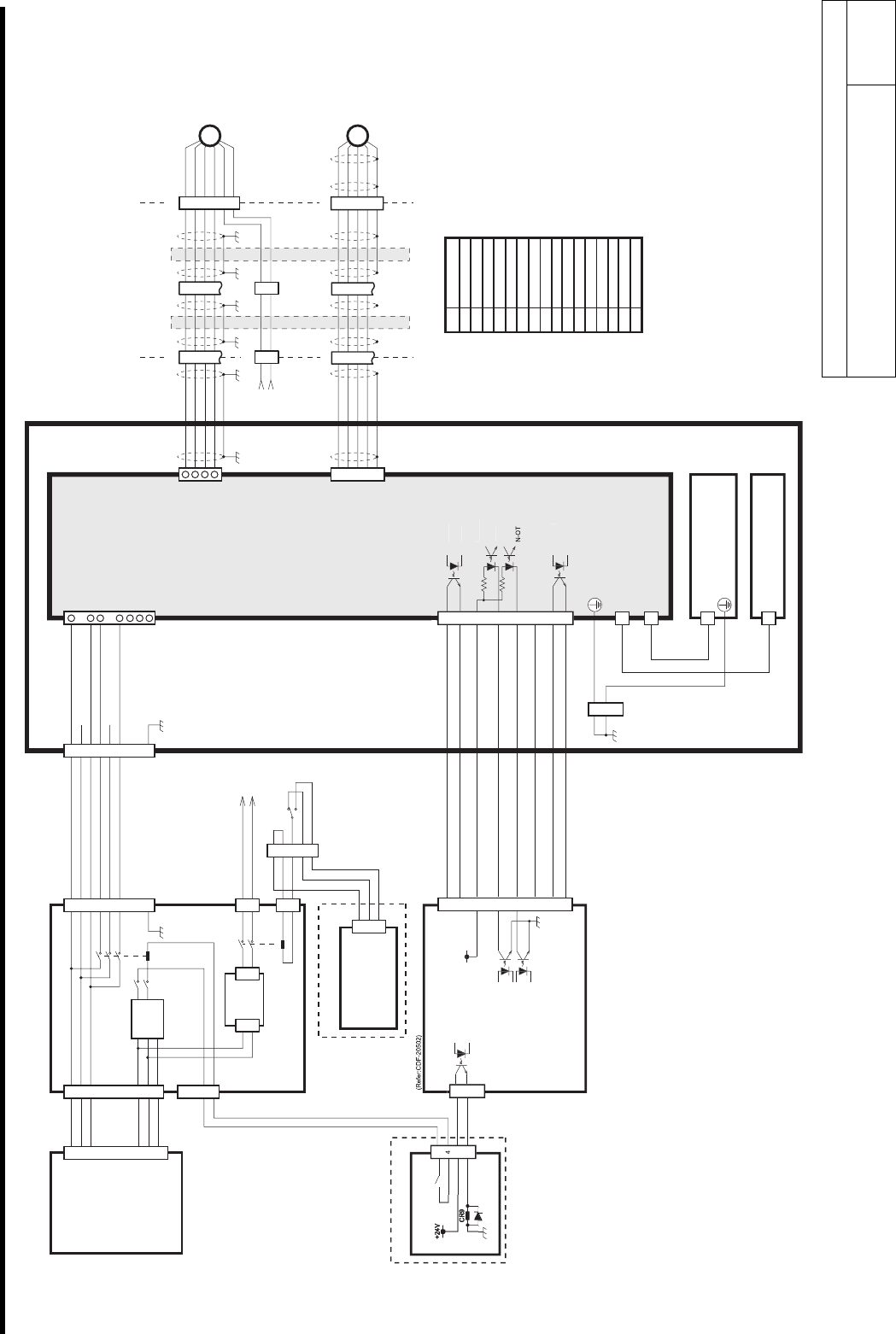
Y 軸サーボドライバー周辺回路図
CDF-20505-01
Y 軸サーボドライバー周辺回路図
SHEET
1/1
CP5
MC1
PS1
L
N
FG
+
-
3
4
6
7
8
9
2
3
24
1
2
3
4
5
6
7
8
ALM +
ALM -
+
24V IN
P-
OT
N-
OT
/
DE
C
/SO2
+
/SO
2
-
L1C
L2C
L1
L2
L3
B1
B2
B3
+1
+2
SV-YP
501
502
503
504
511
512
DRV-Y
SGDS-08A12A
DRV-H (Refer:CDF-20506)
1
2
5
6
FG
CN2 SV-Y2
PG5V
PG0V
PS
*PS
U
V
W
SV-YM
SERVO UNIT
(Refer:CDF-20203)
DRIVER UNIT
(Refer:CDF-20204)
DV-ACOUT1
1
2
3
4
5
6
7
8
9
POWER UNIT
(Refer:CDF-20301)
PW-2
1
2
3
4
5
6
DV-ACIN
1
2
3
4
5
6
DV-EMG1
1
2
3
4
1
2
3
4
5
6
7
8
9
SV-ACIN1
500
501
502
503
504
505
IF2 LS BOARD
(Refer:CDF-20502)
SI-2 CN2
1
2
3
S
ERV
O
ALARM
C
N1
1
LB-11
S
V-Y1
C
N1
SV-Y6A CN6A
SV-Y6B CN6B
SV-H6A CN6A
DRV-X (Refer:CDF-20504)
SV-X6B CN6B
K
G
H
H
L
J
Y ENCODER
1
2
3
4
5
Y MOTOR
M
N
E
M
A 1-791-233
REF CABLE PARTS NO.
B 1-824-460
C 1-829-455
D 1-829-658
E
F
1- -
G
1- -
H
1-829-600
J
1-792-262
K
1-829-655
L
1-792-268
1-829-652
M
1-824-763-11
N
1-824-761-11
A B
D
E
F
M1 YM2 YM
E1 YE2 YE
X FLAT
RBT CABLE
1st CONNECTION
PANEL
2nd CONNECTION
PANEL
1
2
3
4
1
2
3
4
1
2
3
4
1
2
3
4
5
1
2
3
4
JEPMC-W6002-A5 (YASKAWA)
JEPMC-W6002-A5
(YASKAWA)
I/O UNIT
EMG I/L BOARD
(Refer:CDF-20401)
C
N
9
D
9
CR3
8
3
1
2
C
SV-E1
2
1
3

H 軸サーボドライバー周辺回路図
CDF-20506-01
H 軸サーボドライバー周辺回路図
SHEET
1/1
CP5
MC1
PS1
L
N
FG
+
-
CR2
PS5
L
N
+
-
SV-E2
1
2
3
CR2
3
4
6
7
8
9
2
3
24
1
2
3
4
5
6
7
8
ALM +
ALM -
+
24V IN
P-
OT
/
DE
C
/SO
2
+
/SO
2
-
L1C
L2C
L1
L2
B1
B2
-
SV-HP
500
502
503
505
DRV-H
SGDS-02A12A
DRV-FF (Refer:CDF-20507)
1
2
5
6
FG
CN2 SV-H2
PG5V
PG0V
PS
*PS
U
V
W
SV-HM
SERVO UNIT
(Refer:CDF-20203)
DRIVER UNIT
(Refer:CDF-20204)
DV-ACOUT1
1
2
3
4
5
6
7
8
9
POWER UNIT
(Refer:CDF-20301)
PW-2
1
2
3
4
5
6
DV-ACIN
1
2
3
4
5
6
DV-EMG1
1
2
3
4
1
2
3
4
5
6
7
8
9
SV-ACIN1
500
501
502
503
504
505
IF2 LS BOARD
SI-2 CN2
1
2
3
S
ERV
O
ALARM
C
N1
2
LB-12
S
V-H1
C
N
1
SV-H6A CN6A
SV-H6B CN6B
SV-FF6A CN6A
DRV-Y (Refer:CDF-20505)
SV-Y6B CN6B
K
G
H
H
L
J
H ENCODER
1
2
3
4
5
H MOTOR
Q
R
E
M
A 1-791-233
REF CABLE PARTS NO.
B 1-829-460
C 1-829-455
D 1-829-659
E
F
1- -
G
1- -
H
1-829-600
J
1-829-601
K
1-829-656
L
1-829-602
1-829-653
M
N
1-792-281
P
1-792-282
Q
1-829-678-11
R
1-824-761-11
1-792-280
A B
D
E
F
M2
I/O UNIT
EMG I/L BOARD
(Refer:CDF-20401)
C
N
9
D
9
C
R
38
3
1
2
C
M4 HM
E2 E4 HE
X FLAT
RBT CABLE
Y CABLE
CONDUIT
1st CONNECTION
PANEL
3rd CONNECTION
PANEL
1
2
3
4
1
2
3
4
1
2
3
4
5
6
HJ
BK1 BK2
1
2
1
2
1
2
3
4
1
2
3
4
JEPMC-W6002-A5 (YASKAWA)
JEPMC-W6002-A5
(YASKAWA)
CN2
1
3
3
2
1
2
DV11-1
DV11-2
DV11-1
DV11-2
1
2
DV-11
DV-12
SERVO I/F UNIT
SY-EX BOARD
(Refer:CDF-20501)
CN16 EX16
1
2
3
1
2
3
4
5
BKSW
N
P
M
SW1

FF 軸サーボドライバー周辺回路図
CDF-20507-01
FF 軸サーボドライバー周辺回路図
SHEET
1/1
CP5
MC1
PS1
L
N
FG
+
-
3
4
6
7
8
9
2
3
2
4
1
2
3
4
5
6
7
8
ALM +
ALM -
+
24V IN
P-
OT
N-
OT
/
DE
C
/SO
2
+
/SO
2
-
L1C
L2C
L1
L2
B1
B2
-
SV-FFP
500
501
503
505
DRV-FF
SGDS-04A12A
1
2
5
6
FG
CN2 SV-FF2
PG5V
PG0V
PS
*PS
U
V
W
SV-FFM
SERVO UNIT
(Refer:CDF-20203)
DRIVER UNIT
(Refer:CDF-20204)
DV-ACOUT1
1
2
3
4
5
6
7
8
9
POWER UNIT
(Refer:CDF-20301)
PW-2
1
2
3
4
5
6
DV-ACIN
1
2
3
4
5
6
DV-EMG1
1
2
3
4
1
2
3
4
5
6
7
8
9
SV-ACIN1
500
501
502
503
504
505
IF2 LS BOARD
(Refer:CDF-20502)
1
2
3
S
ERV
O
ALARM
C
N1
3
LB-13
S
V-FF1
C
N
1
SV-FF6A CN6A
SV-FF6B CN6B
DRV-H (Refer:CDF-20506)
SV-H6B CN6B
K
G
H
H
L
J
FF ENCODER
1
2
3
4
5
FF MOTOR
M
N
E
M
A 1-791-233
REF CABLE PARTS NO.
B 1- 829-460
C 1-829-455
D 1-829-660
E
F
1- -
G
1- -
H
1-829-600
J
1-792-263
K
1-829-655
L
1-792-269
M
1-824-762-11
N
1-824-761-11
1-829-652
A B
D
E
F
M1 FFM2 FFM
E1 FFE2 FFE
X FLAT
RBT CABLE
1st CONNECTION
PANEL
2nd CONNECTION
PANEL
5
6
7
8
9
1
2
3
4
1
2
3
4
1
2
3
4
5
5
6
7
8
9
JEPMC-W6002-A5 (YASKAWA)
I/O UNIT
EMG I/L BOARD
(Refer:CDF-20401)
C
N
9
D
9
C
R
38
3
1
2
C
SV-E2
2
1
3