JUKI-FX-1_1R操作手册.pdf - 第148页
第 4 章 生产程序编辑 Rev03 2) 多电路非矩阵板 是指各电路的角度和各电路间的距离(间距)不固定的基板(参见下页举例)。 以基板原点为基准,分别指定各电路的每个 X,Y,角度,因此,即使电路间的间距、角度不同也 可以个别处理。当然,通过指定固定的电路间距和角度,也可制作多电路矩阵板数据。 图 4-3- 3-5 基板数据 尺寸设置画面(多 电路非矩阵板) 图 4-3- 3-6 基板数据 电路配置画面(非 矩阵电路板) 4-22

第 4 章 生产程序编辑 Rev03
例 1)多电路矩阵板的数据输入示例
以左下的电路作为基准电路、以电路的左下角作为电路原点时:
①前侧基准、左→右时(外形基准)
120 50
50 30
20 60
25 175
②前侧基准、右→左(外形基准)
120 50
50 30
20 60
25 175
③后侧基准、左→右(外形基准)
120 50
50 30
20 60
25 175
④后侧基准、右→左(外形基准)
120 50
50 30
20 60
25 175
基板外形尺寸 X=200 Y=120
定位孔位置 X=* Y=*
基板设计偏移量 X=0 Y=0
电路外形尺寸 X=50 Y=30
电路设计偏移量 X=0 Y=0
首电路位置 X=-175 Y=20
电路数目 X=3 Y=2
电路间距 X=60 Y=50
基准电路
基板原点
电路原点
基板设计端点
基板外形尺寸 X=200 Y=120
定位孔位置 X=* Y=*
基板设计偏移量 X=0 Y=0
基准电路
电路外形尺寸 X=50 Y=30
电路设计偏移量 X=0 Y=0
首电路位置 X=25 Y=20
电路数目 X=3 Y=2
电路间距 X=60 Y=50
电路原点
基板设计
端点
基板原点
基板设计端点
基板外形尺寸 X=200 Y=120
基板原点
定位孔位置 X=* Y=*
基板设计偏移量 X=0 Y=0
电路外形尺寸 X=50 Y=30
基准电路
电路设计偏移量 X=0 Y=0
首电路位置 X=-175 Y=-100
电路数目 X=3 Y=2
电路间距 X=60 Y=50
电路原点
基板外形尺寸 X=200 Y=120
基板设计
端点
基板原点
定位孔位置 X=* Y=*
基板设计偏移量 X=0 Y=0
电路外形尺寸 X=50 Y=30
基准电路
电路设计偏移量 X=0 Y=0
首电路位置 X=25 Y=-100
电路数目 X=3 Y=2
电路间距 X=60 Y=50
电路原点
4-21

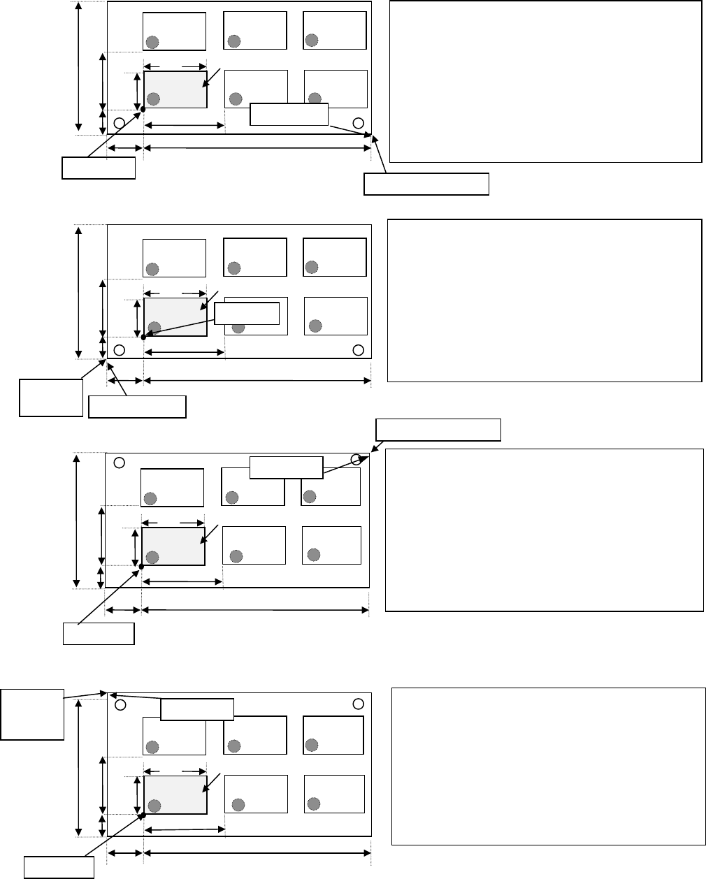
第 4 章 生产程序编辑 Rev03
2) 多电路非矩阵板
是指各电路的角度和各电路间的距离(间距)不固定的基板(参见下页举例)。
以基板原点为基准,分别指定各电路的每个 X,Y,角度,因此,即使电路间的间距、角度不同也
可以个别处理。当然,通过指定固定的电路间距和角度,也可制作多电路矩阵板数据。
图 4-3-3-5 基板数据 尺寸设置画面(多电路非矩阵板)
图 4-3-3-6 基板数据 电路配置画面(非矩阵电路板)
4-22

第 4 章 生产程序编辑 Rev03
①基板尺寸
输入包括所有电路在内的基板外形尺寸。
②定位孔位置
与单电路板一样,输入从基板原点到基准针的位置。
③基板设计偏移量
与单电路板一样,输入由基板原点到基板端点的位置。
④电路尺寸
输入电路的外形尺寸(包括所有贴片坐标的尺寸)。
⑤电路设计偏移量
输入从基准电路的电路原点到基准电路左下角的(与基板传送方向无关的常定)尺寸。
⑥BOC 标记位置
输入从基板原点,或电路原点到各 BOC 标记中心位置的尺寸。
「基本设置」选择的“使用基板标记”,是指从基板原点开始的尺寸;选择“使
用每条电路标记”时,是指从电路原点开始的尺寸。
⑦坏板标记位置
输入从电路原点(电路位置基准)到基准电路坏板标记中心位置的距离。
电路原点 坏板标记坐标
上述情况时,输入
X=a、Y=b。
坏板标记的条件:坏板标记与基板颜色反差要大、大小直径要 1.5mm 以上。
注意:使用坏板标记识别需要时间,因此机器节拍将相应减慢。
电路外形
尺寸 X
电路外形尺寸 Y
例)
电路设计偏移量
基准电路
<坏板标记使用方法与流程>
ⅰ)在基板数据里,输入坏板标记坐
标。
ⅱ)在基板传送之前,在坏电路的坏
板标记坐标处,标上坏板标记。
ⅲ)生产前,坏板标记感应器读取各
电路的坏板标记,识别有记号的电
路,将忽略、不进行贴片。
b
a
4-23