JUKI-FX-1_1R操作手册.pdf - 第178页

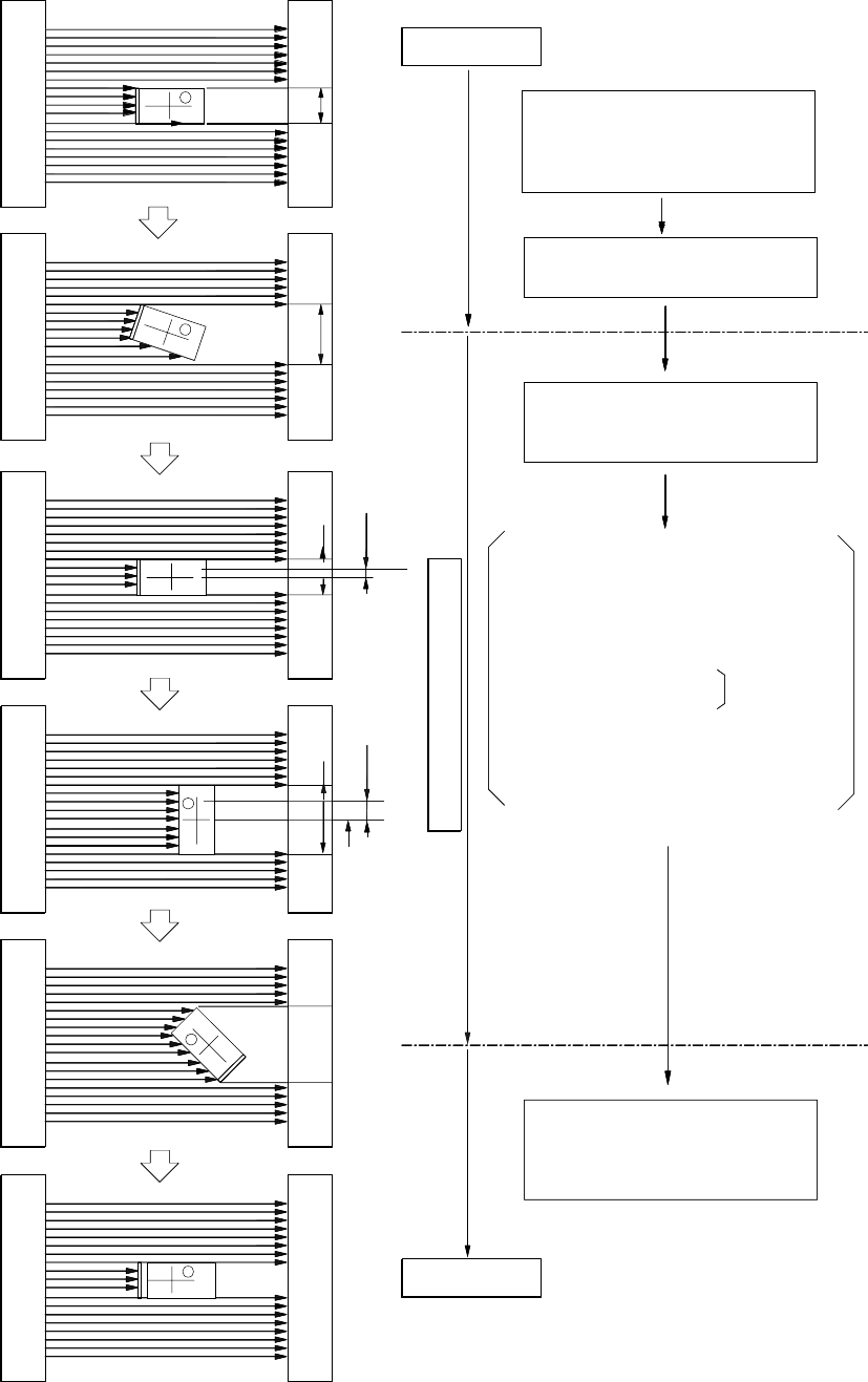
第 4 章 生产程序编辑 Rev03 ●激光定心的流程 A D d X B C d Y E A D d X B C d Y E 元件吸取 ① 驱动 Z 轴吸收元件, 将元件对 准激光照射线高度 预旋转 ( - ) 旋转 ( 预旋转 ) 接着,使θ按(-)方向旋转 (预旋转) ② 使θ轴向(+)方向旋转、 激光线开始测量定心 ( + ) 旋转 ( 吸 嘴 中 心 ) ③ 在测量中找出阴影宽度最小的③④。 (元件中心) 因吸嘴中心已知,故可…

100%1 / 330
4 章 生产程序编辑 Rev03
5)激光识别算法
激光识别的算法,及其主要用途如下。
并请参见下页“激光定心的流程”。
算法 操作 用 途
1
芯片元件
测出阴影宽度最小的边(第1最小阴影边 A),把
该边旋转+90°后,再测出次边(第2最小阴影宽度
B),把位置偏移、角度偏移校正后,进行贴片。
2
SOP 等带引脚的元件
测出阴影宽度最小的边(第1最小阴影边 A),从
该边向 + 方向边照射激光、边旋转调整,再测出小
边(次小阴影边宽度 B),对位置偏移,把角度偏
移校正后,进行贴片。
3
用于没有角的圆筒形元件。
圆筒形元件,可忽略角度(忽
略极性)仅求出元件中心。
保持吸取姿势,照出阴影,测出第1最小阴影宽度
A,再把该边选转 +90°,测出次小阴 B,把位置偏
移进行校正后进行贴片。
4 不进行激光定心(只检查是否有元件),把其吸取
姿势,旋转到贴片角度,进行贴片。
用于激光定心不稳定的元件
(超出规格的极端薄小的元
件)不定心的贴片。因此,
贴片位置会受吸取位置的影
响。
算法因元件类型不同,初始值不尽相同。通常情况下,变更后错误率势
必增加。因此,除特殊情况外,请勿变更。
注意
6)预旋转
对已吸取的激光识别元件在定心之前需要旋转多少度进行设置。
初始输入外形尺寸时,自动设置预旋转初始值。变更外形尺寸时,不自动设置预旋转初始值。
初始值设定为 30°(只有短边不足 0.45mm 的元件为 40°)。变更后,定心的稳定性会有变
化(多数情况下,定心变得不稳定)。
注意
预旋转的设置会影响贴片精度,如无 JUKI 的指示,切勿变更。
4-51
4 章 生产程序编辑 Rev03
●激光定心的流程
A
D
d X
B
C
d Y
E
A
D
d X
B
C
d Y
E
元件吸取
驱动 Z 轴吸收元件,将元件对
准激光照射线高度
预旋转
(
-
)
旋转
(预旋转)
接着,使θ按(-)方向旋转
(预旋转)
使θ轴向(+)方向旋转、
激光线开始测量定心
(
+
)
旋转
(
)
在测量中找出阴影宽度最小的③④。
(元件中心)
因吸嘴中心已知,故可从与元件中心的差距中
激光
线测量
Y方向偏移 dX
(
+
)
旋转
X方向偏移 dy 作出判断。
同时从③或④上的θ马达的编码器的输出
也可知角度偏移 dθ。
(
+
)
旋转
修正 位置偏移 (dX, dY)
角度偏移 (dθ)
修正
后,进行贴片
贴片
4-52
4 章 生产程序编辑 Rev03
7)細分元件种类
①元件种类
显示该细分元件种类名。本项目不能更改。
②基板支架加速度
设定该元件贴片后的 Y 台最大加速度。生产中,Y 台的加速度以所贴片元件中的基板支架
加速度最小值(最慢加速度)驱动。
可设定的最大加速度如下:
·FX-1:100%
·FX-1R:156%
FX-1 的最大加速度显示 100%,因此 FX-1R 的最大加速度为 156%。
4-3-5-14 分元件
细种
4-53