RL132电路图N7205A093E - 第56页
UL1007 AWG22 BN UL1007 AWG22 OG UL1007 AWG22 YE UL1007 AWG22 GN UL1007 AWG22 BU UL1007 AWG22 VT UL1007 AWG22 GY UL1007 AWG22 WH UL1007 AWG22 RD UL1007 AWG22 BN UL1007 AWG22 OG UL1007 AWG22 YE UL1007 AWG22 GN UL1007 AWG22…

UL1007
AWG24
RD
UL1007
AWG24
RD
UL1007
AWG24
RD
UL1007
AWG24
RD
UL1007
AWG24
RD
UL1007
AWG24
RD
UL1007
AWG24
RD
UL1007
AWG24
RD
UL1007
AWG24
BK
UL1007
AWG24
BK
UL1007
AWG24
BK
UL1007
AWG24
BK
UL1007
AWG24
BK
UL1007
AWG24
BK
UL1007
AWG24
BK
UL1007
AWG24
BK
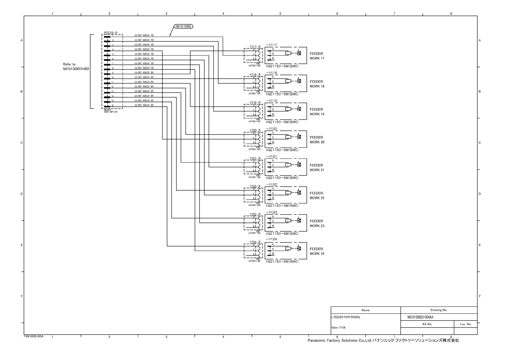
Refer
to
N61
01
30823+002
/N61
01
19993)
AXT661-14A
Y118-R
厮
AXT661-14A
-Y117
VQZ1
150-5M(SMC)"
VQZ1150-5M(SMC)
-Y120
a
VQZ1
150-5M(SMC)"
-Y121
a
VQZ1
150-5M(SMC)"
VQZ1
150-5M(SMC)
-Y123
I
B
FEEDER
WORK
17
FEEDER
WORK
18
FEEDER
WORK
19
FEEDER
WORK
20
FEEDER
WORK
21
FEEDER
WORK
22
FEEDER
WORK
23
FEEDER
WORK
24
Name
L
FEEDER
PARTRADIAL
Valve
17-24
Drawing
No.
N610130823+004AA
F4K
1020-05
A
2
5
1
6
1
7
1
8
Panasonic
Factory
Solutions
Co.,
Ltd
/弋十\/
二^夕
77
U
—
VUzl
—
朱
式会社
1
I
2
।
3
।
4
1
5
i
6
1
7
।
8
-P
-
-210
_i
JL
456789
10
1
_i
3
14
li
w-
p
r
L

UL1007
AWG22
BN
UL1007
AWG22
OG
UL1007
AWG22
YE
UL1007
AWG22
GN
UL1007
AWG22
BU
UL1007
AWG22
VT
UL1007
AWG22
GY
UL1007
AWG22
WH
UL1007
AWG22
RD
UL1007
AWG22
BN
UL1007
AWG22
OG
UL1007
AWG22
YE
UL1007
AWG22
GN
UL1007
AWG22
BU
〃
UL1007
AWG22
RD
UL1007
AWG22
RD
-
UL1007
AWG22
RD
.
UL1007
AWG22
RD
〃
UL1007
AWG22
RD
UL1007
AWG22
VT
ULI
007
AWG22
GY
UL1007
AWG22
WH
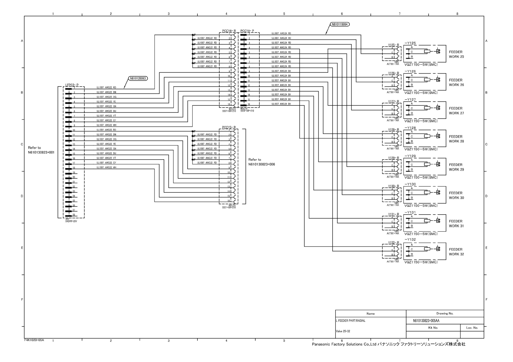
Refer
to
N61
01
30823+001
N61
01
26063)
一
UL1007
AWG22
RD
今
UL1007
AWG22
RD
什
UL1007
AWG22
RD
什
UL1007
AWG22
RD
夕
UL1007
AWG22
RD
什
UL1007
AWG22
RD
\
UL1007
AWG22
RD
UL1007
AWG22
RD
UL1007
AWG24
RD
UL1007
AWG24
RD
UL1007
AWG24
RD
UL1007
AWG24
RD
ULI007
AWG24
RD
UL1007
AWG24
RD
UL1007
AWG24
RD
UL1007
AWG24
RD
UL1007
AWG24
BK
UL1007
AWG24
BK
UL1007
AWG24
BK
UL1007
AWG24
BK
UL1007
AWG24
BK
UL1007
AWG24
BK
UL1007
AWG24
BK
UL1007
AWG24
BK
夕
UL1007
AWG22
RD
UL1007
AWG22
RD
8
c
c
c
c
c
c
PCCY4
-
R
10
11
12
13
14
曲
16
5557-16R-210
6
_
16
i
(
c
c
c
c
c
c
c
c
c
PCCY5-.R
—
H-c
6
9
10
11
R
也
14
15
MOLEX
5557-1
6R-210
XN61
01
19994)
AXT661T4A
VQZ1150-5M(SMC)
Y126-R
।
L7
AXT661-14A
VQZ1150-5M(SMC)
l
第
3
VQZ1150-5M(SMC)
_Y128
二
B
Ki
VQZ1150-5M(SMC)
c
VQZ1150-5M(SMC)
AXT661-14A
6
也
AXT661-14A
VQZ1150-5M(SMC)
AXT661-14A
VQZ1150-5M(SMC)
-Y132
A
VQZ1150-5M(SMC)
AXT661-14A
FEEDER
WORK
30
FEEDER
WORK
32
FEEDER
WORK
25
FEEDER
WORK
31
FEEDER
WORK
26
FEEDER
WORK
27
FEEDER
WORK
28
FEEDER
WORK
29
>4,
亡
7,
亡
立
7:
—
标
AXT661-14A
上
也
_"25
K
-Y129
A
—
-Y131
A
-Y130
A
-Y126
A
—
-Y127
A
—
—Y132
二
B
1
r<
1
-Y125
A
—
_Y131\R
VC
I
-Y128
A
—
Name
Drawing
No.
L
FEEDER
PARTRADIAL
Valve
25-32
N610130823+005AA
Kit
No.
Loc.
No.
Refer
to
N61
01
30823+006
F4K
1020-05
A
5
6
7
8
Panasonic
Factory
Solutions
Co.,
Ltd
/^7—
'7^
—
VUzl
—
株
式会社
1
I
2
।
3
।
4
1
5
i
6
1
7
।
8
2
4
3
5
L

CSI8
寸
99
一
86O
—
CSJ
8bs
9
iiH
hHh4h4h-hI
<
co
8d
808
E
L9N
0
4-»
WDMV
al
onn
womv
W
OI
MV
—JI
n
MDMV
z
sl
-
—JI
n
WDMV
zoom
wdmv
zoonn
&9MV
zoo-
—JI
n
WDM<
i
_JI
n
SI
X9MV
zoom
SI
al
onn
QH
W9MV
zoom
el
W9M4
nn
0
H
&DMV
i
—ll
n
SI
woMv
al
o-
_JI
n
QH
WMV
roonn
OH
W
OI
MV
i
_ll
n
N610130823+006AA
Loc.
No.
o
E
3
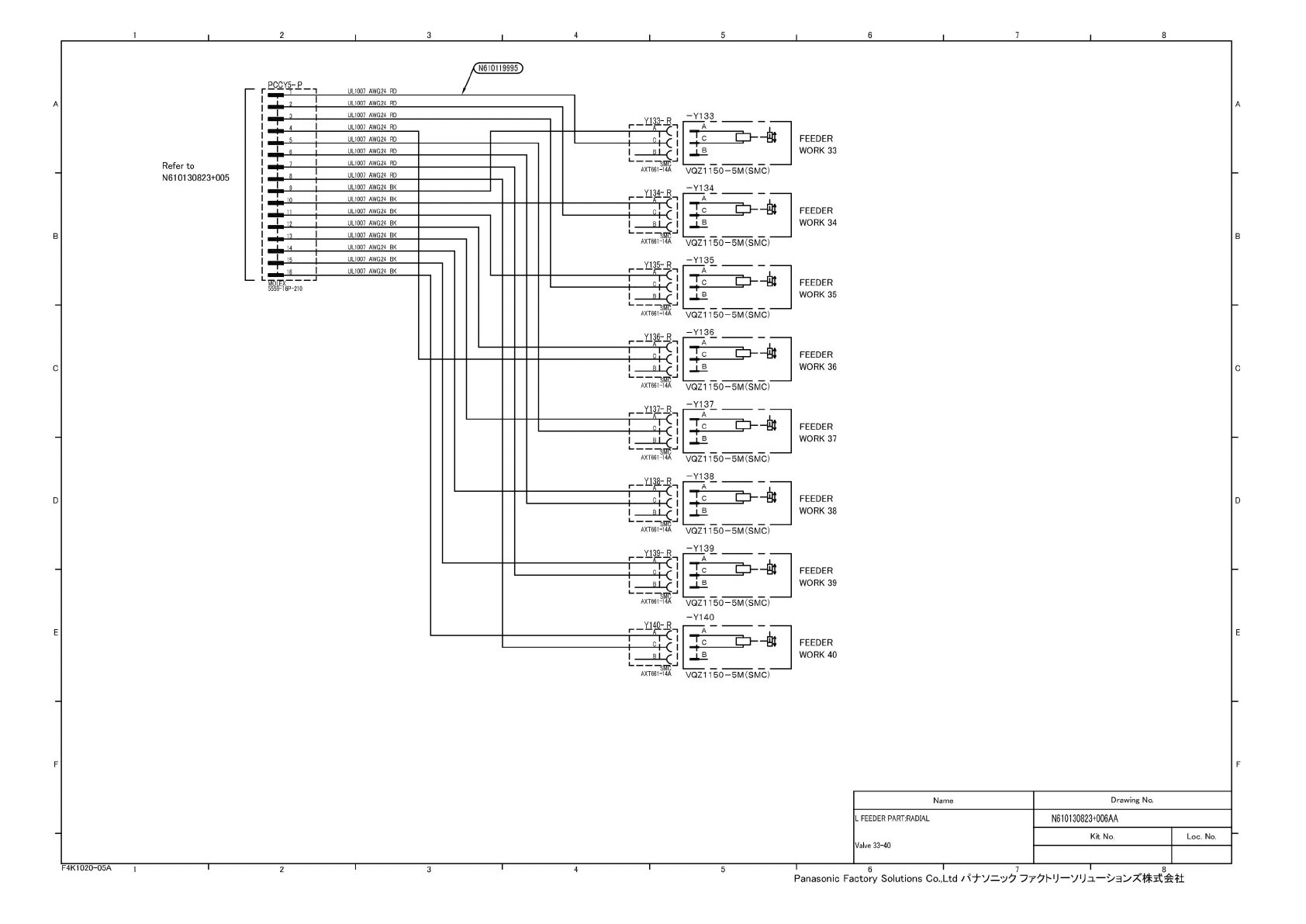
L
FEEDER
PARTRADIAL
Valve
33-40
MBOM
b
a
LL
6
CO
^^05
cr
a
LL
8
CO
x
cr
OM
a
LL
/.
co
MHOM
a
a
LL
9g
MHOM
a
a
LL
96
XHOM
cr
a
LL
(0
s)wglogLLZO>
9ELAI
Gws)wglog
LLZO>
g
co
LA—
VH
'
s
lxv
b
co
XHOM
a
a
LL
(ows)wglog
LLZO>
-
-g
-
)
CT
L
IV
L
I—
(Ows)wgl09LLZO>
WT-9EXV
N
A
EAIHf
s
lfNQ
G
SUON
O
S
>^0^0^
o
c
oseued
<slosss
<
co
o
a
Ll