KE-2070_2080_InstructionManual_C_Rev01.pdf - 第278页
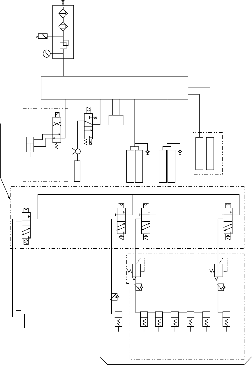
第 1 部 基本编 第 3 章 维护 3-6 (2)配管系统图(贴片头) Blow-Sw P φ8 Vac-Sw エジェクタ フィルタ 圧力センサ ノズル (3)配管系统图(统一更换台,4处通用) φ6 P ローラレバー ローラレバー セレクタ パイロットチェック弁 φ6 φ6 φ6 φ6 φ6 喷射泵 φ 8 过滤器 压力传感器 吸嘴 调谐旋钮 先导检查阀 φ 6 φ 6 φ 6 φ 6 φ 6 滚筒杆 滚筒杆 φ 6

第 1 部 基本编 第 3 章 维护
3-5
(1) 配管系统图(主机)
Cell block
A
B
P
R
A
B
A
B
ATC
θ12
工程配管
雾分离
压
力开关
压力表
复
式接头
CVS
φ6 ST=30
(排出器)
贴片头单元
干式气缸 20L F
干式气缸 20R F
连接器台 F
干式气缸 20L R
干式气缸 20R R
连接器台 R
统一交换台 F
统一交换台 R
带电磁
阀的
复式
接
头
传送螺线管
AE/E
阀
AE/E
阀
(仪表接入)
夹杆 Y (x5)
夹杆 X (x5)
过
滤器 调节器
选项
(选项)
挡块
(选项)
(选项)
θ6
θ6
θ6
θ8
θ6
θ6
θ6
θ4
θ4
θ4
θ4
θ4
θ4
θ4
θ4

第 1 部 基本编 第 3 章 维护
3-6
(2)配管系统图(贴片头)
Blow-Sw
P
φ8
Vac-Sw
エジェクタ
フィルタ
圧力センサ
ノズル
(3)配管系统图(统一更换台,4处通用)
φ6
P
ローラレバー
ローラレバー
セレクタ
パイロットチェック弁
φ6
φ6
φ6
φ6
φ6
喷射泵
φ8
过滤器
压力传感器
吸嘴
调谐旋钮
先导检查阀
φ6
φ6
φ6
φ6
φ6
滚筒杆
滚筒杆
φ6

第 1 部 基本编 第 3 章 维护
3-7
1) 请目检确认贴片头单元正面部过滤器箱内的空气过滤器
没有脏污。
✎检查过滤器脏污的方法✎
在主画面上选择「维护」→「机器自动校准」,再
执行「设置组」→「真空校准」。(参见「11-2-5 真空校
准」)
执行结果若有问题,会显示提示,敦促更换。
2) 有脏污时,请更换新过滤器。
1)
把过滤器箱的「固定螺丝②」拧松,取下「过滤器箱 U①」。
2) 检查「过滤器③」有无脏污。
3)
若有脏污,请把「过滤器箱 L④」中的「过滤器③」更换下来。
4)
把「过滤器③」插入「过滤器箱 L④」,差到底,用「固定螺丝②」固定好。
此时,请确认
「O 环 F2⑤」是否正好套进「过滤器箱 L④」的沟里。
检查项目
3-2-5 空气过滤器(LNC60、IC 头共通)
实施频度 : 每月
检查内容 检查空气过滤器脏污
更换 更换新的空气过滤器 使用工具 :螺丝刀 更换标准: 6 个月
③
④
②
⑤
过滤器③ 货号:40046646
①