IP-III-17 - 第93页
IP- III P ARTS LIST ver17 2 6 . コンベア連結部( Q Q C ) 2 6 . L i n k i n g c o n v e y o r ( Q Q C ) 2 6 - 1 2 6 . コンベア連結部( Q Q C ) 2 6 . L i n k i n g c o n v e y o r ( Q Q C ) R e f . 3 1 - 1 R e f . 3 1 - 1 R e f . 3 1 - 1 …

25.アウトコンベア(QQC)
25.Out conveyor(QQC)
番号 図番 & コード番号 個数 品名 規格 備考
No. Drg.No. & Code No. QTY Description Rating Remarks
81 W1021A WASHER, LOCK ワッシャ スプリング 3M/M
82 W1045A WASHER, FLAT ワッシャ 平 4W-6
83 W1044A WASHER, FLAT ワッシャ 平 4W-5
84 W1042A WASHER, FLAT ワッシャ 平 4W-3
85 W1013A WASHER, CONICAL ワッシャ 皿 M-6-H
86 W1012A WASHER, CONICAL ワッシャ 皿 M-5-L
87 N4052T BOLT, HEX SOCKET ボルト 六角穴 M6X40L P1.0
88 H5322A BOLT, HEX SOCKET ボルト 六角穴 M6X15L
89 H5321A BOLT, HEX SOCKET ボルト 六角穴 M6X12L
90 H5309A BOLT, HEX SOCKET ボルト 六角穴 M5X50L
91 H5302A BOLT, HEX SOCKET ボルト 六角穴 M5X20L
92 H5297A BOLT, HEX SOCKET ボルト 六角穴 M5X8L
93 H5296Z 8 BOLT, HEX SOCKET ボルト 六角穴 M4X100L
94 H5291A BOLT, HEX SOCKET ボルト 六角穴 M4X18L
96 H5287A BOLT, HEX SOCKET ボルト 六角穴 M4X8L
97 H5286A BOLT, HEX SOCKET ボルト 六角穴 M4X6L
98 H5277A BOLT, HEX SOCKET ボルト 六角穴 M3X12L
99 Y30742 1 CONNECTOR ユニオン KQ2U04-00
・
IP-Ⅲ PARTS LIST ver17
25 - 4
25.アウトコンベア(QQC)
25.Out conveyor(QQC)

IP-
III
PARTS LIST ver17
26.コンベア連結部(QQC)
26.Linking conveyor(QQC)
26 - 1
26.コンベア連結部(QQC)
26.Linking conveyor(QQC)
Ref.31-1
Ref.31-1
Ref.31-1
Ref.33-7
40
35
47
8
21
40
35
28
47
35
40
21
18
40
35
28
40
35
47
16
22
41
36
48
45
42
15
44
33
38
4
3
6
19
33
44
34
46
45
33
17
24
20
9
39
34
46
30
11
10
2
29
49
5
14
32
43
7
23
25
23
1
27
1
27
23
25
23
7
26
5
32
43
37
32
31
12
13
5
23
25
23
1
27
7
23
25
23
1
27
x9
208
176
165
175
161
175
161
175
161
183
162
176
167
175
161
13
13
B
A
139
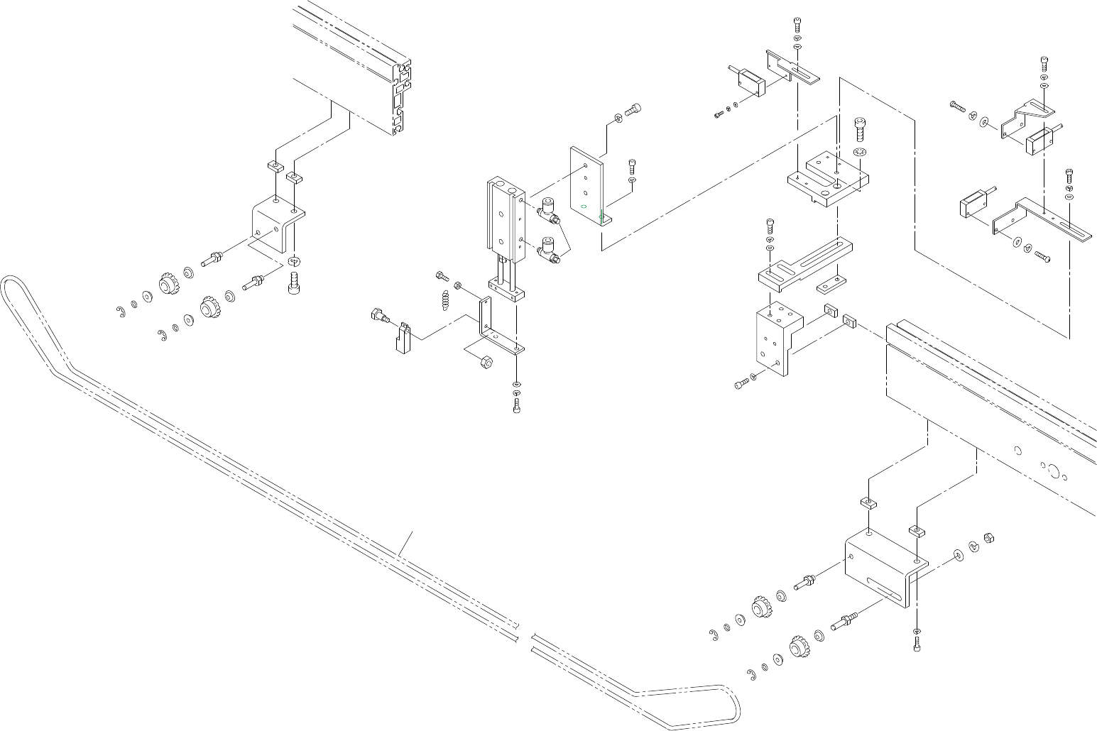
26

26.コンベア連結部(QQC)
26.Linking conveyor(QQC)
番号 図番 & コード番号 個数 品名 規格 備考
No. Drg.No. & Code No. QTY Description Rating Remarks
1 GVC0350 4 COLLAR カラー
2 IQC0950 1 SPRING スプリング
3 IQC0960 1 NUT ナット
4 IQC5590 1 PLATE プレート
5 IQC6062 4 NUT ナット
6 IQC6072 2 NUT ナット
7 IQC6090 3 SHAFT シャフト
8 IQC6230 1 BKT, SENSOR BKT センサ
9 PQC0270 1 BKT BKT
10 PQC0370 1 PIN ピン
11 PQC0380 1 STOPPER ストッパ
12 PQC0390 1 SHAFT シャフト
13 PQC0430 1 BKT BKT
14 PQC0441 1 BKT BKT
15 PQC0560 1 PLATE, BASE プレート ベース
16 PQC0570 1 BKT BKT
17 PQC0582 1 BKT BKT
18 PQC0600 1 BKT BKT
19 IQC5580 1 BKT BKT
20 S2126N 1 CYLINDER, AIR シリンダ エアー CXSM-10-40-Z73L
21 S3122A 2 SW, PHOTOELECTRIC SW 光電 E3S-LS3C1D
22 S3122Z 1 SW, PHOTOELECTRIC SW 光電 E3S-LS3RC4
23 H4445A 8 BEARING, MINIATURE ベアリング ミニチュア LF-1050ZZ
24 K5325A 2 CONTROLLER, SPEED コントローラ スピード M4R-M5-O
25 S3034A 4 SPROCKET スプロケット RS25-13T 2-Type
26 T2037T 1 CHAIN チェーン RS25NP 370-Link
27 S1022A 4 CIR-CLIP サークリップ ST-EW-4
28 K5178T SCREW, C/R PAN 小ネジ 十穴鍋 M3X12L
29 N1076A NUT, HEX ナット 六角 M3 P=0.5
30 N1080A NUT, HEX ナット 六角 M4 P=0.7
31 N1085A NUT, HEX ナット 六角 M6 P=1.0
32 W1024A WASHER, LOCK ワッシャ スプリング 6M/M
33 W1023A WASHER, LOCK ワッシャ スプリング 5M/M
34 W1022A WASHER, LOCK ワッシャ スプリング 4M/M
35 W1021A WASHER, LOCK ワッシャ スプリング 3M/M
36 W1020A WASHER, LOCK ワッシャ スプリング 2M/M
37 W1045A WASHER, FLAT ワッシャ 平 4W-6
IP-Ⅲ PARTS LIST ver17
26 - 2
26.コンベア連結部(QQC)
26.Linking conveyor(QQC)