00197962-01_2nd_HMI_and_Tower_Light_en - 第27页
Installing a Second Human Machine Interface 2.4.5 Step 5: Connecting the HMI Frame Cables to the Base Machi n e Functional Verification After Installation Assembly Instructions SIPLACE E 27 ► Connect the HMI fra me DVI-V…

Installing a Second Human Machine Interface
Installing the HMI Tower Kit 2.4.5 Step 5: Connecting the HMI Frame Cables to the Base Machine
26 Assembly Instructions SIPLACE E
2.4.5
2.4.5 Step 5: Connecting the HMI Frame Cables to the Base Machine
Step 5: Connecting the HMI Frame Cables to the Base Machine
► Connect the HMI frame tower light cable [03115364-xx] to –X55 of the HMI LOC cable.
Location 1: Cable, HMI LOC1 (two safety loops) [03110630-xx]
Location 2: Cable, HMI LOC2 (two safety loops) [03110636-xx]
► Connect the HMI frame pushbuttons emergency switch cable [03110726-xx] (1) to –X53 of the HMI
LOC cable:
Location 1: Cable, HMI LOC1 (two safety loops) [03110630-xx]
Location 2: Cable, HMI LOC2 (two safety loops) [03110636-xx]

Installing a Second Human Machine Interface
2.4.5 Step 5: Connecting the HMI Frame Cables to the Base Machine Functional Verification After Installation
Assembly Instructions SIPLACE E 27
► Connect the HMI frame DVI-VGA cable male [03102206-xx] (1) to the DVI female adapter of exten
-
sion cable [03102207-xx].
► Connect the HMI frame USB A plug [03102208-xx] (2) to the USB A receptacle of the extension cable
[03102211-xx].
2.5
2.5 Functional Verification After Installation
Functional Verification After Installation
The touch screen monitor and the keyboard should be functional after machine boots up.

Installing a Second Human Machine Interface
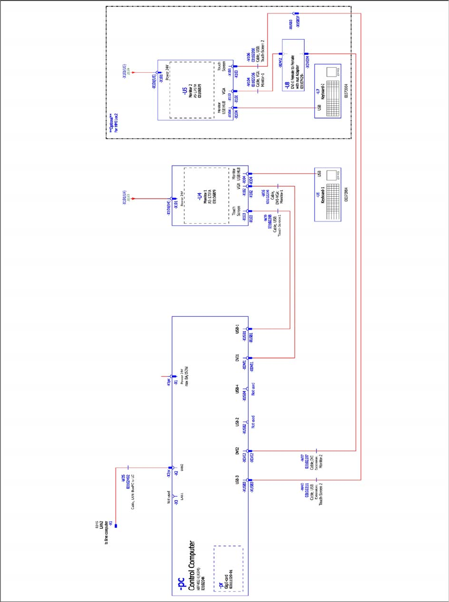
Circuit Diagrams for the 2nd HMI Installation Kit 2.6.1 Wiring Diagram PC to 2nd HMI Frame Kit
28 Assembly Instructions SIPLACE E
2.6
2.6 Circuit Diagrams for the 2nd HMI Installation Kit
Circuit Diagrams for the 2nd HMI Installation Kit
2.6.1
2.6.1 Wiring Diagram PC to 2nd HMI Frame Kit
Wiring Diagram PC to 2nd HMI Frame Kit
Wiring diagram PC to 2nd HMI frame kit, 03110440-010106HX9, sheet 1 of 2