FCMII操作員教育訓練手冊 - 第34页
參考資 料 FCM 操作訓練手冊 \\Operator-FCM.PPT FCM 雷射吸 嘴 參考資 料 (2) 操作訓練手冊 34 雷射吸 嘴

參考資料
FCM
操作訓練手冊
\\Operator-FCM.PPT
置放模組吸取零件及放置零件的動作
參考資料
(1)
操作訓練手冊
33
置放模組吸取零件及放置零件的動作

參考資料
FCM
操作訓練手冊
\\Operator-FCM.PPT
FCM
雷射吸嘴
參考資料
(2)
操作訓練手冊
34
雷射吸嘴

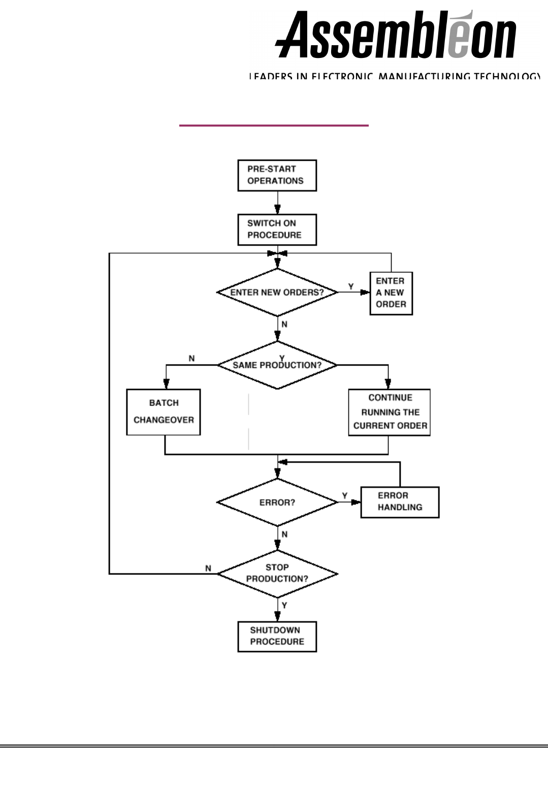
輸入訂單
相同的訂單
參考資料
FCM
操作訓練手冊
\\Operator-FCM.PPT
FCM
操作流程圖
更換產品
錯誤訊息
開機前準備工作
開機程序
輸入訂單
新訂單
相同的訂單
繼續生產相
參考資料
(3)
操作訓練手冊
35
操作流程圖
繼續生產相
同的產品
錯誤訊息
錯誤的處理
停止生產
停機程序