KE-3010_SPEE机器规格书 - 第63页
59 7. 控制系 7-1. 控制 7-1-1. 程序保存 KE-3010/3020V/3020VR 的生产程序保存在主机内部的 SSD 里。 另外,也可使用 USB 端口保存在外部记忆装置里。 7-1-2. 生产程序容量 每条电路的最多实装点数 : 10,000点 每块基板的最多电路数 : 矩阵电路 1200电路 非矩阵电路 200 电路 每块基板的最多实装点数 : 10,000点 元件数据数的最大限度 : 为贴片机可贴装的最大限度品…

58
6-8-3. 设备规格
项目 内容
电压 单相AC 200V / 220V / 240V (±10%)
频率
50/60 Hz
供给电源
视在功率
1.5 kVA
气压 0.5±0.05 MPa 干燥空气
使用空气
最大空气消耗量 150L/min (标准状态) *注1
噪音 75 dB(A)以下 *注2
清洁度 10,000级以下
*注 1:标准状态:温度 20°C、绝对压力 0.1MPa(=100kPa=1bar)、相对湿度 65%的空气状态。
*注 2:按照 JIS Z 8731 测定。
6-8-4. 外形尺寸
单位:mm
项目 传送高度
900mm 950mm
高度H(有信号灯)
1,955 2,005
高度H(无信号灯)
1,400 1,450
宽度W
696
进深D(机构部~手柄部)
1,160
尺寸
打开护罩时的尺寸
450
重量 约340Kg
6-8-5. 选购项
No.
名称 内容
1
加热器(工厂出库选购项)
顶起装置的加热器。
2
扩张环用托盘
分别准备了对应 4/5/6/8 英寸的托盘。
3
扩张环 分别准备了对应 4/5/6/8 英寸的托盘。*注1
4
华夫式托盘用托盘 分别准备了对应 2/4 英寸的托盘。
5
针 用于顶起裸芯片。
6
夹头
用于吸取裸芯片。
根据大小分别准备。
7
叠盘箱 追加用叠盘箱(另有托盘)。
8
6 英寸平板托盘 直接安装晶圆的托盘。
9
替换扩张环用工具 将晶圆置于扩张环的工具。
10
晶圆校准工具 将晶圆平行安装在托盘的工具。
11
找水平用的工具托盘 装置找水平用的托盘。
*注1:从推荐制造商购买时:
推荐制造商:ULTRONICS,INC. http://www.ultronics.co.jp/
制造商型号 4英寸:GRP-2620-44 5 英寸:GRP-2620-5
6 英寸:UGR-6 8 英寸:UGR-8

59
7. 控制系
7-1. 控制
7-1-1. 程序保存
KE-3010/3020V/3020VR 的生产程序保存在主机内部的 SSD 里。
另外,也可使用 USB 端口保存在外部记忆装置里。
7-1-2. 生产程序容量
每条电路的最多实装点数 : 10,000点
每块基板的最多电路数 : 矩阵电路 1200电路
非矩阵电路 200 电路
每块基板的最多实装点数 : 10,000点
元件数据数的最大限度 : 为贴片机可贴装的最大限度品种数
吸取数据数的最大限度 : 同上
标记注册数的最大限度 : 区域·元件定位标记 50 组。BOC 标记1组(2~3 个)
7-2. 生产模式
生产有以下 3 种生产模式。
基板生产
指定生产数量,实际生产基板的模式。
试打
进行试生产的模式。
可选择吸取位置跟踪和贴片后的贴片位置跟踪。
空打
不使用元件而确认吸取贴片动作的模式。
可进行吸取位置跟踪和贴片位置跟踪。

60
8. 接口
8-1. 电气接口
8-1-1. 电信号的种类与含义
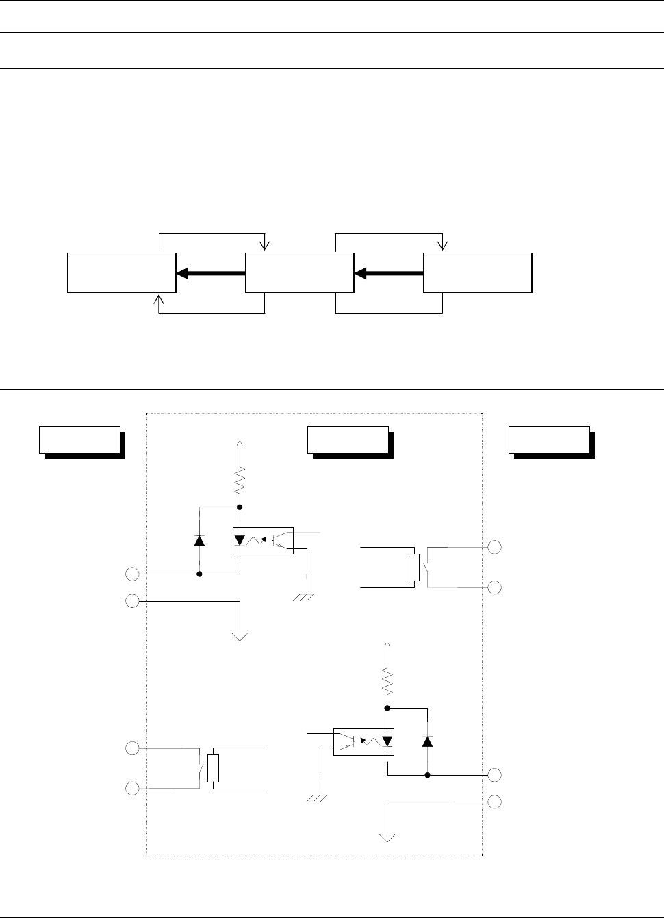
下面的“电信号连接概念图”,是贴片机与对象装置连接电信号的概念图。
在下图里,贴片机与上游装置间的电信号为①②,与下游装置之间的电信号为③④。
a)电信号①称为输入信号要求搬出(或 Board available in),即收到上游装置要求搬出印刷基板的信号。
b)电信号②称为输出信号许可搬出(或 Ready out),即向上游装置发出许可搬出印刷基板的信号。
c)电信号③称为输出信号要求搬出(或 Board available out),是向下游装置发出要求搬出印刷基板的信号。
d)电信号④称为输入信号许可搬出(或 Ready in),是收到下游装置许可搬出印刷基板的信号。
图 电信号连接概念图
8-2. 输入及输出信号接口
图 信号接口与连接端子
8-2-1. 连接电缆规格
JIS B 8438 产业用机器人-电气设备标准。电缆长度 10m 以内。
下游装置 贴片机 上游装置
④
③
②
①
+24V
リレー接点
+24V
リレー接点
贴片机
下游装置
上游装置
针号:1
输入信号许可搬出
针号 2
公用信号许可搬出
针号:1
输出信号许可搬出
针号:2
公用信号许可搬出
继电器接点
+24V
继电器接点
针号:4
公用信号要求搬出
针号:3
输入信号要求搬出
+24V
针号:3
输出信号要求搬出
针号:4
公用信号要求搬出