CP-733E-03 - 第141页
2 3 - 6 2 3 . 2 . D e v i c e t a b l e ( D C S D ) 2 3 . 2 . デバイステーブル( D C S D ) 2 3 . 2 . D e v i c e t a b l e ( D C S D ) 2 3 . 2 . デバイステーブル( D C S D ) CP-733E,CP-732E P ARTS LIST R e f . P 3 1 - 1 R e f . P 3 1 - 1 …

23 - 5
23.2.Device table(DCSD)
23.2.デバイステーブル(DCSD)
23.2.Device table(DCSD)
23.2.デバイステーブル(DCSD)
CP-733E,CP-732E PARTS LIST
Ref.P32-8
Ref.P32-10
Ref.P32-12
Ref.P32-8
Ref.P32-10
Ref.P32-12
Ref.P31-1
Ref.P31-1
Ref.P33-7
Ref.P32-12
x9
76
M
A
137
165
137
165
171
166
201
171
166
201
197
197
M
N
192
193
35
35
35
198
198
K
D
K
P
L
G
H
D
C
J
B
F
E
N
166
142
115
115
166
142
177
157
177
157
188
178
161
178
202
202
178
185
178
161
185
188
177
160
177
160
177
160
177
160
177
160
177
160
177
160
177
160
164
33
55
185
33
55
185
G
L
C
B
A
45
36
9
35
102
36
9
102
36
9
102
E
F
H
35
102
36
9
33
33
55
34
55
32
112
97
30
84
29
97
69
12
44
96
112
31
76
36
36
9
167
164
167
164
9
35
102
102
45
36
36
9
9
35
35
102
102
32
31
84
97
97
30
69
12
44
112
96
112
29
34
P
J
123
122
215
216
217
218
219
220
M
A
N
K
I
L
G
H
D
C
J
B
F
E
132
133
134
135
136
137
164
167
164
164
167
167
167
164
167
164
167

23 - 6
23.2.Device table(DCSD)
23.2.デバイステーブル(DCSD)
23.2.Device table(DCSD)
23.2.デバイステーブル(DCSD)
CP-733E,CP-732E PARTS LIST
Ref.P31-1
Ref.P31-1
Ref.P33-7
Ref.P32-12
x9
M
A
M
N
K
D
K
P
L
G
H
D
C
J
B
F
E
N
G
L
C
B
A
E
F
H
P
J
32.34N・m
32.34N・m
32.34N・m
32.34N・m
32.34N・m
32.34N・m
32.34N・m
32.34N・m
3.92N・m
3.92N・m
LOCTITE222
64.86N・m
64.86N・m
LOCTITE222

23.2.デバイステーブル(DCSD)
23.2.Device table(DCSD)
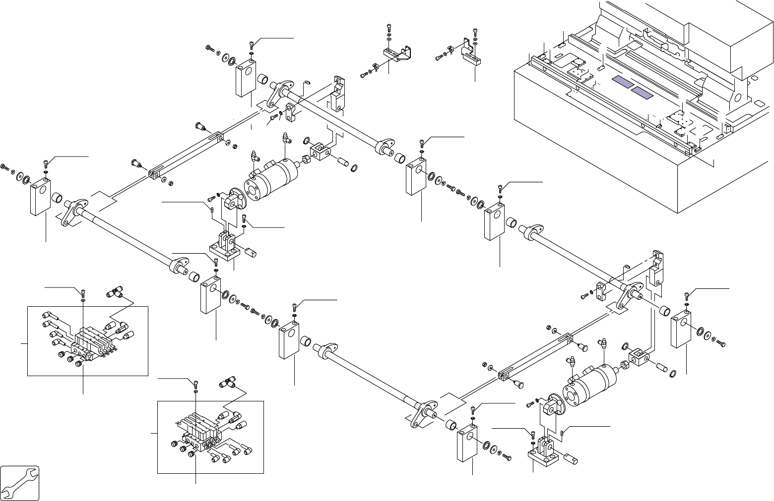
番号 図番 & コード番号 個数 品名 規格 備考 材質
No. Drg.No. & Code No. QTY Description Rating Remarks Materials
9 DCSD0400 8 COLLAR カラー FE
12 DCSD0420 2 JOINT, KNUCKLE ジョイント ナックル FE
29 DCSD0161 2 BKT, CYLINDER BKT シリンダ FE
30 DCSD0170 2 KNUCKLE ナックル FE
31 DCSD0180 2 ARM アーム FE
32 DCSD0520 2 ARM アーム FE
33 DCSD0530 4 PIN ピン FE
34 DCSD0190 2 LEVER レバー FE
35 DCSD0200 8 HOUSING ハウジング FE
36 DCSD0540 8 COLLAR カラー PL
44 DCSD0061 2 CAM カム FE
45 DCSD0071 2 CAM カム FE
55 DCSD0630 4 COLLAR カラー FE
69 DCSD0751 2 CYLINDER, AIR シリンダ エアー CDG1BA63-S4955-80 OT
76 DCSD0780 2 KEY キー FE
84 DCSD0840 2 PIN ピン FE
96 H20137 2 PIN ピン IY-G05 OT
97 K5343K 4
CONTROLLER, SPEED
コントローラ スピード AS2201F-02-08S(シロ) OT
102 H4395A 8
BEARING, NEEDLE
ベアリング ニードル TA2020Z OT
112 S1033A 4 CIR-CLIP サークリップ STW-14 OT
115 Y3071T 2 UNION ユニオン KQ2T08-06 OT
122 DCSD0120 1 VALVE, AIR バルブ エアー SS5X5-41P-X232 OT
123 DCSD0130 1 VALVE, AIR バルブ エアー SS5X5-41P-X233 OT
137 H5275A BOLT, HEX SOCKET ボルト 六角穴 M3X8L FE
142 H5296A BOLT, HEX SOCKET ボルト 六角穴 M4X40L FE
157 H5341A BOLT, HEX SOCKET ボルト 六角穴 M8X20L FE
160 H5346A BOLT, HEX SOCKET ボルト 六角穴 M8X45L FE
161 H5358A BOLT, HEX SOCKET ボルト 六角穴 M10X18L FE
164 H5193A BOLT, HEX ボルト 六角 M8X16L FE
165 W1021A
WASHER, LOCK
ワッシャ スプリング 3M/M FE
166 W1022A
WASHER, LOCK
ワッシャ スプリング 4M/M FE
167 W1025A
WASHER, LOCK
ワッシャ スプリング 8M/M FE
171 W1043A WASHER, FLAT ワッシャ 平 4W-4 FE
177 W1014A
WASHER, CONICAL
ワッシャ 皿
M-8-H FE
178 W1015A
WASHER, CONICAL
ワッシャ 皿
M-10-H FE
185 N1085A
NUT, HEX
ナット 六角
M6 P=1.0 FE
188 N1101T
NUT, HEX
ナット 六角
M18 FE
CP-733E,CP-732E PARTS LIST
23 - 7
23.2.デバイステーブル(DCSD)
23.2.Device table(DCSD)