CP-733E-03 - 第44页
x 5 3 2 3 6 3 6 8 3 3 2 1 2 1 1 0 4 1 2 1 1 0 4 3 5 5 4 3 6 3 6 3 6 1 2 5 1 2 1 1 0 5 1 0 5 1 2 1 1 2 5 5 1 1 3 8 1 2 1 1 0 4 1 2 1 1 2 1 1 3 4 1 0 8 1 2 2 1 0 5 1 2 1 1 0 4 1 2 1 1 2 9 1 0 3 1 2 9 1 0 3 1 2 9 1 0 3 1 3 …

5.2.インキャリア(DCQK)
5.2.In carrier(DCQK)
番号 図番 & コード番号 個数 品名 規格 備考 材質
No. Drg.No. & Code No. QTY Description Rating Remarks Materials
118 H5304A
BOLT, HEX SOCKET
ボルト 六角穴
M5X25L FE
119 H5324A
BOLT, HEX SOCKET
ボルト 六角穴
M6X20L FE
120 H5331A
BOLT, HEX SOCKET
ボルト 六角穴
M6X45L FE
121 W1021A
WASHER, LOCK
ワッシャ スプリング 3M/M FE
122 W1022A
WASHER, LOCK
ワッシャ スプリング 4M/M FE
123 W1023A
WASHER, LOCK
ワッシャ スプリング 5M/M FE
124 W1024A
WASHER, LOCK
ワッシャ スプリング 6M/M FE
125 W1042A WASHER, FLAT ワッシャ 平 4W-3 FE
126 W1043A WASHER, FLAT ワッシャ 平 4W-4 FE
127 W1044A WASHER, FLAT ワッシャ 平 4W-5 FE
129 W1010A
WASHER, CONICAL
ワッシャ 皿
M-3-L FE
130 W1011A
WASHER, CONICAL
ワッシャ 皿
M-4-L FE
131 W1012A
WASHER, CONICAL
ワッシャ 皿
M-5-L FE
133 N4024A
SCREW, HEX SOCKET SET
ネジ 六角穴止め
M3X12L FE
134 K5255A
SCREW, HEX SOCKET BUTTON
小ネジ六角穴ボタン M3X4L FE
135 K5178M SCREW, C/R PAN 小ネジ十穴鍋 M3X6L FE
136 K51740 SCREW, C/R PAN 小ネジ十穴鍋 M3X8L FE
137 K5257A
SCREW, HEX SOCKET BUTTON
小ネジ六角穴ボタン M4X8L FE
138 N1076A
NUT, HEX
ナット 六角
M3 P=0.5 FE
139 N1080A
NUT, HEX
ナット 六角
M4 P=0.7 FE
140
N1082A
NUT, HEX
ナット 六角
M5 P=0.8 FE
141 K51780 SCREW, C/R PAN 小ネジ十穴鍋 M3X18L FE
142 . SCREW, C/R PAN 小ネジ十穴鍋 M3X12L FE
143 DCQK0410 1 COVER カバー FE
144 DCQK0430 1 COVER, WIRING カバー 配線 FE
145 H5286A
BOLT, HEX SOCKET
ボルト 六角穴
M4X6L FE
146 H5298A
BOLT, HEX SOCKET
ボルト 六角穴
M5X10L FE
147 DCWM0350 1 SEAL シール Japanese(Ref.P32-7) PL
148 DCWM0550 1 SEAL シール English(Ref.P32-9) PL
149 DCWM0750 1 SEAL シール French(Ref.P32-11) PL
150
DCQC0491 2 BKT BKT FE
151
H4287T 4
BEARING, SLIDE
ベアリング スライド LM05UU OT
152
S1031A 8
CIR-CLIP
サークリップ STW10 . FE .
CP-733E,CP-732E PARTS LIST
5 - 8
5.2.インキャリア(DCQK)
5.2.In carrier(DCQK)

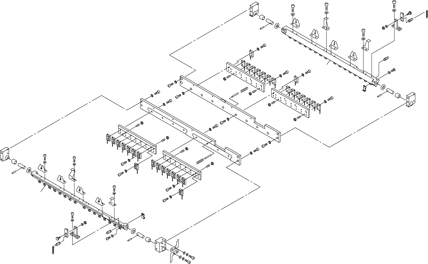
x5
32
36
36
83
32
121
104
121
104
35
54
36
36
36
125
121
105
105
121
125
51
138
121
104
121
121
134
108
122
105
121
104
121
129
103
129
103
129
103
130
107
138
133
138
133
133
138
133
138
133
138
133
138
138
133
129
103
103
129
129
103
103
129
130
107
103
129
107
130
133
138
129
103
129
103
130
107
129
103
129
103
121
134
121
105
138
121
122
108
60
61
61
61
60
60
60
61
79
78
79
78
5
5
5
5
3
4
80
80
23
82
24
81
35
34
36
36
51
1
83
31
32
30
29
81
24
82
23
46
46
31
32
30
29
56
36
80
82
24
81
23
80
82
24
81
2
6 - 1
6.1.Out carrier(DCQK)
6.1.アウトキャリア(DCQK)
6.1.Out carrier(DCQK)
6.1.アウトキャリア(DCQK)
CP-733E,CP-732E PARTS LIST

6.1.アウトキャリア(DCQK)
6.1.Out carrier(DCQK)
番号 図番 & コード番号 個数 品名 規格 備考 材質
No. Drg.No. & Code No. QTY Description Rating Remarks Materials
1 DCQK0010 1 CLAMPER クランパ FE
2 DCQK0020 1 CLAMPER クランパ FE
3 DCQK0030 1 PLATE プレート FE
4 DCQK0040 1 PLATE プレート FE
5 DCQK0190 4 PLATE プレート AL
23 CSQC4160 3 HOLDER ホルダ FE
24 CSQC4171 4 PIN, PIVOT ピン 支点 FE
29 CSQC4290 2 BKT BKT FE
30 CSQC4300 2 BLOCK ブロック FE
31 CSQC4310 2 PIN ピン FE
32 CSQC4321 4 HOOK, SPRING フック スプリング FE
34 CSQC4521 1 DOG ドッグ FE
35 CSQC4531 2 DOG ドッグ FE
36 CSQC4590 8 BKT BKT FE
46 CSQC4920 2 DOG ドッグ FE
51 CSQC5371 32 JAW 爪 FE
54 CSQC6281 1 DOG ドッグ FE
56 CSQC6430 1 HOLDER ホルダ FE
60 ADCQK8010 28 PIN, CLAMP ピン クランプ OT
61 ADCQK8020 4 PIN, CLAMP ピン クランプ OT
78 S30205 8 SPRING スプリング WR6-25 FE
79 H2053A 8
PIN, SPRING
ピン スプリング 3゚X25L FE
80 H2031A 4
PIN, SPRING
ピン スプリング 3゚X14L FE
81 W1001Y 4 WASHER ワッシャ 70W-0815 OT
82 H4403A 4
BEARING, NEEDLE
ベアリング ニードル TLA810Z FE
83 S30207 2 SPRING スプリング AWS4-20 OT
103 H5273A
BOLT, HEX SOCKET
ボルト 六角穴
M3X5L FE
104 H5274A
BOLT, HEX SOCKET
ボルト 六角穴
M3X6L FE
105 H5275A
BOLT, HEX SOCKET
ボルト 六角穴
M3X8L FE
107 H5287A
BOLT, HEX SOCKET
ボルト 六角穴
M4X8L FE
108 H5288A
BOLT, HEX SOCKET
ボルト 六角穴
M4X10L FE
121 W1021A
WASHER, LOCK
ワッシャ スプリング 3M/M FE
122 W1022A
WASHER, LOCK
ワッシャ スプリング 4M/M FE
125 W1042A WASHER, FLAT ワッシャ 平 4W-3 FE
129 W1010A
WASHER, CONICAL
ワッシャ 皿
M-3-L FE
130 W1011A
WASHER, CONICAL
ワッシャ 皿
M-4-L FE
133 N4024A
SCREW, HEX SOCKET SET
ネジ 六角穴止め
M3X12L FE
CP-733E,CP-732E PARTS LIST
6 - 2
6.1.アウトキャリア(DCQK)
6.1.Out carrier(DCQK)