DECAN_F2_S2_TRM(Ver7.4_CS20.12) - 第208页
Page +$1:+$ 204 DECAN F2/S2 Harness Wiring Diagram (9/9) [AXIO#1] CN3 FIX CAMERA (OPTION) AM03-012471A SM51 1_CA001 CN2 CAN,12V [SC] CN8 AM03-012005A SM51 1_SC205 [SCM-HIF] CN1 24V/24G CN16 [FIX-IF1] JP1 AM03-012007A SM5…

Page
+$1:+$
203
DECAN
F2/S2
Harness Wiring Diagram (8/9)
CONVEYOR I/F
BOARD
[CV]
AM03-010788B
CN23
AM03-011608B
CAN
AM03-010789A
AM03-010795A
CN3
J4R-1 J9L-1
AM03-010786B
AM03-010794A
AM03-010785B
FDOCK1
FDOCK2
FRONT DOCKING CART SENSOR1
FRONT DOCKINF CART SENSOR2
CN24
RDOCK1
RDOCK2
REAR DOCKING CART SENSOR1
REAR DOCKINF CART SENSOR2
CN10
AM03-011610A
F/D_CART SOL1
F/D_CART SOL2
FRONT D_CART SOL1
FRONT D_CART SOL2
CN 111
AM03-011611B
R/D_SOL1
R/D_SOL2
REAR D_CART SOL1
REAR D_CART SOL2
FFD-EN3
FFD-EN2
FFD-CN3
FFD-CN2
SM511_IT004
CAN
CAN
PC RACK
IT MASTER
SM511_IT004
CAN_CH1_L
CAN_CH3_L
F-24V-EX
AM03-011612B
J3R-2 J8L-2
AM03-010787C AM03-010794A
AM03-010790D
AM03-010793B
AM03-010792C
AM03-010795A
R-HD-CAN
J9L-2
J9L
J4R-2
J4R
J3R
J8L
AM03-011613A
RFD-EN3
RFD-EN2
RFD-CN3
RFD-CN2
[HD2]
CN2
CN21
[AXIO#3]
CN3
[SC]
SM511_FL002-13
[SC]
CN22
SM511_IT004
SM511_IT004
CAN_CH2_R
CAN_CH4_R
R-24V-EX
Front DOCKING CART EXT.
Rear DOCKING CART EXT.
F-DCART
R-DCART
J8L-1
J8L
J3R-1
J3R
CN3
[AXIO#2]
Front DOCK ING CART
Rear DOCK ING CART
5557-24R
5557-24R
DOCK ING CART (OPTION)
CAN
CAN
CAN
AM03-010867B
FFD-PWR
CV-RDF-PWR
AM03-011245C
RFD-CN4
5559-10P
CN20
CV-CN4
5557-10R
DF1B-4DS-2.5RC
DF1B-4DS-2.5RC DF1BA-4DEP-2.5RC
AM03-010841B
RFD-EN4
SM511_CA102
SM511_CA101-1
SM511_FD101-1
SM511_CA102-1
SM511_CA202
SM511_CA101-2
SM511_CA201
AM03-010871A
AM03-010871A
AM03-010871A
AM03-010871A
SM511_CV019
SM511_CV028
SM511_FD010_DC
SM511_CA101-3 SM511_CA201
SM511_CA102-4
SM471_CA105-1
SM511_CA105
SM511_CA202
SM511_FL002-13
SM511_CV101-1 SM511_CV101
SM511_CV029
SM511_FD011_DC
AM03-011609B
SM511_CV020

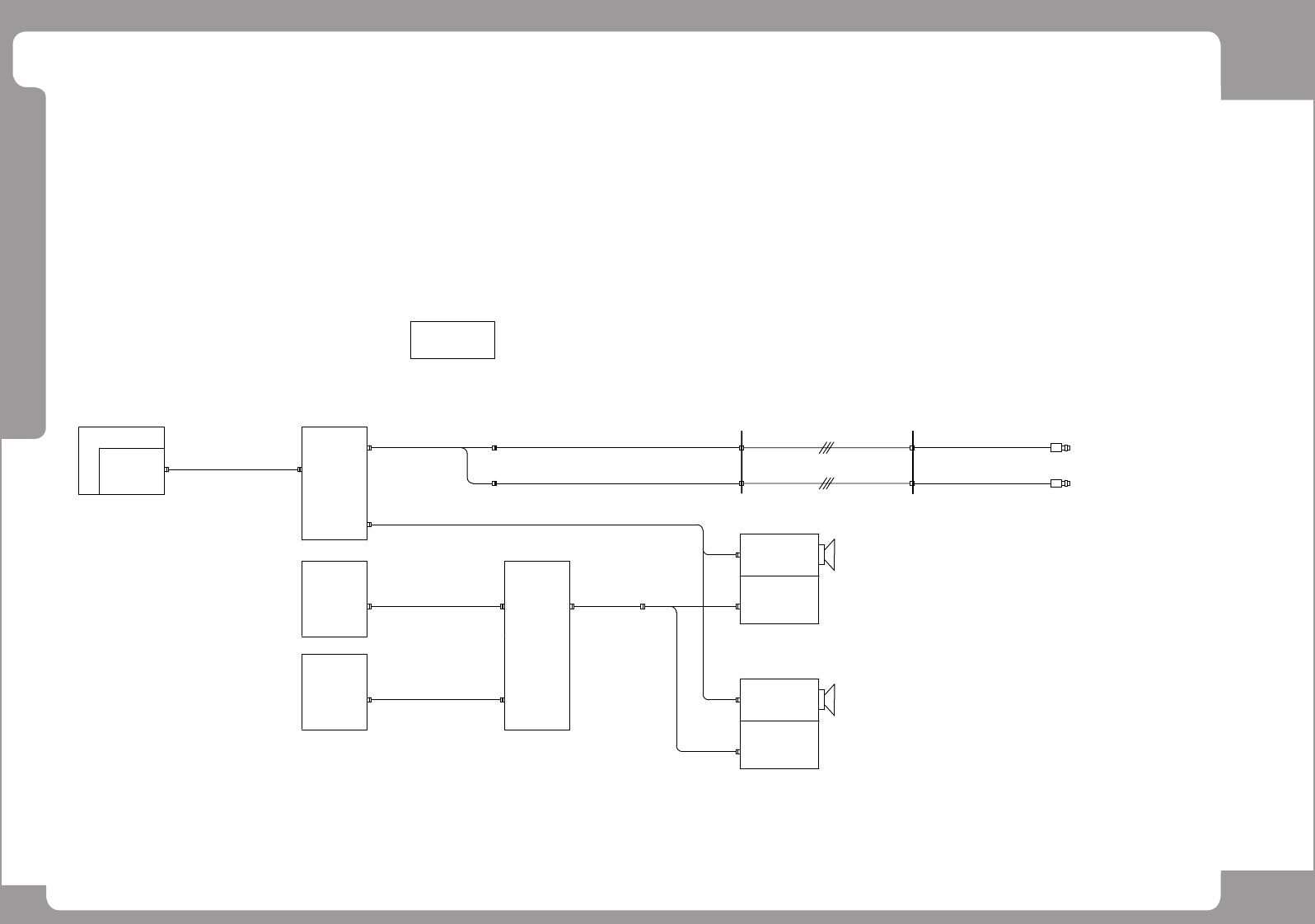
Page
+$1:+$
204
DECAN
F2/S2
Harness Wiring Diagram (9/9)
[AXIO#1]
CN3
FIX CAMERA (OPTION)
AM03-012471A
SM511_CA001
CN2
CAN,12V
[SC]
CN8
AM03-012005A
SM511_SC205
[SCM-HIF]
CN1
24V/24G
CN16
[FIX-IF1]
JP1
AM03-012007A
SM511_VI102-1
FIX1.2 SIDE/INNER/OUTER
JP1
[VIS]
AM03-012398A
SM511_VIS002
24V/VDDEO CAM
[FIX1]
CAM
[FIX2]
CAM
BOARD
SSA VIS FIX IF
[FIX-IF2]
BOARD
SSA VIS FIX IF
CN6
AM03-012043A
SM511_VIS003-4
24V/VDDEO CAM
[NX2]
CN1
PC RACK
CN9
AM03-012487A
SM511_VIS012-2
CN7
FIDUCIAL CAMERA
HEAD2
AM03-005543B
12
AM03-005544B
SM471_VIS002-1
SM471_VIS002-2
FID2-CAM1
FID2-CAM2
SM511_FD001-18
SM511_FD002-18
Rear.Y-BRK
FID-CAM1
FID-CAM2
Rear.HD-BRK
REAR
AM03-012008A
SM511_VI102
VIS-CN6-EX
VIS-CN7-EX
AM03-012043A
SM511_VIS003-1
AM03-010969B
SM511_VIS003-2

Page
+$1:+$
205
DECAN
F2/S2