DECAN_F2_S2_TRM(Ver7.4_CS20.12) - 第329页
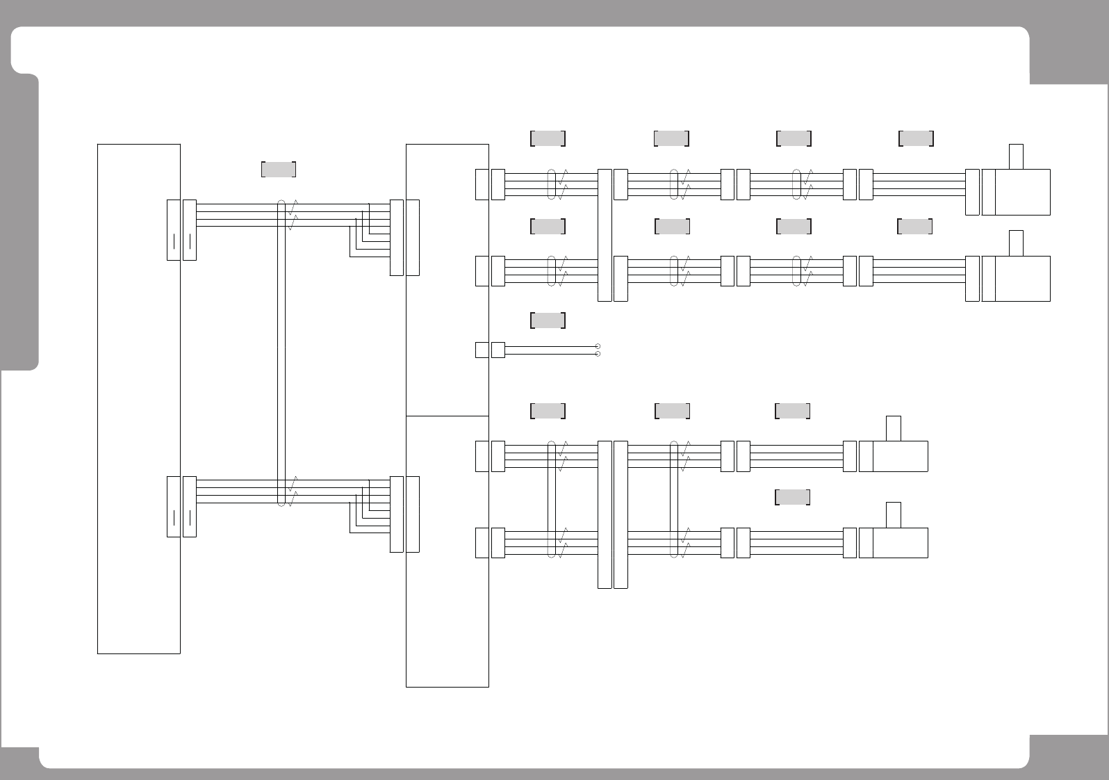
Page +$1:+$ 325 DECAN F2/S2 Axis IO Board (9/16) NO. P ART NO. P ART NAME Q'TY Old No. Supply Supply L T Reference 1 AM03-01 1673B CABLE ASSY -BW34_BS34_DRV_COMMAND 1 AM03 -01 1673A 2 AM03-01 1289A CABLE ASSY -MS2_E…

Page
+$1:+$
324
DECAN
F2/S2
Axis IO Board (9/16)
1
2
6
10
11 12 13
14
7 8 9
3 4 5
AXIO BD #1
BOARD
BS34
BELT
CN19
SM511_VM018
1POUT+
1PDIR+
1PDIR-
AXIO#1-CN19
AM03-011673B
501189-3010
1
2
3
4
6
7
9
8
5
1POUT+
1POUT-
1PDIR+
1PDIR-
2POUT+
2POUT-
2PDIR+
2PDIR-
BS34-CN4
1
7
9
30
1POUT- 3
1
2
3
4
6
7
9
8
5
10
5557-10R
10
DRIVER
BW34
BELT
CN20
1POUT+
1PDIR+
1PDIR-
AXIO#1-CN20
501189-3010
1
2
3
4
6
7
9
8
5
1POUT+
1POUT-
1PDIR+
1PDIR-
2POUT+
2POUT-
2PDIR+
2PDIR-
BW34-CN4
1
7
9
30
1POUT- 3
1
2
3
4
6
7
9
8
5
10
5557-10R
10
DRIVER
1
7
9
30
3
1
7
9
30
3
UL20276 5P*28AWG
A
/A
B
/B
BS2-CN2
1
2
3
4
A6
B6
A7
B7
SM511_CS210(H2)
AM03-011289A
J2R
5557-04R
UL2464-SB 2P*20AWG
XADR-32V
1
2
3
4
29
30
31
32
1
2
3
4
SM511_CS203-1(T7)
AM03-010826A
EX-BELT1
5559-04P
ROFHV-SB 4C*0.5SQ
A
/A
B
/B
BS2-CN3
1
2
3
4
A8
B8
A9
B9
SM511_CS210(H3)
AM03-011289A
5557-04R
UL2464-SB 2P*20AWG
1
2
3
4
XADR-30V
1
2
3
4
SM511_CS204-1(T4)
AM03-010830B
EX-BELT2
5559-04P
ROFHV-SB 4C*0.5SQ
27
28
29
30
1
2
3
4
SM511_CS201-5
AM03-010821A
RED
YELLOW
BLUE
ORANGE
BELT-M
1
3
4
6
2
5
1
3
4
6
2
5
BELT1
MOTOR
EX Front
1
2
3
4
SM511_CS201-5
AM03-010821A
RED
YELLOW
BLUE
ORANGE
BELT-M
1
3
4
6
2
5
1
3
4
6
2
5
BELT2
MOTOR
EX Front
5557-04R
5557-04R
23KM-K249CN03CA
23KM-K249CN03CA
A
/A
B
/B
BW2-CN2
1
2
3
4
1
2
3
4
SM511_CS251-1
AM03-010835B
5557-04R
1
2
3
4
A
/A
B
/B
BW2-CN3
1
2
3
4
5557-04R
UL2464-SB 4P*20AWG
1
2
3
4
BW2-1/BS2-2
5
6
7
8
1
2
3
4
SM511_CS024
AM03-011142A
RED
YELLOW
BLUE
ORANGE
BW2-1
1
2
3
4
1
3
4
6
2-1
MOTOR
WORK
5557-04R 23KM-K249CN03CA
1
2
3
4
SM511_CS025
AM03-011143A
RED
YELLOW
BLUE
ORANGE
BW2-2
1
2
3
4
1
3
4
6
2-2
MOTOR
WORK
5557-04R 23KM-K249CN03CA
R-CV-32P
R-CV-30P
A10
B10
J25DPM-20V-K
A1
B1
A2
B2
SM511_CS204(H5)
AM03-010829D
J25MF-06V-K
J2R-3
27
28
28
30
XADRP-30V
UL2464-SB 2P*20AWG
A3
B3
J25MF-04V-K
A1
B1
A2
B2
SM511_CS203(H7)
AM03-010825B
XADRP-32V
UL2464-SB 2P*20AWG
J2R-2
29
30
31
32
SMP-18V-NC
18
1
2
3
4
5
6
7
8
18
SMR-18V-N
UL2464-SB 4P*20AWG
1
2
3
4
1
2
3
4
5559-04P
5559-04P
SM511_CS251
AM03-010834B
BW2-1
BW2-2
+24V
24G
BS2-CN1
1
2
SM471_PW120-2
AM03-005496A
MC1-14
5557-02R
1
2
TB1-12B

Page
+$1:+$
325
DECAN
F2/S2
Axis IO Board (9/16)
NO. PART NO. PART NAME Q'TY Old No. Supply Supply LT Reference
1 AM03-011673B CABLE ASSY-BW34_BS34_DRV_COMMAND 1 AM03-011673A
2 AM03-011289A CABLE ASSY-MS2_ENC_BS2_PWR_EXT 1
3 AM03-010825B CABLE ASSY-EXIT_CONV_32P_MODULE_A 1
4 AM03-010826A CABLE ASSY-EXIT_CONV_32P_MODULE_B 1
5 AM03-010821A CABLE ASSY-CONV_BELT_STEP_MOTOR 1
6 AM03-011289A CABLE ASSY-MS2_ENC_BS2_PWR_EXT 1
7 AM03-010829D CABLE ASSY-EXIT_CONV_30P_MODULE_A 1 AM03-010829B
8 AM03-010830B CABLE ASSY-EXIT_CONV_30P_MODULE_B 1
9 AM03-010821A CABLE ASSY-CONV_BELT_STEP_MOTOR 1
10 AM03-005496A CABLE ASSY-BELT_DRV_PW 1
11 AM03-010835B CABLE ASSY-BW2-1,BW2-2_MOT_EXT1 1
12 AM03-010834B CABLE ASSY-BW2-1,BW2-1_MOT_EXT2 1
13 AM03-011142B CABLE ASSY-BELT MOTOR 1
14 AM03-011142B CABLE ASSY-BELT MOTOR 1

Page
+$1:+$
326
DECAN
F2/S2
Axis IO Board (10/16)
AXIO BD #1
BOARD
CB12
BELT
CN17
SM511_VM008
1POUT+
1PDIR+
1PDIR-
AXIO#1-CN17
AM03-012624B
501189-3010
1
2
3
4
6
7
9
8
5
1POUT+
1POUT-
1PDIR+
1PDIR-
2POUT+
2POUT-
2PDIR+
2PDIR-
CB12-CN4
1
7
9
30
1POUT- 3
1
2
3
4
6
7
9
8
5
10
5557-10R
10
DRIVER
BW12
BELT
CN18
1POUT+
1PDIR+
1PDIR-
AXIO#1-CN18
501189-3010
1
2
3
4
6
7
9
8
5
1POUT+
1POUT-
1PDIR+
1PDIR-
2POUT+
2POUT-
2PDIR+
2PDIR-
BW12-CN4
1
7
9
30
1POUT- 3
1
2
3
4
6
7
9
8
5
10
5557-10R
10
DRIVER
1
7
9
30
3
1
7
9
30
3
A
/A
B
/B
WB12-CN2
1
2
3
4
SM511_MD110-1
AM03-012618A
5557-04R
1
2
3
4
A
/A
B
/B
WB12-CN3
1
2
3
4
SM511_MD210-1
AM03-012621A
5557-04R
1
2
3
4
SINGLE CONV
A
/A
B
/B
CB12-CN2
1
2
3
4
SM511_MD108-1
AM03-012616A
CB1-EXT
5557-04R
1
2
3
4
1
2
3
4
SM421_MD108
AM03-003578B
CB1
5559-04P
A
/A
B
/B
CB12-CN3
1
2
3
4
SM511_MD208-1
AM03-012619A
5557-04R
1
2
3
4
1
2
3
4
SM421_MD208
AM03-003904B
CB2
5559-04P
1
2
3
4
SM41_MD013
J90831439B
적색
청색
흑색
흰색
BELT1
MOTOR
1
2
3
4
5557-04R
5557-04R
2S56Q-01842SR2
DF1B-4EP-2.5RC
DF1B-4ES-2.5RC
1
2
3
4
1
2
3
4
CB2-EXT
1
2
3
4
DF1B-4EP-2.5RC
WB1-EXT
1
2
3
4
DF1B-4EP-2.5RC
WB2-EXT
1
2
3
4
DF1B-4EP-2.5RC
1
2
3
4
DF1B-4ES-2.5RC
SM41_MD014
J90831440B
적색
청색
흑색
흰색
BELT2
MOTOR
2S56Q-01842SR2
1
2
3
4
SM421_MD110
AM03-003582B
WB1
5559-04P
1
2
3
4
5557-04R
1
2
3
4
DF1B-4ES-2.5RC
SM41_MD017
J90831432B
적색
청색
흑색
흰색
BELT1
MOTOR
2S56Q-01842SR2
CONVEYOR
CONVEYOR
WORK
1
2
3
4
SM421_MD210
AM03-003908B
WB2
5559-04P
1
2
3
4
5557-04R
1
2
3
4
DF1B-4ES-2.5RC
SM41_MD018
J90831441B
적색
청색
흑색
흰색
BELT2
MOTOR
2S56Q-01842SR2
WORK
SENSOR
F CONVEYOR
IF BOARD
[L]
1
2 3 4
75 6
108 9
1311 12