OM-1074-001.pdf - 第37页
Tg0436-PM-CL 㧔 A02_04 㧕 ๆ⌕⟎ᱜ㨄 㨇 mm 㨉 ޔ㨅 㨇 mm 㨉 ࠹ࡊၮḰ⟎ߦኻߔࠆๆ⌕⟎ᱜࠍ⸳ቯߒ߹ߔޕ ࡊࠬ㧔 + 㧕 ޔࡑࠗ࠽ࠬ㧔 − 㧕ߪએਅߩᐳᮡ♽ߦࠃࠅቯߒ߹ߔޕ න㧦 mm ࠺࠲ߩ⸳ቯ▸࿐ 㧦 − 99.9 㨪 + 99.9 㧔 a 㧕 ㇱຠߦḴ߿⓭ߥߤ߇ࠅޔㇱຠਛᔃߢߩๆ⌕ߦᡰ㓚߇ࠆ႐ว ߦߪޔߎߩ࠺࠲ࠍ⸳ቯߔࠆߎߣߦࠃࠅޔๆ⌕⟎ࠍࠄ߆ߓ ޔㇱຠਛᔃ߆ࠄᗧߦ…

Tg0436-PM-CL
㧔A02_02㧕 ↪ࡁ࠭࡞ ╙ 2
╙㧝ߢ⸳ቯߒߚࡁ࠭࡞߇↪ߢ߈ߥ႐วߦ↪ߔࠆࡁ࠭࡞ࠍ
⸳ቯߒ߹ߔޕ
ฦ࠺࠲ߩ⺑ߪޔ↪ࡁ࠭࡞ޓ╙㧝ࠍෳᾖߒߡߊߛߐޕ
ࡁ࠭࡞ߪޔవ┵ኸᴺޔᒻ⁁ޔ㐳ߐߥߤߩ㆑ߦࠃࠅಽߐࠇޔࡁ࠭࡞
ID ߦࠃࠅ▤ℂߐࠇߡ߹ߔޕ
㧔A02_03㧕 ㇱຠ⟎ᱜ㨄㨇mm㨉ޔ㨅㨇mm㨉
࠹ࡊၮḰ⟎߆ࠄߺߚㇱຠਛᔃ⟎ࠍᰴߩᐳᮡ♽ߦࠃࠅ⸳ቯߒ߹
ߔޕ
ࡊࠬ㧔+㧕ޔࡑࠗ࠽ࠬ㧔−㧕ߪએਅߩᐳᮡ♽ߦࠃࠅቯߒ߹ߔޕ
ޓ
න㧦mm
࠺࠲ߩ⸳ቯ▸࿐㧦 −99.9 㨪 +99.9
㧔a㧕Fdr.No.㧔ࡈࠖ࠳⇟ภ㧕Ფߦๆ⌕ᤨߩၮḰ⟎߇߹ߞߡ߹
ߔ߇ޔߎߩ⟎ߣ࠹ࡇࡦࠣౝߩㇱຠਛᔃ⟎ߣ߇ߕࠇߡߒ߹߁
ࠃ߁ߥ႐วߦޔߎߩ࠺࠲ߢୃᱜߒ߹ߔޕ
㧔b㧕⸳ቯߒߚ࠺࠲ߩ୯ߦኻߒޔታ㓙ߩേߢߪᓮߩ⚂ࠍฃߌ
ࠆ႐ว߇ࠅ߹ߔޕ
0203-002 2-20
A02 ᓮ࠺࠲ 㧔A02_02㧕㨮㧔A02_03)
X[mm]
Y[mm]
+0.0
+0.0
Fig.B32
ㇱຠ⟎ᱜ
Fig.B33
Fig.B31

Tg0436-PM-CL
㧔A02_04㧕 ๆ⌕⟎ᱜ㨄㨇mm㨉ޔ㨅㨇mm㨉
࠹ࡊၮḰ⟎ߦኻߔࠆๆ⌕⟎ᱜࠍ⸳ቯߒ߹ߔޕ
ࡊࠬ㧔+㧕ޔࡑࠗ࠽ࠬ㧔−㧕ߪએਅߩᐳᮡ♽ߦࠃࠅቯߒ߹ߔޕ
න㧦mm
࠺࠲ߩ⸳ቯ▸࿐㧦 −99.9 㨪 +99.9
㧔a㧕ㇱຠߦḴ߿⓭ߥߤ߇ࠅޔㇱຠਛᔃߢߩๆ⌕ߦᡰ㓚߇ࠆ႐ว
ߦߪޔߎߩ࠺࠲ࠍ⸳ቯߔࠆߎߣߦࠃࠅޔๆ⌕⟎ࠍࠄ߆ߓ
ޔㇱຠਛᔃ߆ࠄᗧߦߕࠄߒߡๆ⌕ߐߖࠆߎߣ߇ߢ߈߹ߔޕ
ߎߩ႐วޔๆ⌕⟎ߩ⥄േㅊᓥᯏ⢻ߪޔߎߩᱜ⟎ࠍ⛽ᜬߔࠆ
ࠃ߁ߦ߈߹ߔޕ
㧔b㧕⸳ቯߒߚ࠺࠲ߩ୯ߦኻߒޔታ㓙ߩേߢߪᓮߩ⚂ࠍฃߌ
ࠆ႐ว߇ࠅ߹ߔޕ
㧔A02_05㧕 ๆ⌕⟎ᱜㅊᓥXޔY
ๆ⌕⟎ᱜㅊᓥᯏ⢻ࠍ̌↪ߔࠆ̍߹ߚߪ̌↪ߒߥ̍ࠍㆬᛯ
ߒ߹ߔޕ
ㇱຠ⼂ᤨߦ▚ߐࠇࠆࡁ࠭࡞ਛᔃ⟎ߣㇱຠਛᔃ⟎ߣߩߕࠇ㊂ࠍ
⛔⸘⊛ߦಣℂߒޔࡈࠖ࠳ࠝࡈ࠶࠻㧔B㧕࠺࠲ࠍㅊᓥᱜߒߡߊ
ᯏ⢻ߢߔޕ
0107-001 2-21
A02 ᓮ࠺࠲ 㧔A02_04㧕㨮㧔A02_05㧕
X[mm]
Y[mm]
+0.0
+0.0
Fig.B34
ๆ⌕⟎ᱜ
X
Y
Fig.B36
ๆ⌕⟎ᱜㅊᓥ
↪ߔࠆ
↪ߔࠆ
Fig.B35
ㇱຠ㕙࿑

Tg0436-PM-CL
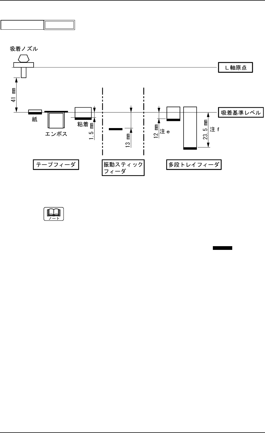
㧔A02_06㧕 ๆ⌕ࡌ࡞㨇mm㨉
ㇱຠๆ⌕ᤨߩࡋ࠶࠼ਅ㒠ࡌ࡞ߩ⺞ᢛ୯ࠍ⸳ቯߒ߹ߔޕ
න㧦mm
࠺࠲ߩ⸳ቯ▸࿐㧦−99.99 㨪 +99.99
㧔a㧕ࠛࡦࡏࠬ࠹ࡊߢ࠹ࡊᷓߐߣㇱຠෘߺߣߩ㑐ଥߦࠃࠅޔߔ߈㑆
߇ߢ߈ࠆ႐วߦߪޔߎߩ࠺࠲ߢ⺞ᢛߒ߹ߔޕ
㧔b㧕ๆ⌕ᤨߩࡋ࠶࠼ਅ㒠ࠬ࠻ࡠࠢࠍჇ߿ߒߚ㧔߽ߞߣࡋ࠶࠼ࠍਅ
ߦਅߍߚ㧕႐วߪޔ̌+̍㧔ࡊࠬ㧕⸳ቯߒ߹ߔޕ
㧔c㧕ࠛࡦࡏࠬ࠹ࡊࠍ㒰߈ޔߔߴߡ࿑ߩਅ㕙ၮḰ㧔 㧕߆ࠄㇱຠ
ෘߺ㧔t㧕ࠍ⠨ᘦߒߡޔๆ⌕ࡌ࡞ࠍ▚ߒ߹ߔޕ㧔ฦ⒳ࠝࡈ࠶࠻
࠺࠲⟲ߪㅜടߔࠆᔅⷐ߇ࠅ߹ߔޕ㧕
㧔d㧕⸳ቯߒߚ࠺࠲ߩ୯ߦኻߒޔታ㓙ߩേߢߪᓮߩ⚂ࠍฃߌ
ࠆ႐ว߇ࠅ߹ߔޕ
㧔e㧕ࠪࡘ࠻߳ᒁߒᤨߩ࠻ࠗᦨᄢෘߺߪޔMax.6.5 mm ߢߔޕ
㧔f㧕ਅࠪࡘ࠻߳ᒁߒᤨߩ࠻ࠗᦨᄢෘߺ㧔ࠝࡊ࡚ࠪࡦ㧕ߪޔ
Max.28 mm ߢߔޕ
0107-001 2-22
A02 ᓮ࠺࠲ 㧔A02_06㧕
Fig.B37
ๆ⌕ࡌ࡞㨇mm㨉
-99.99
㕙࿑
Fig.B38